00191368-01.pdf - 第254页
6 Visionfunktionen Betriebsanleitung HS-50 6.6 Bauelement testen Software-Version 5.01 Ausgabe 01/99 252 Menü 'Bauelement testen' Nein Bauelement testen GF geladen? Menü Gehäuseformauswahl A Ja Prüfen Messen …

Betriebsanleitung HS-50 6 Visionfunktionen
Software-Version 5.01 Ausgabe 01/99 6.6 Bauelement testen
251
Gehäuseform-
auswahl
Befindet sich ein
Bauelement an
der Pipette, wird
dieses entsorgt.
Der Stations-
rechner fordert
die GF-Datei
vom Linien-
rechner an und
lädt diese
in das MVS
Default
Revolverkopf
12 Seg. /DLM1 *)
Flip-Chip *)
Pick & Place
Kopf *)
Gehäuseform
laden
Menü 'Gehäuseformauswahl'
A
Gehäuseform
auswählen
Gehäuseform
speichern
*) Nur bei 80F-Automaten, falls das Bauelement nicht nur mit dem Standard-
Kameratyp (Default), sondern alternativ mit einem anderen Kameratyp zentriert werden soll.

6 Visionfunktionen Betriebsanleitung HS-50
6.6 Bauelement testen Software-Version 5.01 Ausgabe 01/99
252
Menü 'Bauelement testen'
Nein
Bauelement testen
GF geladen?
Menü
Gehäuseformauswahl
A
Ja
Prüfen Messen Darstellen Bild speichern Auswertezeit
ESC
GF-spezifische
Meßschritte
nacheinander
ausführen
Videobild
GF messen
Meßergebnisse
anzeigen
Videobild
Synthetische
Beschreibung
darstellen
Videobild
Videobild wird
auf die
Festplatte des
MC-Controllers
gespeichert
Auswerte-
zeit
Videobild
ESC ESC
Bauelement aus
Förderer abholen
und unter die
BE-Kamera
drehen
Abholen
ESC

Betriebsanleitung HS-50 6 Visionfunktionen
Software-Version 5.01 Ausgabe 01/99 6.6 Bauelement testen
253
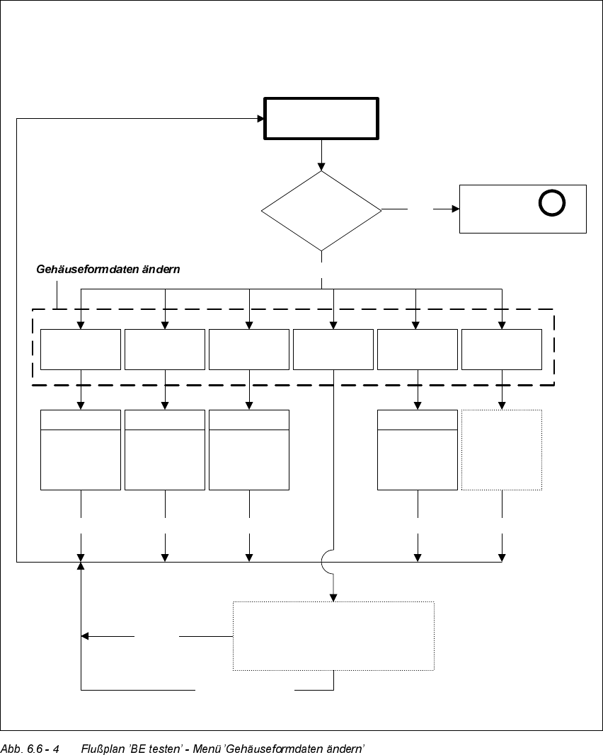
Menü 'Bauelement testen'
Menü 'Gehäuseformdaten ändern'
Bauelement testen
GF geladen?
Ja
Abbruch
Beleuchtung
Nein
Menü
Gehäuseformauswahl
A
Gehäuse-
dimension
Bein-
dimension
Tabelle Ballabbildung Meßmodus
ESC
Manipulation
von
GF-Daten
Videobild
ESC
Manipulation
von
GF-Daten
Videobild
ESC
Manipulation
von
GF-Daten
Videobild
ESC
Manipulation
von
GF-Daten
Videobild
ESC
Siehe Menü-
optionen
BE testen,
Abb. 6.6-5
bis 6.6-8
Abbruch Übernehmen
Eingabebox
'Kontrastempfindlichkeit einstellen':
LUT-Programmierung
Daten übernehmen