80S-15贴片机.pdf - 第101页
SIPLACE 80 S/ F/G Service M anual 4 Power S upply Edition 04/97 4 - 5 VorBox 4.1.5 Servicing Socket CAUTION QQQ The se rvicing s ocket an d the line filte r are liv e even whe n the ma in switc h is swi tched off. Fig. 4…

4 Power Supply SIPLACE 80 S/F/G Service Manual
Edition 04/97
4 - 4
4.1.3 Location of the Subassemblies
Fig. 4.1.1 Location of the subassemblies
1. Main switch
2. Power supply unit Y0952
3. Servicing socket Y0924 and line filter Z1
4. Servo unit 80S-15: Y0901
80F3: F0901
G: K0901
5. Control unit 80S-15: Y0900
80F3: F0900
G: K0900
4.1.4 Supply Voltages
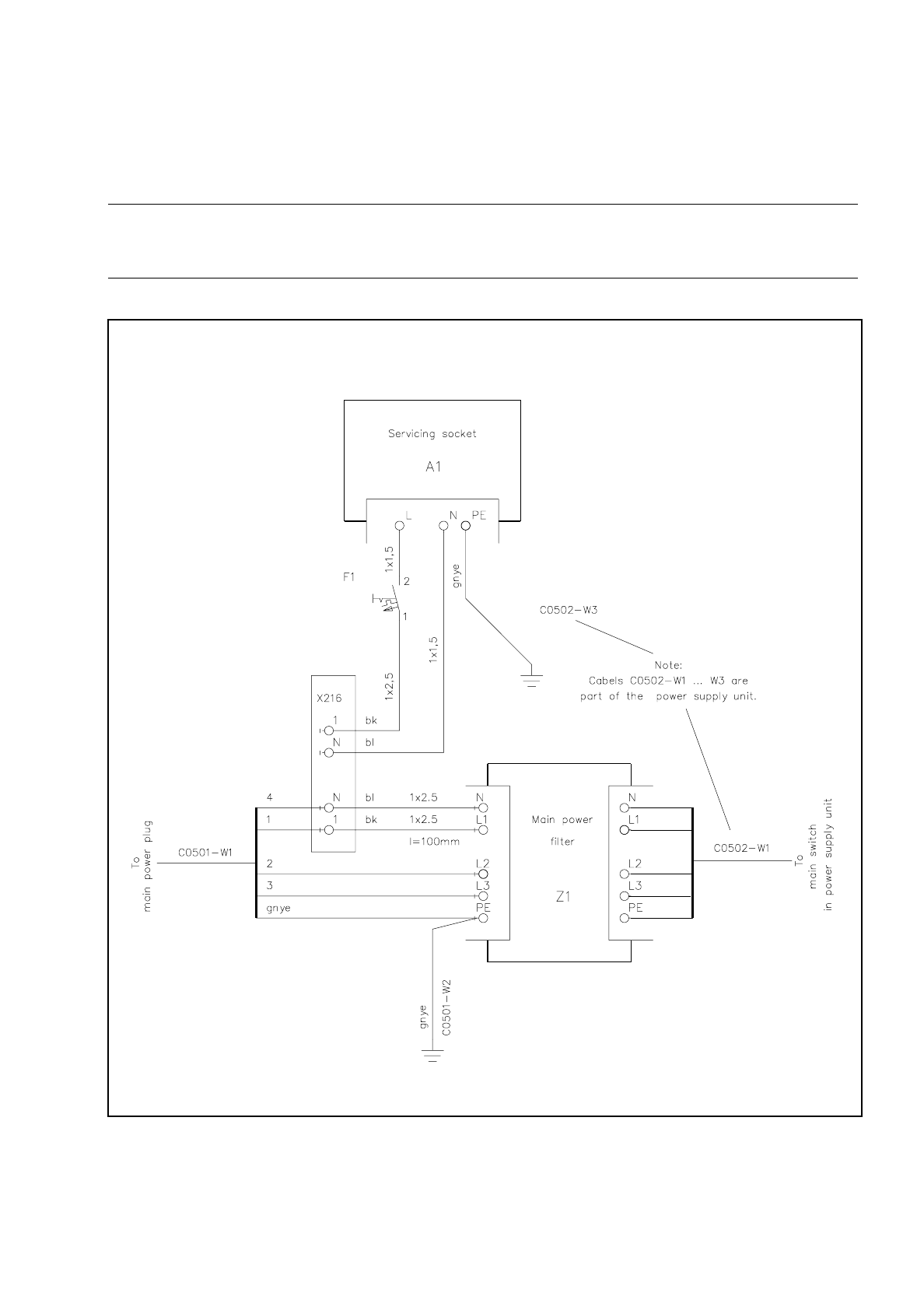
The supply voltage (3 x 400 V ± 10 %, 50/60 Hz) comes in via a 5-pin CEE plug 16A. The voltage for the ser-
vicing socket is tapped off from the supply voltage and protected with the automatic circuit-breaker Y924-F1.
A line filter has been included in the supply circuit upstream of the main switch in order to suppress transient.

SIPLACE 80 S/F/G Service Manual 4 Power Supply
Edition 04/97
4 - 5
VorBox
4.1.5 Servicing Socket
CAUTION
QQQ
The servicing socket and the line filter are live even when the main switch is switched off.
Fig. 4.1.2 Supply voltage with servicing socket

4 Power Supply SIPLACE 80 S/F/G Service Manual
Edition 04/97
4 - 6