80S-15贴片机.pdf - 第74页
2 Overview Diagr ams SIPLACE 80S/F/G Service Manual Edition 04/97 2 - 42
SIPLACE 80S/F/G Service Manual 2 Overview Diagrams
Edition 04/97
2 - 41
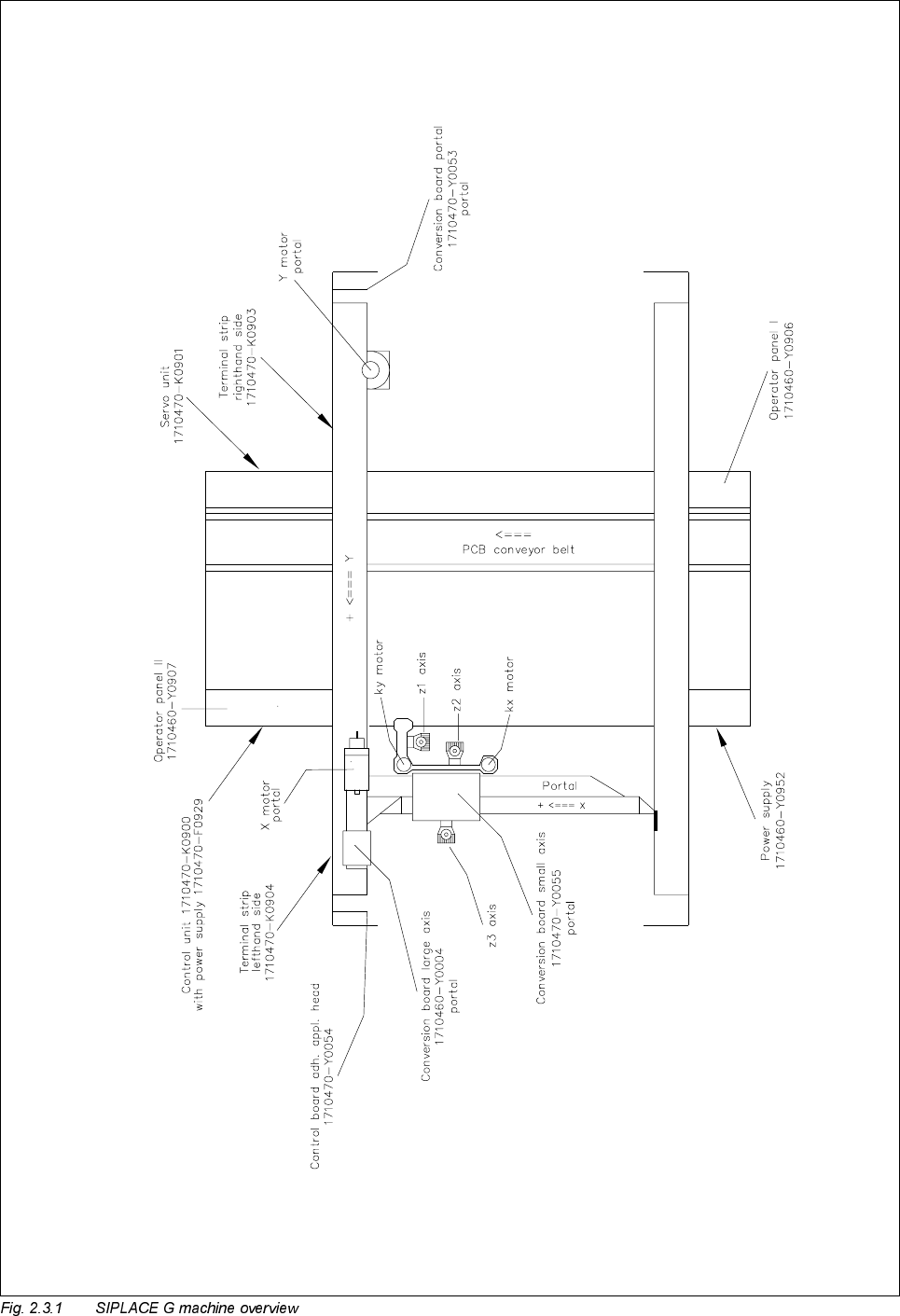
(OHFWULFDO6\VWHP6,3/$&(*
6,3/$&(6GLDJUDPVZKLFKDOVRDSSO\WRWKH6,3/$&(*
1 Power supply, Y0952, PS 05, DS 05 see Fig. 2.1.13 page 2 - 14
2 Power supply, Y0952, PS 05, DS 05 see Fig. 2.1.14 page 2 - 15
3 Power supply, Y0952, PS 05, DS 05 see Fig. 2.1.15 page 2 - 16
4 PCB handling control unit, connector pin assignment of half-bridge
board, Y0953, PS 02, DS 02
see Fig. 2.1.18 page 2 - 19
5 PCB handling control board, viewed from the front/back, Y0953, PS
02, DS 02
see Fig. 2.1.19 page 2 - 20
6 PCB handling control unit, assemblies overview, Y0953, PS 02, DS
02
see Fig. 2.1.20 page 2 - 21
7 Conversion board, gantry, Y0003, PS 04, DS 04 see Fig. 2.1.21 page 2 - 22
8 Conversion board, large axis, Y0004, PS 08, DS 08 see Fig. 2.1.22 page 2 - 23

2 Overview Diagrams SIPLACE 80S/F/G Service Manual
Edition 04/97
2 - 42

SIPLACE 80S/F/G Service Manual 2 Overview Diagrams
Edition 04/97
2 - 43