FX-1 使用说明书.pdf - 第419页
第 8 章 生产 8. 1. 1 生产模式 生产有基板生产、试打、空打三种运行模式。 No. 生产模式 内容 1 基板生产 设定生产数量,实际生产基板。 2 试打 在实际进行生产前,限定元件进行试打,使用贴片摄像机的跟踪功能, 判断贴片正确与否。如有不合格品,通过示教进行调整。 3 空打 不使用元件而确认吸取贴片动作情况。 * 进行基板生产、试打、空打时,可设置各自的生产条件、试打条件、空打条件等。 8. 1. 2 生产主菜单 从桌面画…

第 8 章 生产
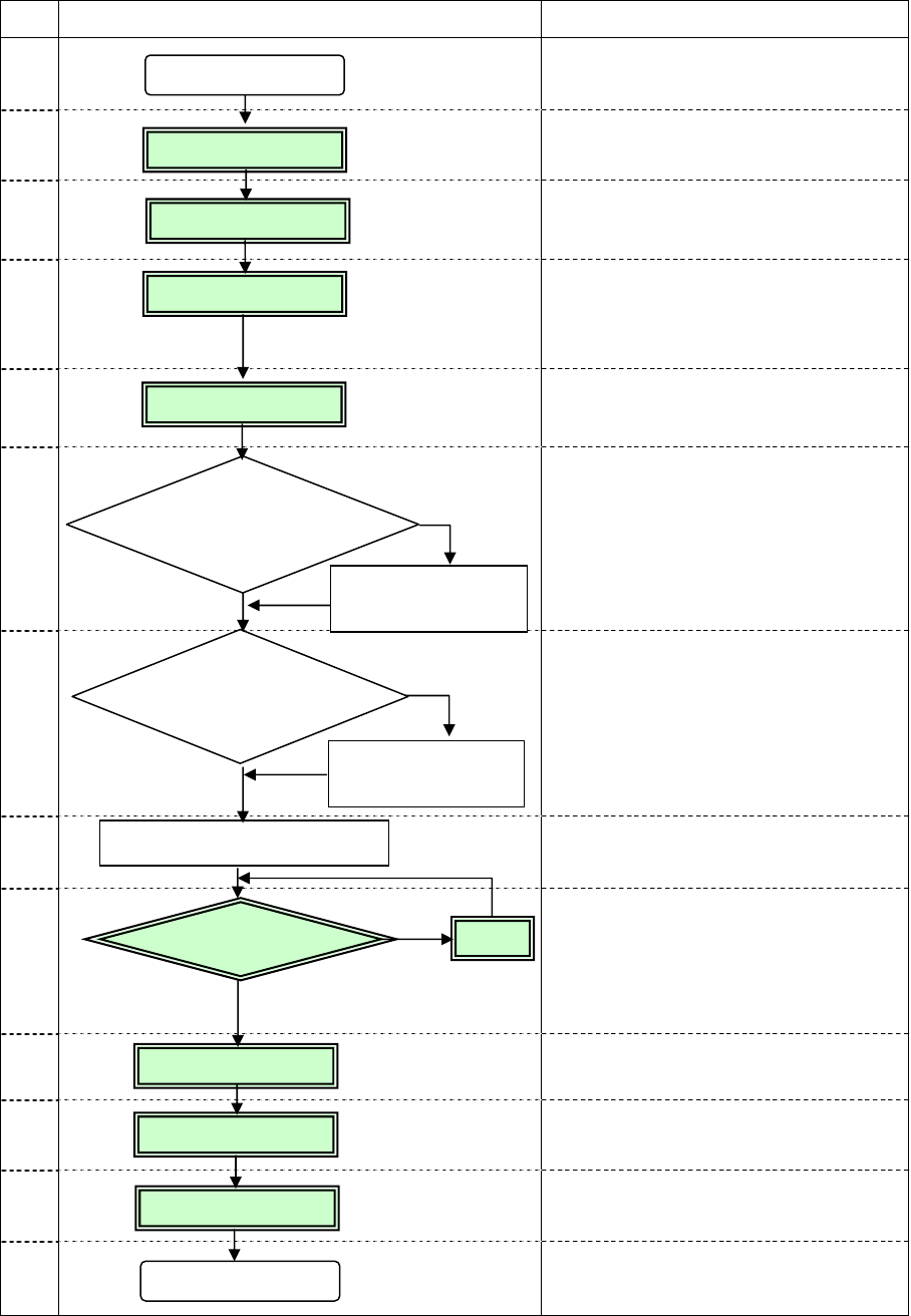
生产概略流程图如下:
No. 流程图 备注
1
进行日常检查, 确认主空气压力
(0.50MPa),检查 ATC 周围状况等。
2
3
设备检查
实行前,确认设备内部是否有异物等。
4
在节假日过后或在寒冷地带使用前,需
要进行预热(预热 10 分钟左右)。
参见『第 11 章 预热』
5
6
在日常检查中或在设置基板、清扫吸
嘴、改变基准针位置后,如果改变了
机器的初始设置时,请重新进行“机
器设置”。
(参见『第 9 章 机器设置』)
7
参见『第 6 章 编辑辅助功能』
的数据库项目
电源ON
返回原点
预热
8
9
出现贴片位置偏移、定心不准等未能
正常贴片的情况时,可在「编辑程序」
中进行修正。部分元件数据可在「生
产」画面中进行修正。
10
11
12
13
定期检查
(参见『第 16 章 维护』)
设置基板
机器设置状况
必要时
用「机器设置」
来设定变更部分
不必时
用「数据库」来制作
元件数据
贴片确认
有问题时
生产
修正
不必时
编辑、制作生产程序
无异常
退出生产
电源 OFF
日常检查
制作元件数据库
的变更
必要时
8-2

第 8 章 生产
8. 1. 1 生产模式
生产有基板生产、试打、空打三种运行模式。
No. 生产模式 内容
1 基板生产 设定生产数量,实际生产基板。
2 试打 在实际进行生产前,限定元件进行试打,使用贴片摄像机的跟踪功能,
判断贴片正确与否。如有不合格品,通过示教进行调整。
3 空打 不使用元件而确认吸取贴片动作情况。
* 进行基板生产、试打、空打时,可设置各自的生产条件、试打条件、空打条件等。
8. 1. 2 生产主菜单
从桌面画面的菜单栏中选择 [生产]Æ[基板生产]、[试打]或者[空打]后,显示对应的生产
条件画面。按桌面的命令按钮,也可以显示基板生产画面。
图 8. 1-1 生产条件画面示例--选择基板生产
8-3

第 8 章 生产
生产条件画面的菜单构成如下表所示。
表 8.1-1 生产主菜单
主菜单 下拉菜单 子菜单 内容
1 打开
读入生产程序文件。
参见“打开”
2 保存
把当前的生产程序作为文件保存在盘上。
参见“保存”
3 另存为
修改当前的生产程序名称并保存在磁盘上。
参见“另存为”
4 删除继续生产文件
删除继续生产文件。
5 保存设备信息
保存设备信息的文件。
1 文件
6 退出
结束生产。
1 工具栏
切换工具栏的显示/不显示。
2 显示
2 状态栏
切换状态栏的显示/不显示。
1 生产条件画面
显示生产启动画面。
显示基板生产条件、试打条件、空打条件、操作
选项中设定的内容。
此外,设定共同设置项目、基板生产运行时、试
打运行时、空打运行时的条件。
1 生产设备状态
显示生产开始时,各设备(送料器、贴片头、传
送)的状态。
2 生产状态
2 生产状态
显示生产运行中的数据(步骤号等)。
1 综合 显示生产程序固有的存储数据。
2 左前侧 显示各左前吸取位置的存储数据(吸取数量等)。
3 右前侧 显示各右前吸取位置的存储数据。
4 左后侧 显示各左后吸取位置的存储数据。
5 右后侧 显示各右后吸取位置的存储数据。
6 吸取率 按最差顺序显示吸取率列表。
3 生产管理信息
7 清除 将已存储的生产管理信息全部清除。
3 窗口
4 生产信息
显示生产运行中的数据(总实际贴片率等)。
1 生产程序检查
在生产运行前,进行生产程序的检查。
2 跟踪贴片
在生产运行前显示生产程序的贴片点列表,进行贴
片点的跟踪,确认元件的贴片。
4 生产支援
3 简易准备
进行简易准备。(传送、送料器关联)
1 元件数设置
显示元件数量设置对话框画面。
设置与各吸取数据对应的元件数量。
2 操作选项
显示操作选项对话框画面。
对生产中的操作进行设置等。
3 变更数据
设置一部分元件数据的变更。
4 自动调整基板宽度 显示自动调整基板宽度对话框画面。
1 未贴片列表 显示未贴片列表对话框画面。 5 重试列表
2 供应设备信息 显示供应设备信息对话框画面。
5
工具
6 检查
1 激光高度检查
进行激光高度检查。
6 帮助 1 FX-1 帮助
显示 FX-1 的帮助。
8-4