JM-20_动作说明书.pdf - 第46页
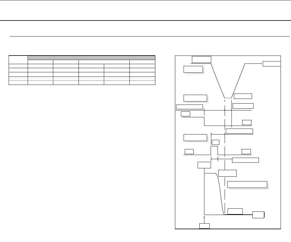
Rev 1.0 动作说明书 3-33 3-7-3 贴装时的真空同步时间 贴装元件时, Z 轴吸附下降完了之后,决定 VAC 电磁阀 OFF 时间。 贴装时的机械控制参数的 Default 值 ( 注 ) nPlaceVacOff 、 nPlaceVacCorr 、 nPlaceBlowOn 、 nPlaceBlowTime 、 nPlaceHold 可以变更保存到 机械控制参数。 〔贴装真空控制的机械控制参数〕 W.Place.Vac.…

Rev 1.0
动作说明书
3-32
3-7 真空同步时间
3-7-1 元件类别的分类
部品種別〔0〕~〔49〕の分類
〔0〕 角チップ (1005以上) 〔11〕 PLCC(QFJ) 〔23〕 拡張リードコネクタ 〔35〕 日本TI Micro BGA
〔0〕 角チップ (0603) 〔12〕 TSOP 〔24〕 外形センタリング部品 〔36〕 DIMMコネクタ
〔1〕 メルフ 〔13〕 TSOP2 〔25〕 外形認識部品 〔37〕 トランス(左上切欠け)
〔2〕 アルミ電解コンデンサ 〔14〕 BQFP(バンパ付QFP) 〔26〕 その他コネクタ 〔38〕 トランス(右上切欠け)
〔3〕 ネットワーク抵抗 〔15〕 BGA(PBGA) 〔27〕 Jリードソケット 〔39〕 トランス(左下切欠け)
〔4〕 トリマ 〔16〕 CBGA 〔28〕 ガルウイングソケット 〔40〕 トランス(右下切欠け)
〔5〕 SOT 〔17〕 ヒートシンク付きSOP 〔29〕 バンパ付ソケット 〔41〕~〔48〕 Resarve
〔6〕 SOJ 〔18〕 FBGA(CSP) 〔30〕 その他 IC ソケット 〔49〕 その他部品
〔7〕 GaAsFET 〔19〕 その他IC部品 〔31〕 HIC(基板部品)
〔8〕 その他チップ部品 〔20〕 一方向リードコネクタ 〔32〕 エレメント部品
〔9〕 SOP 〔21〕 二方向リードコネクタ 〔33〕 エレメント部品
〔10〕 QFP 〔22〕 Zリードコネクタ 〔34〕 エレメント部品
インデックス 部品種別
0 [10][12]~[40]
1〔9〕〔11〕
2〔1〕~〔8〕
3 [0] 角チップ (1005以上)
4 [0] 角チップ (0603)
元件种类〔0〕~〔49〕的分类
方芯片(1005以上)
方芯片(1603)
柱形元件
铝电解电容器
网络电阻
有机膜可变电容器
其他芯片元件
BQFP(带防护QFP)
散热SOP
其他IC元件
双方向引脚连接器
单方向引脚连接器
Z引脚连接器
器件元件
器件元件
器件元件
HIC(基板元件)
其他IC插座
带防护插座
侧翼插座
J引脚插座
其他连接器
外形识别元件
外形中心元件
扩展引脚连接器 日本TI Micro BGA
DIMM连接器
变压器(左上欠缺)
其他元件
变压器(右上欠缺)
变压器(左下欠缺)
变压器(右下欠缺)
系数
元件类别
方芯片
方芯片
3-7-2 吸附时的真空同步时间
吸附元件时,Z 轴吸附下降完了之后,决定 VAC 电磁阀 ON 时间。
W.Pick.Vac.ON
Z軸上昇位置
Z軸上昇位置
Z軸下降位置
Z軸動作
nPickHold
VAC 電磁弁
ON
OFF
ノズル内真空圧の変化
時間
真空圧
真空到達圧
大気圧
Z轴上升位置
Z轴上升位置
Z轴动作
Z轴下降位置
VAC电磁阀
真空压
到达真空压
吸嘴内真空压的变化
大气压
时间
吸附时的机械控制参数的 Default 值
DEFAULT 值
系数
nPickVacOn nPickVacCorr nPickHold
0 0 0 50
1 0 0 30
2 20 5 10
3 20 12 10
4 20 15 15
(注) nPickVacOn、nPickVacCorr、nPickHold可以变更保存到机械控制参数。
〔吸附真空控制的机械控制参数〕
W.Pick.Vac.On:吸附Z轴下降完了反转Vac至电磁阀ON的时间。
nPickVacOn:吸附Z轴下降完了反转Vac至电磁阀ON的时间。(校正前)
nPickVacCorr:Vac电磁阀On时机的校正值。
nPickHold:吸附Z轴下降的时间根据元件尺寸变更吸附时间,以稳定吸附力。
元件尺寸越大,定时器指需要越长。
W.Pick.Vac.ON的计算式
W.Pick.Vac.On = nPickVacOn + nPickVacCorr MS参数的真空载荷未输入值。
W.Pick.Vac.On = wTime2 nPickHold + nPickVacCorr MS参数的真空载荷已输入值。
(注) W.Pick.Vac.On为负值时,Z轴下降完了之后同时真空电磁阀On。
正值时,吸附下降完了之后,反转真空电磁阀On。
(例) MS参数的真空载荷为输入值
系数3时,W.Pick.Vac.On = nPickVacOn + nPickVacCorr
= 20 12
= 8
贴装下降完了之后,反转8ms真空电磁阀On。
(例) MS参数的真空载荷已输入值
元件种类为系数0,wTime2 = 34时,W.Pick.Vac.On = wTime2 nPickHold + nPickVacCorr
= 34 50 + 0
= 16
W.Pick.Vac.On为负值,因此Z轴下降完了之后,同时真空电磁阀On。
各词汇的意义如下。
nPickVacOn : 「机械控制参数」「其他」「真空」「元件种类真空同步时间」「吸附」「真空开始同步时间」
nPickVacCorr : 「机械控制参数」「其他」「真空」「元件种类真空同步时间」「吸附」「真空开始修正值」
nPickHold : 「机械控制参数」「其他」「真空」「元件种类真空同步时间」「吸附」「真空稳定待机时间」
上述,吸附时的机械控制参数的 Default 值的表上有各指标的数值。
「自我校准」「真空校准」「生产使用值」「V.CAL」
wTime2 :「真空到达时间」 具有各贴装头的数值。

Rev 1.0
动作说明书
3-33
3-7-3 贴装时的真空同步时间
贴装元件时,Z 轴吸附下降完了之后,决定 VAC 电磁阀 OFF 时间。
贴装时的机械控制参数的 Default 值
(注) nPlaceVacOff、nPlaceVacCorr、nPlaceBlowOn、nPlaceBlowTime、nPlaceHold 可以变更保存到
机械控制参数。
〔贴装真空控制的机械控制参数〕
W.Place.Vac.Off:贴装 Z 轴下降完了反转 Vac 至电磁阀 Off 的时间。
nPlaceVacOff:贴装 Z 轴下降完了反转 Vac 至电磁阀 Off 的时间。(校正前)
nPlaceVacCorr:Vac 电磁阀断开(Off)时机的校正值。
nPlaceBlowOn:贴装 Z 轴下降完了反转上升 Blow 至电磁阀 On 的时间。
nPlaceBlowTime:Blow 电磁阀 On 时间。
nPlaceScrapHold:贴装 Z 轴下降的时间是 Vac 的残压切断的等待时间。
元件尺寸越大,定时器指需要越长。
W.Place.Vac.Off 的计算式
W.Place.Vac.Off=nPlaceVacOff+nPlaceVacCorr MS 参数的真空载荷未输入值。
W.Place.Vac.Off=-wTime6 nPlaceHold+nPlaceVacCorr MS 参数的真空载荷已输入值。
(注) W.Place.Vac.Off 为负值时,Z 轴下降完了之后待真空电磁阀 Off。
正值时,吸附下降完了之后,反转真空电磁阀 Off。
(例) MS 参数的真空载荷为输入值
系数 3 时,w.Place.Vac.Off = nPlaceVacOff + nPlaceVacCorr
= 15+0
= 15
贴装下降完了之后,反转 15ms 真空电磁阀 Off。
(例) MS 参数的真空载荷已输入值
元件种类为系数 0,wTime6 = 27 时,w.Place.Vac.Off = wTime6 + nPlaceHold + nPlaceVacCorr
= 2750+0
= 23
贴装下降结束后等待 23ms,断开真空电磁阀。
各词语的意义如下。
「机械控制参数」「其他」「真空」「元件种类真空同步时间」「贴装」
力
済
nPlaceBlowOn
VAC 電磁弁
ON
ノズル内真空圧の変化
W.Place.Vac.Off
OFF
Z軸上昇位置
Z軸上昇位置
Z軸下降位置
Z軸上昇位置
nPlaceHold
Blow 電磁弁
nPlaceBlowTime
ON
OFFOFF
時間
真空圧
真空到達圧
大気圧
VavOff
Z轴上升位置
Z轴上升位置
Z轴上升位置
VAC电磁阀
Z轴下降位置
Blow电磁阀
真空压
真空到达压
吸嘴内真空压的变化
时间
大气压
DEFAULT値
インデックス nPlaceVacOff nPlaceVacCorr nPlaceBlowOn nPlaceBlowTim
e
nPlaceHold
00 0 1 0 50
1 0 15 1 0 30
2 0 15 1 0 30
315 0 21 0 5
415 0 21 0 5
系数
nPla
ceVacOff :「真空停止同步时间」
nPlaceVacCorr :「真空停止修正值」
nPlaceBlowOn :「流程开始同步时间」
nPlaceBlowTime :「流程持续时间」
nPlaceHold :「真空切断待机时间」
上述,贴装时的机械控制参数的 Default 值表中,有各指标值。
「自我校准」「真空校准」「生产使用值」「V.CAL」
wTime6 :「真空到达时间」
有各贴装头的数值。

Rev 1.0
动作说明书
3-34
3-7-4 向废弃箱之外废弃元件时的真空同步时间
废弃元件时的 Vac 和 Blow 的同步,Blow 压力高的话,有可能吹跑已经被废弃的元件。
因此,需要与贴装时的同步分别控制。
nScrapBlowOn
ON
W.Scrap.Vac.Off
OFF
nScrapHold
nScrapBlowTime
ON
OFFOFF
時間
大気圧
VavOff
Z轴上升位置
Z轴上升位置
Z轴
VAC电磁阀
Z轴下降位置
Blow电磁阀
真空压
真空到达压
吸嘴内真空压的变化
大气压
时间
向废弃箱之外废弃时的机械控制参数的 Default 值
DEFAULT値
インデックス
nScrapVacOff nScrapVacCorr nScrapBlowOn nScrapBlowTime nScrapHold
0 0 0 1 10 50
1 0 0 1 10 30
2 0 0 1 10 30
3 15 0 11 15 5
4 15 0 11 15 5
系数
(注) nScrapVacOff、nScrapVacCorr、nScrapBlowOn、nScrapBlowTime、nScrapHold 可以
变更保存到机械控制参数。
〔废弃真空控制的机械控制参数〕
W.Scrap.Vac.Off:废弃 Z 轴下降完了反转 Vac 至电磁阀 Off 的时间。
nScrapVac.Off:废弃 Z 轴下降完了反转 Vac 至电磁阀 Off 的时间。(校正前)
nScrapVacCorr:Vac 电磁阀断开(Off)时机的校正值。
nScrapBlowOn:废弃 Z 轴下降完了反转上升 Blow 至电磁阀 On 的时间。
nScrapBlowTime:Blow 电磁阀 On 时间。
nScrapHold:废弃 Z 轴下降的时间是 Vac 的残压切断的等待时间。
元件尺寸越大,定时器指需要越长。
W.Scrap.Vac.Off 的计算式
W.Scrap.Vac.Off = nScrapVacOff+nScrapVacCorr MS 参数的真空载荷未输入值。
W.Scrap.Vac.Off = wTime6 nScrapHold+nScrapVacCorr MS 参数的真空载荷已输入值。
(注) W.Scrap.Vac.Off 为负值时,Z 轴下降完了之后同时真空电磁阀 Off。
正值时,吸附下降完了之后,反转真空电磁阀 Off。
(例) MS 参数的真空载荷为输入值
系数 3 时,w.Scrap.Vac.Off = nScrapVacOff + nScrapVacCorr
= 15+0
= 15
废弃下降完了之后,反转真空电磁阀 Off。
(例) MS 参数的真空载荷已输入值
元件种类为系数 0,wTime6 = 27 时,W.Scrap.Vac.Off = wTime6 nScrapHold + nScrapVacCorr
= 27 50 + 0
= 23
废弃下降结束后等待 23ms,断开真空电磁阀。
各词语的意义如下。
「机械控制参数」「其他」「真空」「元件种类真空同步时间」「废弃」
nScrapVacOff :「真空停止同步时间」
nScrapVacCorr :「真空停止修正值」
nScrspBlowOn :「吹风开始时间」
nScrapVacCorr :「吹风持续时间」
nScrapHold :「真空切断等待时间」
上述在废弃时的机械控制参数 Default 值的表中有各指标值。
「自我校准」「真空校准」「生产使用值」「V.CAL」
wTime6 :「真空破坏时间」
有各贴装头的值。