JM-20_动作说明书.pdf - 第71页
Rev 1.0 动作说明书 3-58 3-12-4-3 照明图案 亮灯照明 对象基板 垂直 + 角度 硬基板 角度 挠性基板 3-12-4-4 电流调整值 标准值 偏差值 调整范围 (标准值+偏差值) 照明种类 最大值 T A P (调整量 ) 最大值 TAP (调整量) 最小值 最大值 垂直照明 90 0.35 30 0.12 0 120 角度照明 345 1.35 115 0.45 0 460

Rev 1.0
动作说明书
3-57
3-12-4 OCC(Offset Correction Camera)的说明
3-12-4-1 OCC 配件的构成
3-12-4-2 照明种类
照明种类 颜色 功能 特点
垂直照明 红 照射基板标记周围
角度照明 红 照射基板标记中央
朝上方的 LED 照射光用棱镜管反射,对光轴
取一定的角度,使挠性基板上的标记对比度
变得良好。
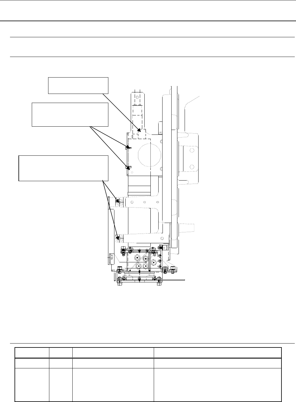
摄像机配件
②M4×12 带垫片内六角螺栓
SL6041292TN (×2)
①M2×6 cap
SM6020692TN (×4)

Rev 1.0
动作说明书
3-58
3-12-4-3 照明图案
亮灯照明 对象基板
垂直 + 角度 硬基板
角度 挠性基板
3-12-4-4 电流调整值
标准值 偏差值
调整范围
(标准值+偏差值)
照明种类
最大值
TAP
(调整量)
最大值
TAP
(调整量)
最小值 最大值
垂直照明 90 0.35 30 0.12 0 120
角度照明 345 1.35 115 0.45 0 460

Rev 1.0
动作说明书
3-59
3-13 坏标记检测
3-13-1 坏标记检测
如果是 JM-20,只通过 OCC 坏板标记进行坏板标记识别。
坏标记检测按照以下得顺序进行。
① 把 X-Y 轴移动到坏标记检测坐标。
X-Y 轴的稳定结束后,以 OCC 照相机读入坏板标记的状态,记录下回路的执行或跳过后,熄灭 OCC
照相机的 LED。
从电路号码 1 到最后电路反复①~②。
另外,检测坏标记的电路顺序,与各电路的 BOC 标记相同,非矩阵基板的电路号码,用基板输入电路
输入位置的号码为顺序,矩阵基板的电路号码,为 X 轴的机械园地按电路 X 坐标的增加方向向 Y 轴元
点坐标增加的方向反复进行。(参照下图)
图 3-13-1