维修手册_RX-7R_SVC.pdf - 第518页

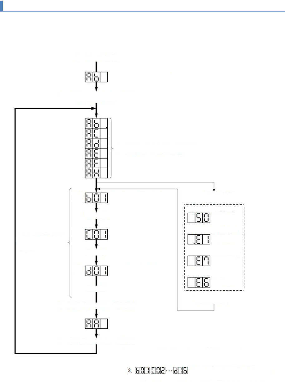
第 7 章 故障分析 7- 2. 伺服放大器 (MR- J 3) 7-2- 2 . 7 段显示 请利用 伺服放 大器 的 显示 部( 3 位 7 段显 示器)检查电 源接通时与伺服 系统控制器的 通信状态, 确认 轴编号,出现异 常时 进行 故障診断。 显示的流程 伺服放大 器电源 ON 伺服系统 控制器 等待电源 ON ( SSCNE T Ⅲ通信) 伺服系统 控制器电源 ON ( SSCNET Ⅲ通信开始) 与伺服系 统控制器交换 初…

100%1 / 556