00198439-03_SIPLACE_JTF-ML2_TX12_V1-V2_DE_EN_CHS.pdf - 第235页
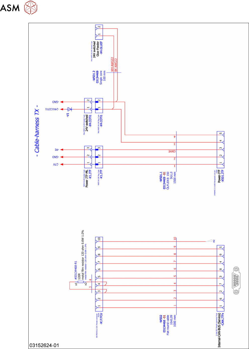
4 设置与调试 4.2 改造 SIPLACE TX 系列贴片机 User Manual / Bedienungsanleitung / 用户手册 SIPLACE TX V1/V2 Series JEDEC Tray Feeder (JTF-ML2) 11/2019 235 图91: SIPLACE JTF-ML2 在 SIPLACE TX 系列 V1 中的布线 — 第 1 部分

4 设置与调试
4.2 改造 SIPLACE TX 系列贴片机
234 User Manual / Bedienungsanleitung / 用户手册 SIPLACE TX V1/V2 Series JEDEC Tray Feeder (JTF-ML2) 11/2019
图89: 电缆敷设
► 请将电缆 [03134469‑xx] 和
[03134468‑xx]
(1)
正确敷设到传送导轨
上。应将电缆穿到固定支架
(2)
中。
图90: 电缆和已停靠的 COT
► 确保电缆和 COT 之间留有间隙,以避
免插入或拆卸 COT 时摩擦电缆。
► 将电缆沿着 SIPLACE JTF‑ML2 的传送导轨下方送至 COT 插件的背部。
► 将 CAN 总线电缆 [03134468‑xx] 连接至 FCU 上的连接器 X17。
► 在贴片机底座中找到连接器 X1.JTF 和 X4.COTi1。
► 将电源电缆 [03134469‑xx] 连接至线束上的连接器 X1.JTF 和 X4.COTi1。必要时,还可使用电
缆 [03160347‑xx]。

4 设置与调试
4.2 改造 SIPLACE TX 系列贴片机
User Manual / Bedienungsanleitung / 用户手册 SIPLACE TX V1/V2 Series JEDEC Tray Feeder (JTF-ML2) 11/2019 235
图91: SIPLACE JTF-ML2 在 SIPLACE TX 系列 V1 中的布线 — 第 1 部分

4 设置与调试
4.2 改造 SIPLACE TX 系列贴片机
236 User Manual / Bedienungsanleitung / 用户手册 SIPLACE TX V1/V2 Series JEDEC Tray Feeder (JTF-ML2) 11/2019
图92: SIPLACE JTF-ML2 在 SIPLACE TX 系列 V1 中的布线 — 第 2 部分