KE-2050-KE-2060 使用说明书.pdf - 第241页
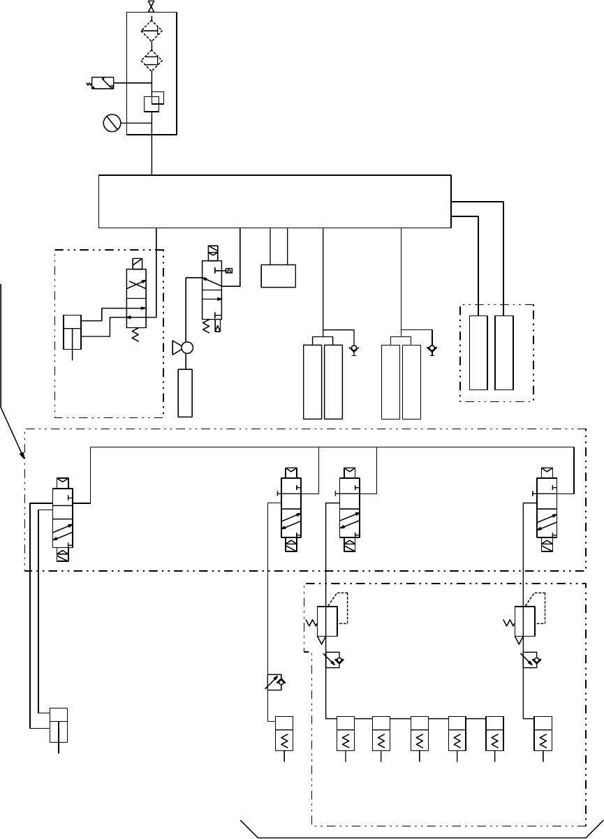
第1部 基本篇 第3章 保养 ◇ 请参考以下的配管图。 (1) 配管系统图(主体) Cell block A B P R A B A B ATC 工程配管 φ 12 雾分离 滤光镜 压力开关 调整器 压力表 复式接头 φ 6 φ 6 φ 6 φ 6 φ 8 φ 8 φ 6 φ 6 贴片头组件 带电磁阀的复式接头 统一交换台 F 统一交换台 R ( 排出器) ( 可选 ) 驱动气缸 20L R 驱动气缸 20R R 驱动气缸 20R F …

第1部 基本篇 第3章 保养
3-2-2 配管及接头
请确认无空气泄漏。
确认空气泄漏
右侧面深处
销阀
图 3-2-2 空气阀
3-2-3 各单元气缸
接通主体的电源后,请选择“手动控制”项,进行动作确认。
3-3

第1部 基本篇 第3章 保养
◇ 请参考以下的配管图。
(1) 配管系统图(主体)
Cell block
A
B
P
R
A
B
A
B
ATC
工程配管
φ
12
雾分离
滤光镜
压力开关
调整器
压力表
复式接头
φ
6
φ
6
φ
6
φ
6
φ
8
φ
8
φ
6
φ
6
贴片头组件
带电磁阀的复式接头
统一交换台
F
统一交换台 R
(
排出器)
(
可选)
驱动气缸 20L R
驱动气缸 20R R
驱动气缸20R F
驱动气缸20L F
CVS
φ6 ST=30
连接器台 R
连接器台 F
(可选)
传送螺线管
φ
4
φ
4
φ
4
φ
4
φ4
AE/E阀
AE/E阀
(仪表接入)
φ
4
φ
4
φ
4
(可选)
夹杆Y (x5)
(可选)
夹杆X (x5)
挡块
3-4

第1部 基本篇 第3章 保养
(2) 配管系统图(贴片头)
Blow-Sw
P
Vac-Sw
エジェク
φ8
タ
フィルタ
圧力センサ
ノズル
吸嘴
压力传感器
过滤器
φ8
喷射泵
(3) 配管系统图(统一交换台,4处通用)
P
ローラレバー
滚筒杆
レバー
φ6
ローラ
セレクタ
パイロットチェック弁
φ6
φ6
滚筒杆
φ6
φ6
φ6
调谐旋钮
φ6
φ6
φ6
φ6
先导检查阀
φ6
φ6
3-5