KE-2050-KE-2060 使用说明书.pdf - 第93页
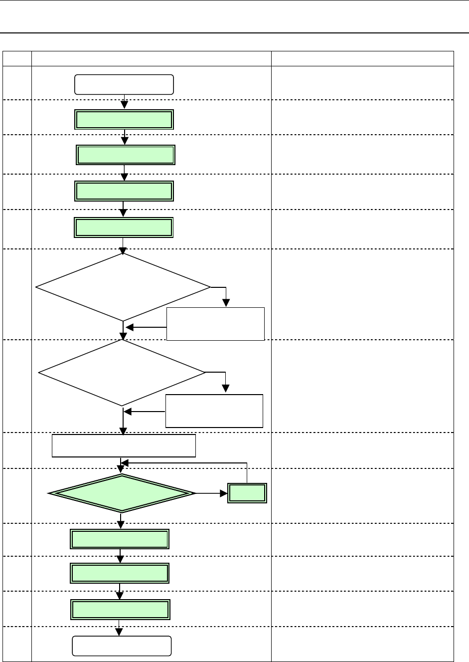
第1部 基本篇 第2章 生产 第 2 章 生产 2-1 流程图 本章将对 No2 ~ No 5 、 No9 ~ No12 加以说明。 No. 流程图 备注 1 进行主空气压力的确认(0.49MPa), ATC 周围的确认等日常检查。 2 3 在实施前确认装置内部是否有 异物等。 4 节假日结束后以及在寒冷 的地方使用 时,请务必实施( 预热 1 0 分钟左右)。 5 6 在日常检查或设置基板时、以及在清 扫吸嘴或改变基准销位置后,机器的…

第 1 部 基本编 第 1 章 设备概要
1-4-10 保存图像数据 FD
在生产中,可利用本项功能,按Ctrl+F2键,把显示错误信息的图像文件调出,或在图像读出
错误信息机器暂停时,通过对话框把显示错误的图像信息调出,保存在软盘里。
操作方法如下:
(1) 把软盘插入软驱。
(2) 点击菜单上的“文件”,再点击下拉菜单上的“保存图像数据FD”。画面上出现
对话框,问是否要“软盘上保存图像数据”。
(3) 按“OK”按钮后,图像数据就保存在软盘里了。数据保存成功后,对话框自动关
闭。
(4) 如果不想保存图像数据、要退出对话框,请按“取消”键。
如果画面提示“软盘容量不足”,请更换一个有足够容量的软盘,再存一次。
若图像文件的容量超过软盘容量,必须把文件分存在若干个软盘里。出现这种情况时,
画面上会提示。请按提示操作,更换软盘。
1-70

第1部 基本篇 第2章 生产
第 2 章 生产
2-1 流程图
本章将对 No2~No5、No9~No12 加以说明。
No. 流程图 备注
1
进行主空气压力的确认(0.49MPa),
ATC 周围的确认等日常检查。
2
3
在实施前确认装置内部是否有异物等。
4
节假日结束后以及在寒冷的地方使用
时,请务必实施(预热 10 分钟左右)。
5
6
在日常检查或设置基板时、以及在清
扫吸嘴或改变基准销位置后,机器的
初始设定状态被改变时,请重新设定
“机器设置”。
(参见“第 8 章 机器设置”)
7
参考“第 5 章数据库”
8
9
当发生贴片位置偏差、定心不良等,
未能正常贴片时,可用“程序编辑”
进行修正。但部分元件数据可在“生
产”中进行修正。
10
11
12
13
定期性实施
(参见“第 3 章 保修”)
电源ON
返回原点
预热
设置基板
机器设置状况的
变更
用“机器设置”
来设定变更部分
制作元件数据库
用“数据库”来
制作元件数据
贴片确认
存在问题时
生产
退出生产
电源 OFF
无异常
必要时
必要时
不必时
不必时
修正
日常检修
制作、编辑生产程序
装置检查
2-1

第1部 基本篇 第2章 生产
2-2 概要
使用已制作的生产程序进行贴片确认和生产。
制作完新程序后,在实际生产前,有必要进行试生产,以确认贴片坐标·吸取坐标等,对新
建的程序进行最终确认。
2-2-1 生产模式
在生产中,有以下 3 种生产模式。
No. 生产模式 内容
1 基板的生产 是指定生产数量,实际生产基板的模式。
2 试打 是进行试生产的模式。
可选择吸取位置追踪和贴片后的贴片位置追踪。
※1
3 空打 不使用元件而确认吸取贴片动作的模式。
可选择吸取位置追踪和贴片后的贴片位置追踪。
※1
※1:参见第 4 章“4-5-4-4 确认”的贴片位置追踪与吸取位置追踪。
基板的生产、试打、空打中,可分别设定生产条件、试打条件及空打条件。
2-2