KE-2050-KE-2060 使用说明书.pdf - 第45页
第 1 部 基本编 第 1 章 设备概要 1-23 1-1-4-6 定心系统 本装置采用非接触式定心方式, 从侧面照射激光,读取 其光影,并以识别元件位 置、角度 的激光校准传感器为途径。 图 1-1 -4-6-1 MNLA (KE-2050-20 60) 图 1-1 -4-6-2 FMLA (KE-2060) 通过Z轴的上下移动, 用真空来吸取元件, 向元件投射激光。 元件上遮住激光的部分成为阴 影,用θ轴旋转元件,可知该阴影宽度的变…

第 1 部 基本编 第 1 章 设备概要
1-22
3. 识别用标记
请按下述条件制作识别用标记。(图1-1-4-5-4)
但形状推荐使用均匀带色的圆形。
此外,标记周围的空白区域以图1-1-4-5-5所示范围为准。
A
C
C
A
B
A
B
B
三角形
A
B
A
B
C
C
B
B
B
正方形
中抜き正方形
菱形
中抜き菱形
円形
中抜き円形
B
A
C
B
A
C
B
B
中抜き三角形 逆三角形 中抜き逆三角形
市松模様(1)
市松模様(2)
十字
图 1-1-4-5-4 识别标记形状
1. 识别时,标记为上述方向的角度。
但非矩阵基板指定为“使用每一电路的标记”时,基准电路的标记为上述方向的
角度,以90°为单位配置的电路均可可识别标记。
2. 一张基板内的基准建议使用同一形状和同一大小的标记。
3. 可识别铜箔及镀锡。
4. 最大登录数
基板标记 1组(2个标记或3个标记)
IC标记 50组(2对标记)
5. 可登录项目
标记编号、重心检测窗、检测时正色/反色的区別
标记形状、外形尺寸、投射有效值、统一性
6. 如无识别用标记,通过登录用户指定的模板,可进行标记识别。
4. 间隙
请确保各识别标记周围没有导体图案、低
温焊接保护层、标记等其他元件。
此外,该间隙区域的尺寸请设定为识别标
记外围0.5mm以上的大正方形。
图 1-1-4-5-5 识别标记的间隙区域
A 和 C 尺寸 :
0.5~3.0mm±10%以上
B 尺寸:
0.2mm 以上
0.5 mm 以上
0.5mm 以上
间隙区域
识别标记
注意 :
0.5 mm 以上
正方形
中空正方形
菱形 中空菱形
三角形 三角形 中空三角形 倒三角形 中空倒三角形
圆形 中空圆形 市松样(1) 市松样(2) 十字

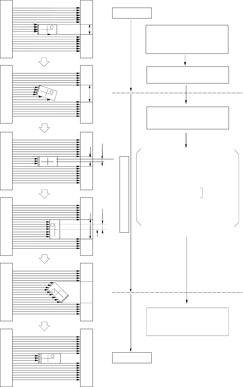
第 1 部 基本编 第 1 章 设备概要
1-23
1-1-4-6 定心系统
本装置采用非接触式定心方式,从侧面照射激光,读取其光影,并以识别元件位置、角度
的激光校准传感器为途径。
图 1-1-4-6-1 MNLA(KE-2050-2060) 图 1-1-4-6-2 FMLA(KE-2060)
通过Z轴的上下移动,用真空来吸取元件,向元件投射激光。元件上遮住激光的部分成为阴
影,用θ轴旋转元件,可知该阴影宽度的变化。
◇ 从阴影宽度的变化来求出所吸取元件的位置偏移及角度偏移,校正该偏移量后进行贴片。
L
激光校准传感器适用于 IEC825Class1 及 CDRH Class 1。
请按本说明书指示安全使用。
注意
若不按本说明书的步骤进行控制、调整与操作,将有可能导致危险的辐射。

第 1 部 基本编 第 1 章 设备概要
1-24
A
D
d X
B
C
d Y
E
(1) 激光校正定心流程
修正
修正
修正位置位移 (dX、dY)
角度偏移并贴片 (dθ)
(+)旋转
(+)旋转
(元件中心)
(吸头中心)
寻找测量过程中阴影宽度最小的
③④。
根据它与此刻已获得吸嘴中心,可
以获得元件中心的差值。
Y方向的偏移 dX
X方向的偏移 dy
此外可以根据③或④的θ马达的
编码输出得到角度偏移值 dθ。
元件吸取
按(+)方向旋转θ轴,
开始激光调准的测定
然后按(-)方向旋转θ轴
(预载)
通过 Z 轴的驱动来吸取元件,使元
件符合激光调准高度
①
②
③
④
⑤
⑥
(-)旋转
(预载)
图 1-1-4-6-3
贴片
(+)旋转
激光调准测定
预载