KE-2050-KE-2060 使用说明书.pdf - 第99页
第1部 基本篇 第2章 生产 2) Windows NT 启动,接下来显示 KE2000 系列的启动画面。 图 2.3.1.2 启动画面 3) 初始设置结束后,显示主画面(图 2.3.1.3),在此基础上显示返回原点画面(图 2.3.1.4)。单 击“确定”按钮 ※1 ,进行返回原点(图 2.3.1.5)。 ※1:将画面上的箭头对准<确定>按钮后,按一次鼠标左键。 警告 进行返回原点后,装置启动。为 避免受伤,请绝对不要将 …

第1部 基本篇 第2章 生产
2-3 装置的启动和结束
2-3-1 装置的启动
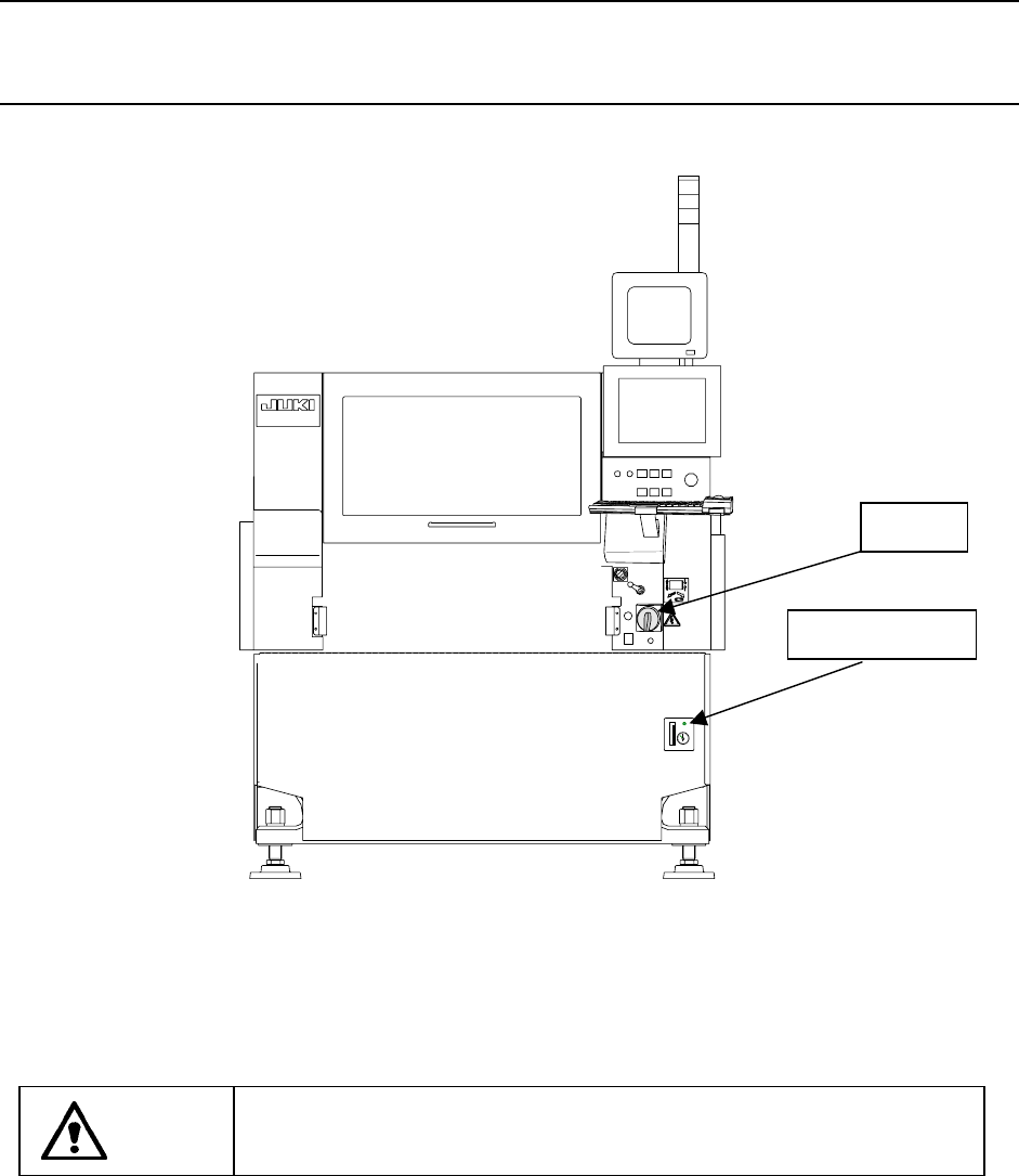
1) 向右旋转主体正面右侧的“主开关”,接通电源。
KE-2060
HDD显示灯
主开关
图 2.3.1.1 主机正面图
注意
当 HDD 显示灯点亮时,请勿关闭主开关,否则会导致 HDD 故障。
2-6

第1部 基本篇 第2章 生产
2) Windows NT 启动,接下来显示 KE2000 系列的启动画面。
图 2.3.1.2 启动画面
3) 初始设置结束后,显示主画面(图 2.3.1.3),在此基础上显示返回原点画面(图 2.3.1.4)。单
击“确定”按钮
※1
,进行返回原点(图 2.3.1.5)。
※1:将画面上的箭头对准<确定>按钮后,按一次鼠标左键。
警告
进行返回原点后,装置启动。为避免受伤,请绝对不要将手和头等伸入
装置内部。
2-7

第1部 基本篇 第2章 生产
图 2.3.1.3 主画面
图 2.3.1.4 返回原点画面
图 2.3.1.5 等待返回原点完成的画面
2-8