KE 2050 2060说明书.pdf - 第197页
第4章 生产程序制作 Rev00 5)激光识别十进制 激光识别用十进制可以指定。主要用途如下。 参见“激光线定心的流动” 。 十进 制 操作 用 途 1 阴幅最小的边(第1最小阴 A)检测,从最小幅边 向 +90 ° 位置旋转,最小幅(第2最小阴 B)检测, 位置偏移,开始角度校正,贴片。 芯片元件 2 阴幅最小的边(第1最小阴 A)检测,从最小幅边 向 + 方向用激光让其旋转, 最小幅 (第2最小阴 B) 检测,位置偏移,开始角度校正…

第4章 生产程序制作 Rev00
4) 激光高度
设置激光定心时的测量高度。输入从吸嘴顶端到激光照射到的测量位置的距离。
虽然根据元件高度与元件种类将自动决定初始值,但有时根据元件的不同(激光测定位置为圆
筒形或透明时等),需要改变初始值。请设置可进行稳定识别的高度。
激光
元件
吸嘴
+Z
激光高
吸嘴高度
0
-Z
-Z
-Z
吸嘴
元件
激光
激光高度
吸嘴高度
◆ 默认值
激光高度的默认值有时根据元件的种类和高度来设置。下表给出了元件种类和激光高度的默
认值的关系。
表 4-3-5-2-4 元件种类和激光高度的默认值的关系
SOT
レーザ測定位置
モールド部
部品高さ
t
-γ
-r
r=0.25
SOP
HSOP
レーザ測定位置
モールド部
部品高さ
t
-0.7t
-0.7×t
元件种类 测定位置 测定高度(mm)
方形芯片
レーザ測定位置
部品高さ
t
t
--
2
2
t
-
-
铝电解电容器
レーザ測定位置
部
t
品高さ
β
-(t-β)
-(t-β)
β=0.45
元件高度
模部
β
β
2
-(t-β)
t
激光测定位置
2
t
元件高度 t
激光测定位置
激光测定位置
元件高度 t
元件高度
模部
激光测定位置
激光测定位置
4-52

第4章 生产程序制作 Rev00
5)激光识别十进制
激光识别用十进制可以指定。主要用途如下。
参见“激光线定心的流动”。
十进
制
操作 用 途
1 阴幅最小的边(第1最小阴 A)检测,从最小幅边
向 +90°位置旋转,最小幅(第2最小阴 B)检测,
位置偏移,开始角度校正,贴片。
芯片元件
2 阴幅最小的边(第1最小阴 A)检测,从最小幅边
向 + 方向用激光让其旋转,最小幅(第2最小阴 B)
检测,位置偏移,开始角度校正,贴片。
SOP 等带导线的元件
3 吸取姿势检测阴(第1最小阴 A)し,检测的边向
+90°位置旋转,最小幅(第2最小阴 B)检测,开
始位置偏移校正,贴片。
用在没有角的圆筒形元件。
这种情况下,忽略角度(忽
略极限),指追求元件中心。
0 激光定心不实施(只确认是否有元件),吸取姿势旋
转贴片角度贴片。
激光定心是不安定的元件
(极端薄小的元件)中使用
的。定心不实施贴片。由此,
贴片位置给吸取位置带来影
响
注意
十进制由元件种类决定初始值。通常变更带来更高的错误发生率。
特殊情况以外一定不要变更。
6)角度
吸取的激光识别元件在定心前旋转多少(角度)的设定。
外形尺寸初始输入时设定初始值。外形尺寸变更时,初始值不设定。
初始值 30°(0603 元件才有 40°)设定。变更后定心的安定性改变(大多数情况下,定心变
得不安定)。
注意
影响贴片精度只要没有从 JUKI 来的指示一定不要变更。
4-53

第4章 生产程序制作 Rev00
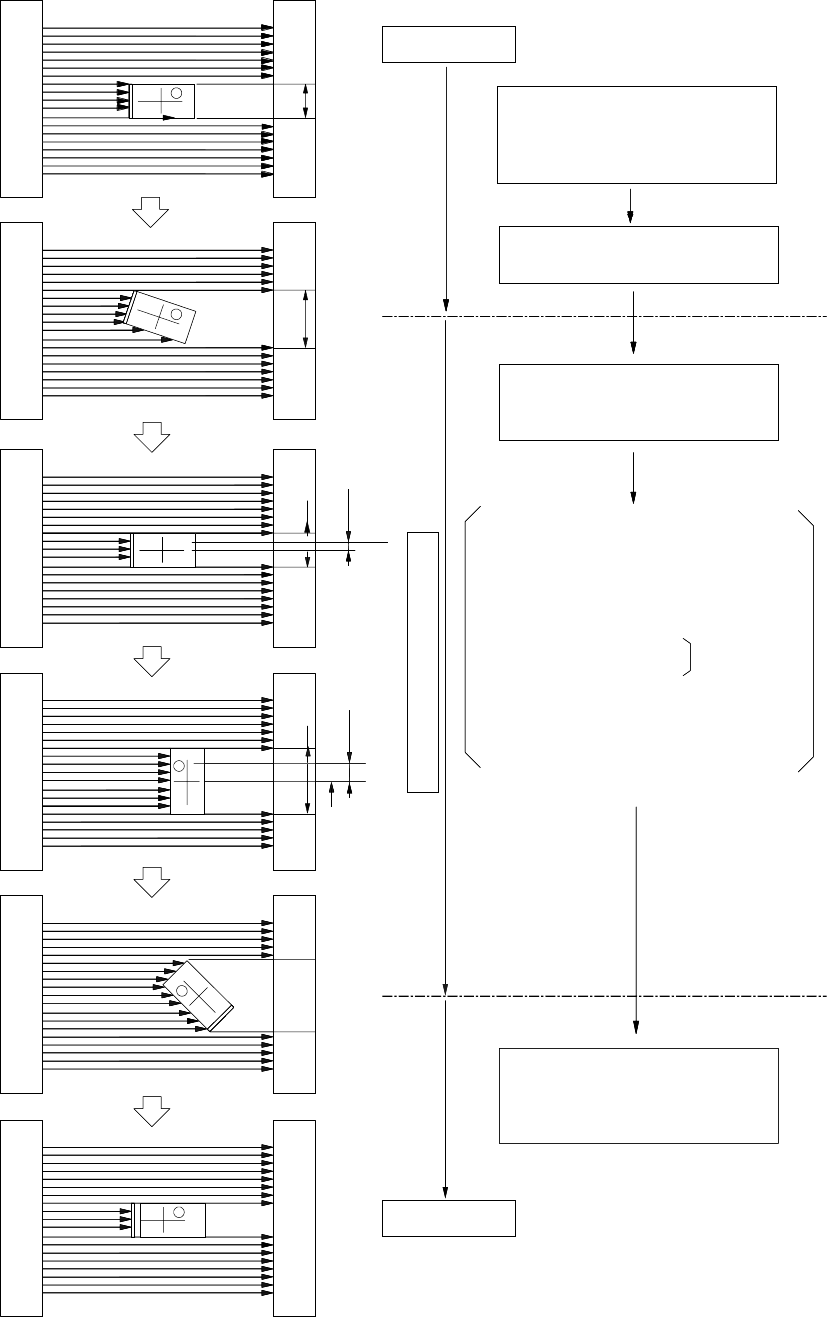
●激光定心的流动
A
D
d X
B
C
d Y
E
A
D
d X
B
C
d Y
E
(-) 旋转
位置偏移 (dX、 dY)
角度偏移 (dθ)
修正后贴片
测量途中阴幅达到最小 ③④
检测出。
这里已经知道喷嘴中心从与零件中
心的差距
Y方向偏移 dX
X方向偏移 dy 可以判断。
同时 ③ 或者 ④ 上的
θ马达也在运转
可知角度偏 dθ。
θ轴(+)方向旋转、
激光线开始测量
下面(-)方向θ旋转
(回旋)
贴片
修
正
激光线测量
(元件中心)
(吸嘴中心)
Z 轴的驱动使得其吸收元件、激光
线高度与元件配合
回旋
元件吸取
修正
(+) 旋转
(+) 旋转
(+) 旋转
(回旋)
①
②
③
④
⑤
⑥
4-54