KE-2050_2060_使用说明书.pdf - 第229页
第 1 部 基本篇 第 2 章 生产 2- 137 2-12-1-3 错误详情 进行生产程序的检查后,若生产程序中 有错误或警告,则可以选择“详细错误”按钮。按此 按钮,将按每1件显示错误或警告的详细信息。 图 2.12.1.3.1 错误详情 “上一次” :显示上一条错误。 “下一次” :显示下一条错误。 “正确” :关闭错误详情对话框。

第 1 部 基本篇 第 2 章 生产
2-
136
2-12-1-1 检查项目
在此显示检查项目的信息。
图 2.12.1.1.1 检查项目
No. 项目 内容
1 No. 显示进行检查的顺序。
2 检查项目 显示检查项目的大致内容。
3 检查结果 显示检查的结果。
4 忽略 设定略过检查的项目。
2-12-1-2 执行生产程序检查
按下“进行检查”按钮,生产程序的检查将对略过检查项目以外的项目进行检查,其结果反
映在检查结果中。
然后,将在可否生产中显示能否进行生产。
动作 结果内容 显示内容
实行检查前 待定
有错误 错误
有警告 警告
如果改变条件能够生产 改变条件
实行检查后
无错误、警告 OK
此外,可对生产程序的每一序列(输入顺序、优化顺序)进行检查。

第 1 部 基本篇 第 2 章 生产
2-
137
2-12-1-3 错误详情
进行生产程序的检查后,若生产程序中有错误或警告,则可以选择“详细错误”按钮。按此
按钮,将按每1件显示错误或警告的详细信息。
图 2.12.1.3.1 错误详情
“上一次” :显示上一条错误。
“下一次” :显示下一条错误。
“正确” :关闭错误详情对话框。

第 1 部 基本篇 第 2 章 生产
2-
138
2-12-2 贴片跟踪
开始生产前显示贴片点的列表,通过贴片跟踪确认贴片点上是否已贴片。
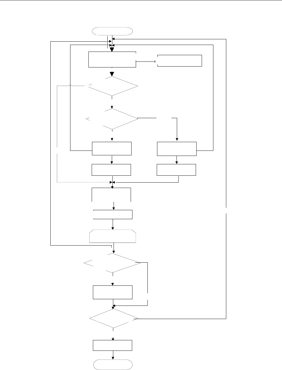
2-12-2-1 贴片跟踪动作流程图
⑪幣薮頭効忸
鳩範斤三崇
蝕兵
START押下
勧僕㌔揃貧
頁倦嗤児医
壅斜諸鳩範
斤三崇
頁
倦
児粥医勧僕鳩範
斤三崇
薮頭効忸
兜兵晒侃尖
梓和STOP
薮頭効忸泣議
薮頭効忸
効忸朔
譜協
頁倦薮頭
譜協
頁倦薮頭
頁
倦
蝕兵伏恢議鳩範
倦
頁
蝕兵伏恢強恬
伏恢腎塰佩彜蓑
梓和STOP
梓和STOP
梓和STOP
梓和STOP
潤崩
BOC炎芝紛艶
梓和STOP
児医
頁倦瓜斜諸
倦
はい
児医壅紗諸
児医勧僕
图 2.12.2.1.1 贴片跟踪动作流程图
START
显示贴片追踪确认
对话框
生产空运行状态
否
是
START 按下
STOP 按下
START 按下
STOP 按下
START 按下
STOP 按下
STOP 按下
否
是
是
再夹紧确认对话
框
基板再夹紧
LOAD 基板
基板 LOAD 确定
对话框
贴片追踪初期处理
BOC 标记识别
需贴片追踪点的
贴片追踪
BOC 标记识别
生产运行开始
END
否
否
传送通路上是否有
基板
是否夹紧基板
生产开始确认
是
追踪后对未进行贴片的
项进行设定