KE-2050_2060_使用说明书.pdf - 第47页
第 1 部 基本编 第 1 章 设备概要 1-25 (2) 主要元件的激光校准测定位置 图 1-1-4-6-4 方形芯片 圆筒形芯片 SOT SOP·TSOP SOJ (元件上下底面的中间) 激光校准测定位置 (元件的中心) 模板部 (距元件上底面 0.25mm 的位置) 激光校准测定位置 激光校准测定位置 (元件下底面与脚根部) (元件下底面与脚根部) 激光校准测定位置 激光校准测定位置 0.25

第 1 部 基本编 第 1 章 设备概要
1-24
A
D
d X
B
C
d Y
E
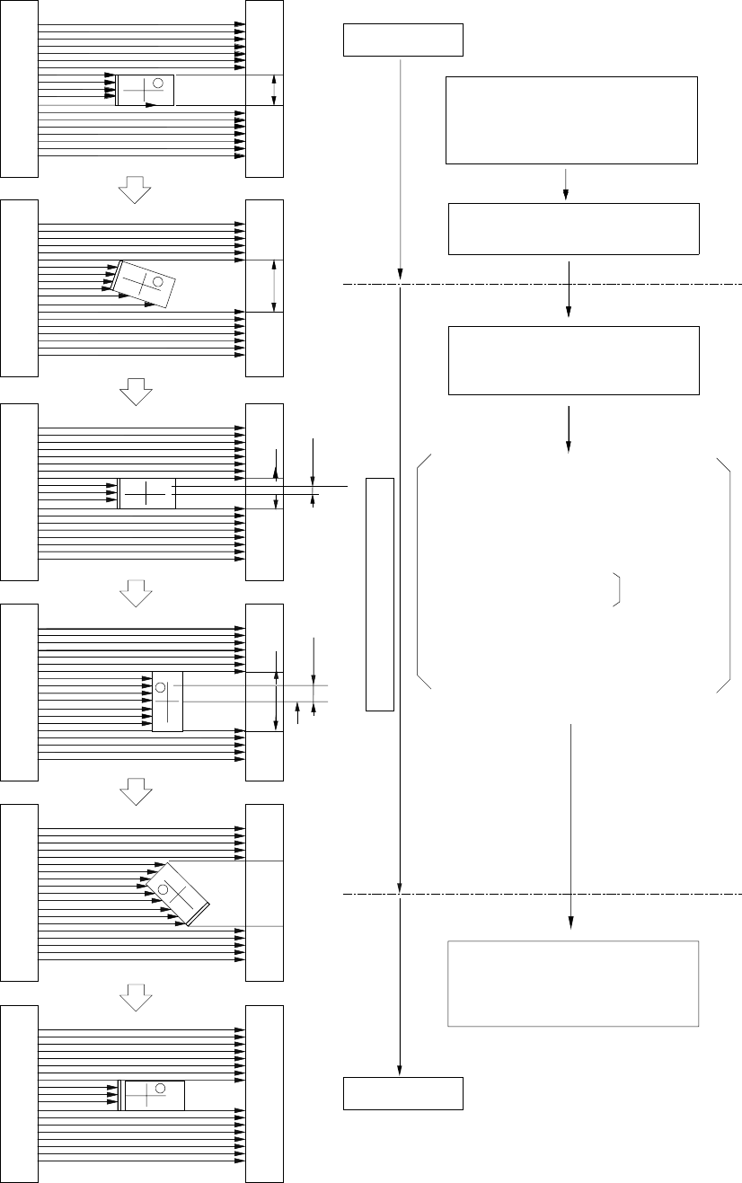
(1) 激光校正定心流程
修正
修正
修正位置位移 (dX、dY)
角度偏移并贴片 (dθ)
(+)旋转
(+)旋转
(元件中心)
(吸头中心)
寻找测量过程中阴影宽度最小的
③④。
根据它与此刻已获得吸嘴中心,可
以获得元件中心的差值。
Y方向的偏移 dX
X方向的偏移 dy
此外可以根据③或④的θ马达的
编码输出得到角度偏移值 dθ。
元件吸取
按(+)方向旋转θ轴,
开始激光调准的测定
然后按(-)方向旋转θ轴
(预载)
通过 Z 轴的驱动来吸取元件,使元
件符合激光调准高度
①
②
③
④
⑤
⑥
(-)旋转
(预载)
图 1-1-4-6-3
贴片
(+)旋转
激光调准测定
预载

第 1 部 基本编 第 1 章 设备概要
1-25
(2) 主要元件的激光校准测定位置
图 1-1-4-6-4
方形芯片
圆筒形芯片
SOT
SOP·TSOP
SOJ
(元件上下底面的中间)
激光校准测定位置
(元件的中心)
模板部
(距元件上底面 0.25mm 的位置)
激光校准测定位置
激光校准测定位置
(元件下底面与脚根部)
(元件下底面与脚根部)
激光校准测定位置
激光校准测定位置
0.25

第 1 部 基本编 第 1 章 设备概要
1-26
0.45
(模部的下底面与脚跟部之间)
模部
激光校准测定位置
(距元件下底面 0.35mm 的位置)
(模部的下底面与脚跟部之间)
电解电容
激光校准测定位置
PLCC
激光校准测定位置
QFP·BQFP
图 1-1-4-6-5
0.45