KE-2050_2060_使用说明书.pdf - 第244页
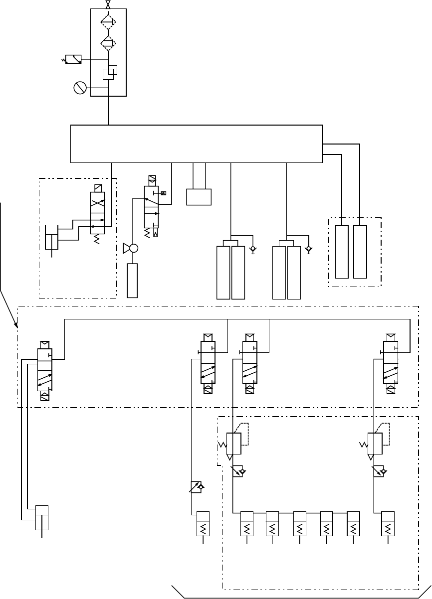
第1部 基本篇 第3章 保养 3-5 ◇ 请参考以下的配管图。 (1) 配管系统图(主体) Cell block A B P R A B A B ATC φ 12 工程配管 雾分离 压力开关 压力表 复式接头 φ 6 CVS φ 6 ST=30 (可选) ( 排出器) φ 6 φ 8 φ 8 φ 6 φ 6 φ 6 φ 6 贴片头组件 驱动气缸20L F 驱动气缸 20R F 连接器台 F 驱动气缸 20L R 驱动气缸 20R R 连…

第1部 基本篇 第3章 保养
3-4
3-2-2 配管及接头
请确认无空气泄漏。
图 3-2-2 空气阀
3-2-3 各单元气缸
接通主体的电源后,请选择“手动控制”项,进行动作确认。
确认空气泄漏
右侧面深处
销阀

第1部 基本篇 第3章 保养
3-5
◇ 请参考以下的配管图。
(1) 配管系统图(主体)
Cell block
A
B
P
R
A
B
A
B
ATC
φ
12
工程配管
雾分离
压力开关
压力表
复式接头
φ
6
CVS
φ6 ST=30
(可选)
(
排出器)
φ
6
φ
8
φ
8
φ
6
φ
6
φ
6
φ
6
贴片头组件
驱动气缸20L F
驱动气缸20R F
连接器台 F
驱动气缸 20L R
驱动气缸 20R R
连接器台 R
统一交换台 F
统一交换台 R
(
可选)
带电磁
阀的
复式
接
头
传送螺线管
φ4
φ
4
φ
4
φ
4
φ
4
AE/E阀
AE/E阀
φ
4
φ
4
(仪表接入)
挡块
(可选)
夹杆Y (x5)
(可选)
夹杆X (x5)
φ
4
调整器 滤光镜

第1部 基本篇 第3章 保养
3-6
(2) 配管系统图(贴片头)
Blow-Sw
P
φ8
Vac-Sw
エジェクタ
フィルタ
圧力センサ
ノズル
(3) 配管系统图(统一交换台,4处通用)
φ6
P
ローラレバー
ローラレバー
セレクタ
パイロットチェック弁
φ6
φ6
φ6
φ6
φ6
喷射泵
φ8
过滤器
压力传感器
吸嘴
调谐旋钮
先导检查阀
φ6
φ6
φ6
φ6
φ6
滚筒杆
滚筒杆
φ6