KE-2070_2080 動作説明書.pdf - 第109页
R e v 1 . 00c 动作说明书 5- 17 ③ 电路构成 图 1 为 LIGHT CTRL 基板的固定电路方块图 。 8BIT光量 データ F/F F/F 光量調整D/A変換機 基準光量調整D/A変換機 定電流回路 照明切替リレー ※ブロック1,2,5,6の み 各照明へ 照明ON/OFF信号 光量データ セット信号 光量データ セット信号 8B I T 光量数据 光量 调 整 D/ A 变换 机 基准光量 调 整 D/ A 变…

Rev1.00c
动作说明书
5-
16
5-1-10 LIGHT CTRL基板
1) 功能
此基板进行底座上的VCS装置的各种照明和贴装头装置的OCC照明的亮等和光亮调节。另外,标准V
CS摄像机和选购品高分辨率摄像机时,驱动照明变换气缸。
① OCC照明装置的控制功能
功能:在固定电流电路进行下列OCC照明装置中的 2 种电路,左OCC照明和右OCC照明可以变换使
用。
部位 照明种类 输出电流值
部位1 OCC角度(OCCA)照明(左·右) 90mA±30mA
部位2 OCC垂直(OCCV)照明(左·右) 345mA±115mA
② VCS照明的控制功能
功能:在固定电流电路,进行VCS装置的照明光量调整。固定电流下列部位有 6 电路,变换照明。。
部位 照明种类 输出电流值
部位3 上段透过照明前后(绿色) 170mA±60mA
部位4 下段透过照明前后(绿色) 200mA±70mA
部位5 上段侧照明(红色和蓝色)
和
上段透过照明左右(绿色) 270mA±90mA
部位6 下段侧照明(红色和蓝色)和
下段透过照明左右(绿色) 270mA±90mA
部位7 同轴照明(红色) 880mA±560mA
部位8 下方照明 (红色) 880mA±560mA

Rev1.00c
动作说明书
5-
17
③ 电路构成
图1为LIGHT CTRL基板的固定电路方块图。
8BIT光量データ
F/F
F/F
光量調整D/A変換機
基準光量調整D/A変換機
定電流回路
照明切替リレー
※ブロック1,2,5,6のみ
各照明へ
照明ON/OFF信号
光量データ
セット信号
光量データ
セット信号
8BIT光量数据
光量调 整 D/ A变换机
基准光量调 整 D/ A变换机
固定电 流 电 路
照明ON/ OF F信号
光量数据
安装信号
照明变换继电器
※ 仅 1, 2, 5, 6
连 接各照明
光量数据
安装信号
图5−1−2 固定电流电路方块图
④ VCS照明位置的变换
安装了选购品的高分辨率摄像机时,进行标准VCS摄像机照明位置和高分辨率用位置的变换。
图2从主体正面看的两个摄像机和照明的示意图。照明装置在两个摄像机的上部移动。
图5−1−3 照明装置示意图
照明装置
选购品
高分辨率摄像机
标准摄像机

Rev1.00c
动作说明书
5-
18
⑤ 机种和安装的照明装置
KE−2070:OCC照明装置(左)
KE−2080:OCC照明装置(左)、OCC照明装置(右)、VCS照明
5-1-11
IP−X3R机板
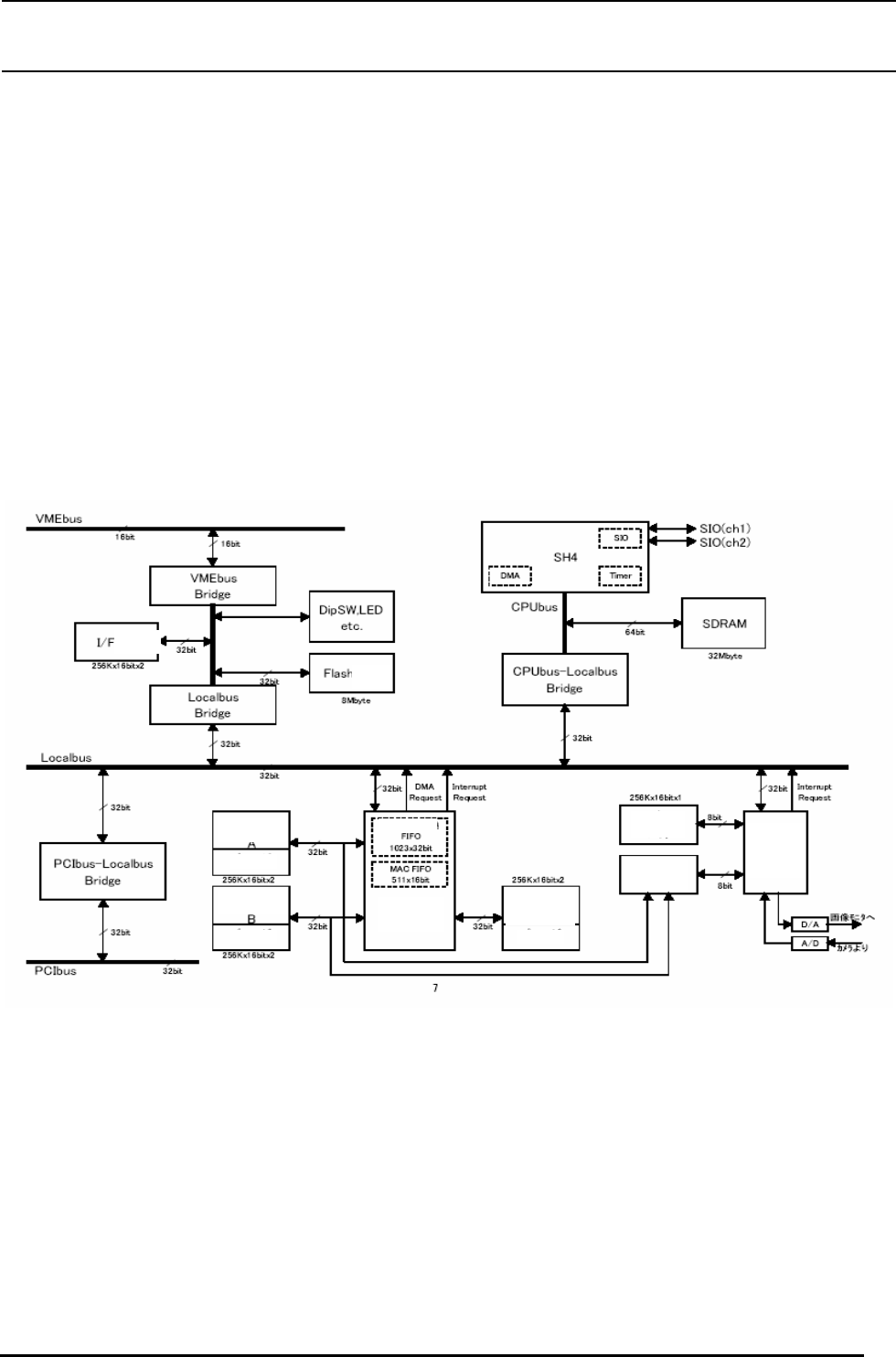
本基板是处理OCC、VCS摄像机拍摄的基板标记、IC标记、IC芯片等图像数据,计算基板的位置修正、
元件位置修正需要的数值的图像基板。图 1 是基板方块图。
存 储
器
存 储
器
录 像存储 器
录 像存储 器
演算结 果
图 像 处 理
装置
锥 型
锥 型
样 品存储 器
锥 型
覆盖
存 储 器
图 像数据
选择器
图 像
输 出入
装置
图5−1−4 IP−X3R基板方块图