KE-2070_2080 動作説明書.pdf - 第83页
R e v 1 . 00c 动作说明书 3- 70 2 点的 BOC 标记时 ( 与区域指定标记相同 ) 如上图所示, 2 点的 BOC 标记的理论坐标为 M1、M2 ,各标记检测的坐标为 M1、M2 。 此时, 把 M1 点设为中心, 把 M2 点转动 90° 后的坐标作为 Mv ,在 M1 点为中心, 把 M2点 转动 90° 后的坐标作为 Mv 。 把 Mv、Mv 分别作为设想的第 3 点的 BOC 标记的理论坐标、 物…

Rev1.00c
动作说明书
3-
69
(M1→P)=B(M1→M3)+A(M1→M2) ⑥
⑤⑥式中,M1、M2、M3、P、M1、M2、M3、P为原点的直交坐标上的位置显示分别作为
(x1、y1)、(x2、y2)、(x3、y3)、(x1、y1)、(x2、y2)、(x3、y3)、(X、Y)的话,则为
(xp、yp)−(x1、y1)=B{(x3、y3)−(x1、y1)}+A{(x2、y2)−(x1、y1)}
(X、Y)−(x1、y1)=B{(x3、y3)−(x1、y1)}+A{(x2、y2)−(x1、y1)}。
将此分解到 X 轴 Y 轴的各式中之后,计算
xp−x1=B(x3−x1)+A(x2−x1) ⑦
yp−y1=B(y3−y1)+A(y2−y1) ⑧
X−x1=B(x3−x1)+A(x2−x1) ⑨
Y−y1=B(y3−y1)+A(y2−y1) ⑩
的4元联立方程式。此时,A,B,X,Y以外是已知数值,通过解此 4 元联立方程,可以求得以P的O为
园地按的位置指定(X,Y)。
此时,从⑦⑧计算
A={xp−x1−B(x3−x1)}/(x2−x1)={yp−y1−B(y3−y1)}/(y2−y1) ⑪
B={xp−x1−A(x2−x1)}/(x3−x1)={yp−y1−A(y2−y1)}/(y3−y1) ⑫
式⑪⑫分别为B,则A解为
B={(yp−y1)(x2−x1)−(xp−x1)(y2−y1)}/{(y3−y1)(x2−x1)−(x3−x1)(y2−y1)} ⑬
A={(yp−y1)(x3−x1)−(xp−x1)(y3−y1)}/{(y2−y1)(x3−x1)−(x2−x1)(y3−y1)} ⑭
把此结果求得的A,B代入⑨⑩,就可以方便地计算出X,Y。
另外,式⑬⑭中分母为0时,A,B为无限大,不能进行计算。此时哪个式子都可以成为
(y3−y1)(x2−x1)=(x3−x1)(y2−y1)
用(x2−x1)(x3−x1)除两边之后,得出
(y3−y1)/(x3−x1)=(y2−y1)/(x2−x1)
则M1,M2,M3在 1 直线上。
此时,BOC标记的 3 点无意义,所以为数据异常。
角度修正值θ作为指定(M1→P)和(M→P)的角,经计算可以得出
θ=atan{(X−x1)/(Y−y1)}− atan{(xp−x1)/(yp−y1)}

Rev1.00c
动作说明书
3-
70
2点的BOC标记时(与区域指定标记相同)
如上图所示,2点的BOC标记的理论坐标为M1、M2,各标记检测的坐标为M1、M2。
此时,把M1点设为中心,把M2点转动90°后的坐标作为Mv,在M1点为中心,把M2点转动90°
后的坐标作为Mv。把Mv、Mv分别作为设想的第 3 点的BOC标记的理论坐标、物理坐标,与M1,M2,
M1、M2一起把第 3 点作为BOC标记时同样,用P点的坐标计算出P点坐标,进行坐标修正。
图3−12−4

Rev1.00c
动作说明书
3-
71
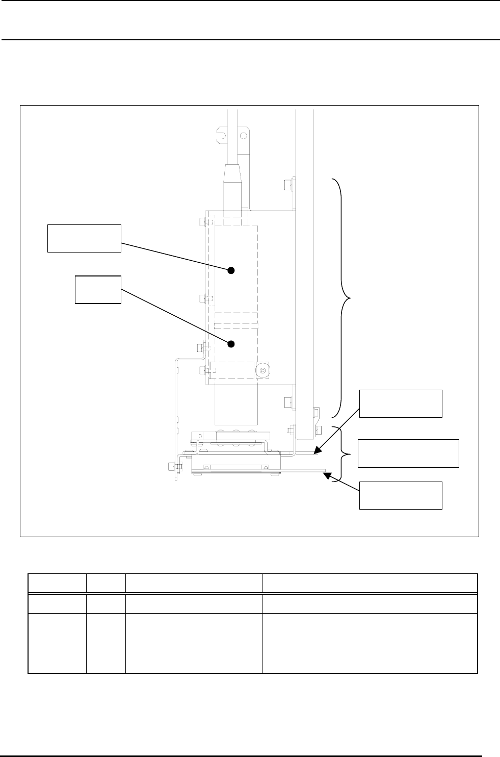
3-12-4 OCC(Offset Correction Camera)的说明
3-12-4-1 OCC 配件的构成
3-12-4-2 照明种类
3-12-4-3 照明图案
亮灯照明 对象基板
垂直 + 角度 硬基板
角度 挠性基板
3-12-4-4 电流调整值
标准值 偏差值
调整范围
(标准值+偏差值)
照明种类
最大值
TAP
(调整量)
最大值
TAP
(调整量)
最小值 最大值
垂直照明 90 0.35 30 0.12 0 120
角度照明 345 1.35 115 0.45 0 460
3-12-4-2 照明种类
照明种类 颜色 功能 特点
垂直照明 红 照射基板标记周围
角度照明 红 照射基板标记中央
朝上方的 LED 照射光用棱镜管反射,对光轴取一
定的角度,使挠性基板上的标记对比度变得良
好。
照明种类 颜色 功能 特点
垂直照明 红 照射基板标记周围
角度照明 红 照射基板标记中央
朝上方的 LED 照射光用棱镜管反射,对光轴取一
定的角度,使挠性基板上的标记对比度变得良
好。
图 OCC 配件的构成
摄像机配件
照明配件
垂直照明基板
角度照明基板
CCD 摄像机
镜头