88242361-04-01 Vol 1 DEK TQ TECHNICAL REFERENCE (1).pdfPDFA.pdf - 第65页
5 POWER SUPPLY 5.3 POWER SUPPLY ENCLOSURE TECHNICAL REFERENCE MANUAL DEK TQ 04/2021 65 5.3.2 Safety Circuit The power supply enclosure incorporates the following machine safety circuit: ● E Stop ● Cover Safety In the eve…

5 POWER SUPPLY
5.3 POWER SUPPLY ENCLOSURE
64 TECHNICAL REFERENCE MANUAL DEK TQ 04/2021
5.3.1.2 Upper Bank
52 6
4
71
3
1 TB1 (Live) 5 TB5 (Neutral)
2 TB2 (Neutral) 6 Contactor (Con 2)
3 TB3 (Earth) 7 E Stop Relay (RL 1)
4 TB4 (Live)
5.3.1.3 Lower Bank
7
6
5
4
3
21
1 TB6 (48V) 5 Safety Relay (RL 2)
2 TB7 (0V) 6 Dump CCT
3 TB8 (24V US) 7 Dump Fuses (M71F2, M71F3)
4 Contactor (Con 1)

5 POWER SUPPLY
5.3 POWER SUPPLY ENCLOSURE
TECHNICAL REFERENCE MANUAL DEK TQ 04/2021 65
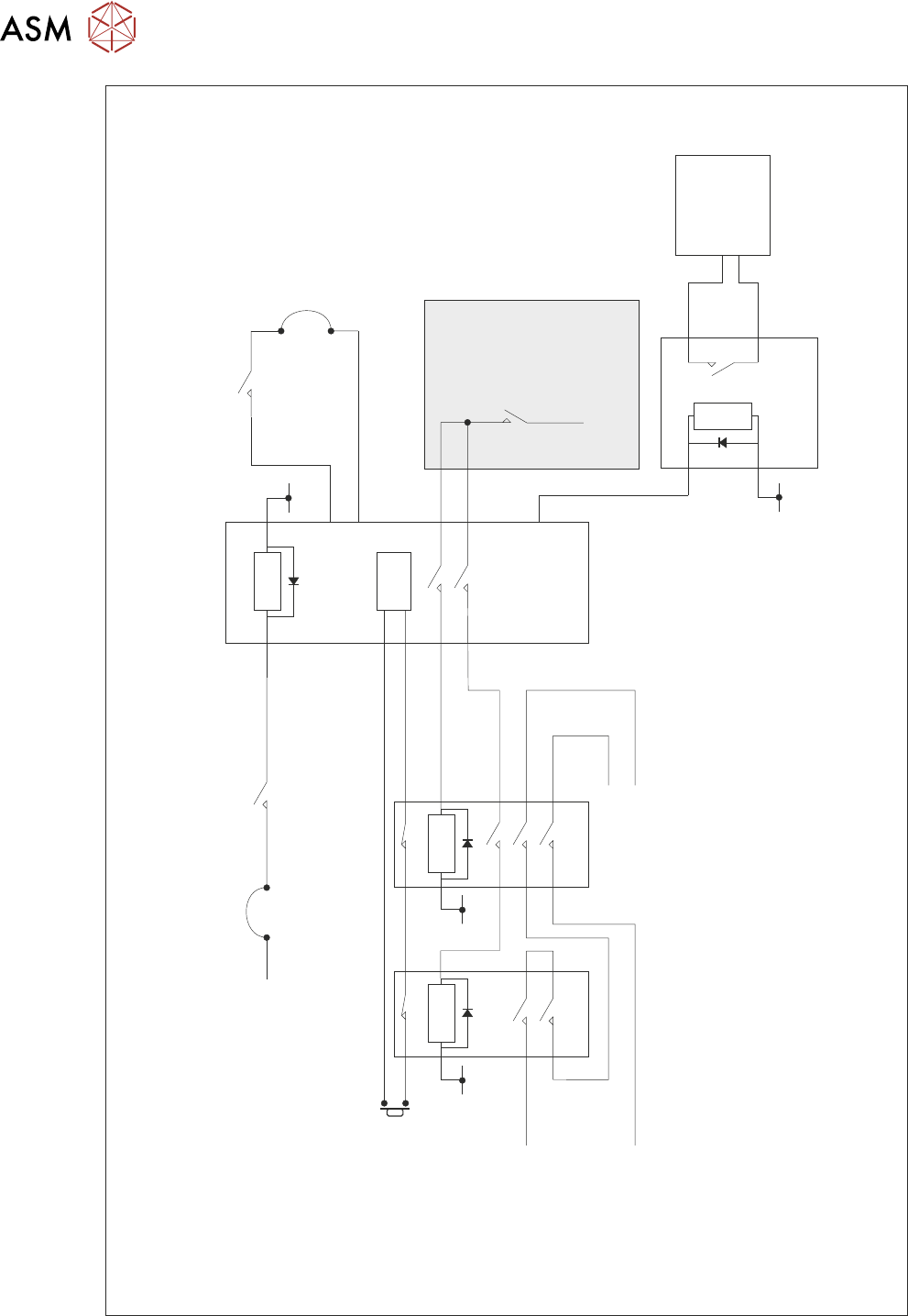
5.3.2 Safety Circuit
The power supply enclosure incorporates the following machine safety circuit:
●
E Stop
●
Cover Safety
In the event of the E Stop loop being broken, all power is disconnected from the motors and some
pneumatic solenoids preventing any moving parts within the machine.
The E Stop button supplies the safety relay with 24 volts. With the E Stop button released, 24 volts
is supplied to the E Stop relay (RL1) coil. This allows the E Stop relay to be reset, provided all cov-
ers are closed, by pressing the system button. With the E Stop relay engaged, 24 volts is supplied
to activate contactors Con 1 and Con 2. Con 1 and 2 supply 48 and 24 volts for the motors.
Relay (RL 2) which is activated by the E Stop relay logic output, has two functions:
1. In the event of the 48 volt power supply shutting down due to a voltage spike, RL 2 resets the
PSU once the E Stop and system buttons are pressed.
2. In the event of an E Stop action, RL 2 shuts down the 48 volt PSU causing the voltage to
ramp down rapidly. This reduces arcing on the contacts in Con 1 and Con 2.
For added safety, the 48 volts is fed through two sets of contacts in Con 1 and one set in Con 2.
This ensures, in the event of welded contacts, the supply to the powerful motors does terminate
during an E Stop condition.

5 POWER SUPPLY
5.3 POWER SUPPLY ENCLOSURE
66 TECHNICAL REFERENCE MANUAL DEK TQ 04/2021
E Stop
Blanking Plug
E Stop
Button
Safety
Inputs
0V
0V
E Stop Supply
(from Machine
Control)
System Button
24V Supply
48V Supply
48V Out
24V SW
24V
Supply
CB4
Power
Distribution
PCB
Main
Cover Switch
Single Cover
Blanking Plug
E Stop
Relay
(RL 1)
Relay
(RL 2)
Con 1 Con 2
Reset
0V0V
PSU 2
Simplified Safety Circuit