MAN00000772_SI-G200BB_SVCPDFA.pdf - 第436页
Block Diagram CDGB-10303-01 Servomotor Block (Rear ) SHEET 3/4 Y FLAT RBT CABLE X CABLE CONDUIT 3rd CONNECTION PANEL DER3 DER2 DER1 DER DRIVER UNIT (Refer:CDGB-10304) DV-ACOUT2 EX 2 ENCODER BOARD F J3 IF2 LS BOARD (REAR)…

Block Diagram
CDGB-10303-01
Servomotor Block (Front)
SHEET
2/4
PC UNIT(FRONT)
I/O UNIT 2
SY-MC 2 BOARD
CN5
(DEBUG PORT)
PCF-SYMC
EMG I/L BOARD F
(Refer:CDGB-10601)
CN8
EX 2 ENCODER
BOARD F
J5
CN9
I/O UNIT 3 I/O UNIT 1
EMG I/L BOARD R
(Refer:CDGB-10601)
SAFETY RELAY
BOARD
CN9
CN13
SY-EX 2 BOARD R
(Refer:CDGB-10701)
CN22
CN38
CONVEYOR ADJ. LS CW
CONVEYOR ADJ. LS CCW(410mm)
CONVEYOR ADJ. LS ORG(410mm)
AD-CW
AD-CCWA ADLS-A
AD-ORGA
CN2
CN3
CN4
CN1
CN7 CN3
AD-LSB
EX2 I/O SEPARATE
BOARD
ADLS-1
EIO-3
CELS-1
LS30 / F-DOOR SW
LS31 / R-DOOR SW
30EX
31EX
DOOR
EX-22
SERVO I/F UNIT
SY-EX 2 BOARD F
(Refer:CDGB-10701)
CN38
CN11
CN1
CN10
CN6
CN17
CN15
CN18
CN22
CN21
PDLSF
SEN1F
PQ
FSENF
(1/2)
FSEN1F
1st CONNECTION
PANEL
2nd CONNECTION
PANEL
FSEN2F
(1/2)
3rd CONNECTION
PANEL
Y FRAT
RBT
CABLE
X CABLE
CONDUIT
PDF-LSB
CN1
CN2
CN3
CN4
PDLSF-2
PDLSF-3PDLSF-1
PDLSF-4
BS-NZLF
PH-PDUF
PH-PDLF
PH-MULTIF
NOZZLE
BACKWARD DETECT
PUSHER UPPER
BACKWARD DETECT
PUSHER LOWER
BACKWARD DETECT
MULTI PITCH
CASSETTE SENSOR
DRIVER UNIT
(Refer:CDGB-10304)
DV-F12
DV-16
DV-F11
COGNEX BOARD
PCF-I/O
CN12
A
B
AB
E
G
EMGSV
F
Z
CONVEYOR EJECTOR LS CW
CONVEYOR EJECTOR LS CCW
CONVEYOR EJECTOR LS ORG
CECW1
EJS3
CES
CN2
CN3
CN4
CN1
CE-LSB
CN20
AA
CECW2
EJS4
CABLE CONDUIT
D
C
H
CN8 DV-4
CN19 DV-15
K
L
M
N
CN36 CN1
IF2 LS BOARD F
(Refer:CDGB-10702)
J
CN2
YF-CW1
YF AXIS CW
CN3
EXF-10
EXF-1
EXF-12
EXF-18
EXF-20
EXF-21
EXF-11
EXF-38
EXF-22
EXR-22
EXR-38
EXF-36
EXF-8
EXF-15
CN40
EX2 I/O SEPARATE BOARD
CN2
CN39 CN1
CN6
CN5
AC AE
AD AF H
EXF-39
EXF-40
EXF-17
EXF-19
EXF-6
YF-CCW
YF AXIS CCW
CN4
YF-ORG
YF AXIS ORG
CN6
CN18
CN19
LS1F
XSF
YF-CW
PW
V
X
R
T
S
U
FLSF
FSEN2F
(2/2)
FF AXIS ORG
FF AXIS CW
PH-ORGF
FF AXIS CCW
CN1
CN2
XLSF-2
XLSF-3
XLSF-4
HLSF-2
HLSF-3
HLSF-4
CN3
CN4
XF-LSB
XLSF-1
HLSF-1
XF AXIS ORG
XF AXIS CCW
XF AXIS CW
XF-CCW
XF-ORG
3rd CONNECTION
PANEL
X CABLE
CONDUIT
CN7
LS2F
SEN2F
(1/2)
SEN2F
(2/2)
CN1
CN2
CN3
CN4
HF-LSB
HF AXIS CW
HF AXIS CCW
HF AXIS ORG
CN1
CN2
CN3
CN4
SENSOR SERIES
BOARD
CSFT-LSD2F
CSFT-LSD1F
CSFT-LSU1F
CN5 CSFT-LSU2F
RTF AXIS ORG
RNF AXIS ORG
RTFS
RNFS
Q
CONVEYOR ADJ. LS CCW(360mm)
CONVEYOR ADJ. LS ORG(360mm)
AD-CCWB
FOR TRAY CHANGER
ADLS-B
AD-ORGB
VACF-1
CSFT-LS2F
P
P
Y Q
PQ
P Q AG SSBF-1
SSBF-2
SSBF-3
SSBF-4
SSBF-5
PD1F
PDF
CSFT-LS1F
CSFT-LSF
VSENF
Y FLAT
RBT
CABLE
PUSHER LOWER
FRONT
PDF-L
PDF-L
PUSHER UPPER
FRONT
PDF-U
PDF-U
A 1-832-125-11
REF CABLE PARTS NO.
B 1-834-057-11
C 1-833-317-11
D 1-833-309-11
E 1-833-302-11
1-833-412-11
1-833-311-11
H
1-833-415-11
J
1-833-312-11
K
1-833-545-11
L
1-833-399-11
M
1-833-401-11
Q
1-833-400-11
1-833-493-11
1-833-503-11
P
N
R
1-833-459-11
T
S
U
W
V
Z
1-833-460-11
1-833-417-11
1-833-493-13
1-833-418-11
1-833-313-11
1-833-303-11
1-833-308-11
AA
X 1-833-320-11
1-833-456-11
Y
F
G
SHIFT PUSH DETECT 1F
(CAMERA)
SHIFT PUSH DETECT 2F
(LED)
SHIFT BACK DETECT 1F
(CAMERA)
SHIFT BACK DETECT 2F
(LED)
CSFT-SVF
SHIFT DETECT F
CSFT1F
CSFT
-SVF
PQ
FSENF
(2/2)
CSFTF
1-480-194-11
AB
1-834-056-11
AC
1-834-055-11
AD
1-834-059-11
AE
1-834-060-11
AF
1-834-661-12
AG
CAMERA
TRIGGER
ISOLATE
UNIT

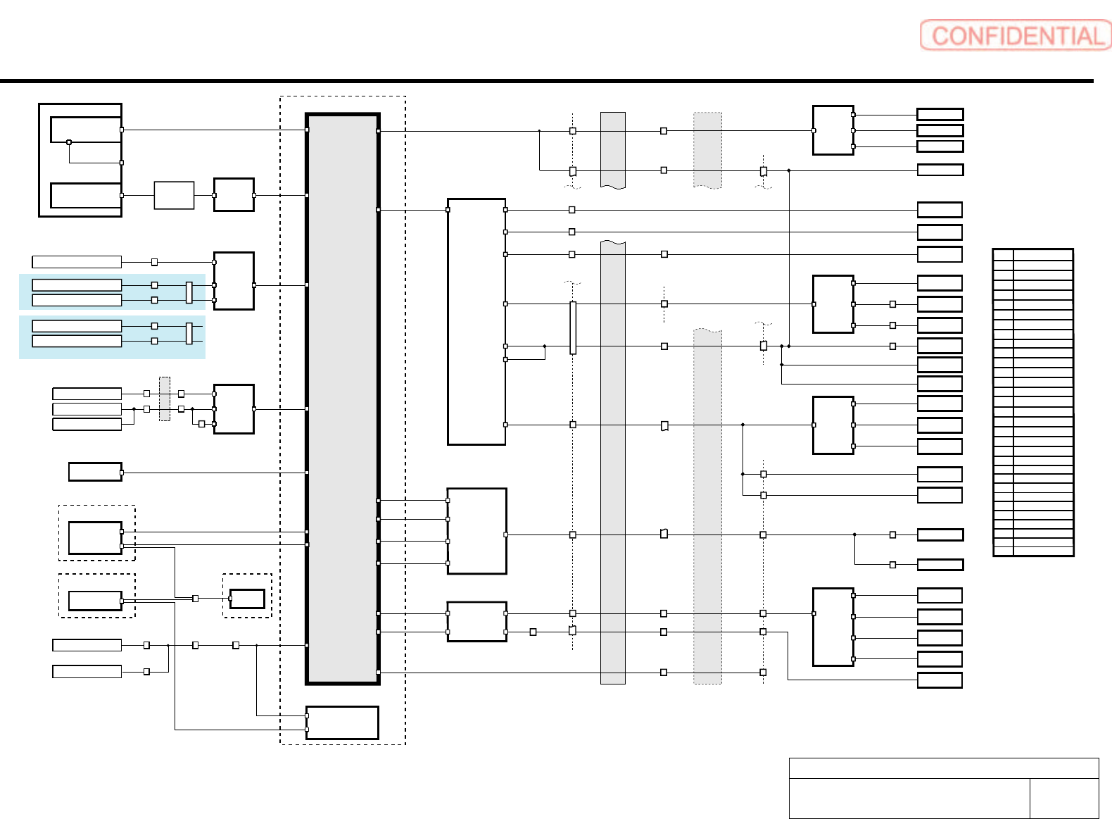
Block Diagram
CDGB-10303-01
Servomotor Block (Rear)
SHEET
3/4
Y FLAT
RBT
CABLE
X CABLE
CONDUIT
3rd
CONNECTION
PANEL
DER3 DER2 DER1
DER
DRIVER UNIT
(Refer:CDGB-10304)
DV-ACOUT2
EX 2 ENCODER BOARD F
J3
IF2 LS BOARD (REAR)
(Refer:CDGB-10702)
DRV-YR
SGDS-15A12A (CDGB-10709)
SV-YRP
DRV-XR
SGDS-08A12A (CDGB-10710)
SV-XRP
DRV-HR
SGDS-02A12A (CDGB-10711)
SV-HRP
DRV-FR
SGDS-02A12A (CDGB-10712)
SV-FRP
DRV-RTR
SGDS-04A12A (CDGB-10713)
SV-RTRP
CN1
CN4
CN6B
CN6A
CN6B
UVW
DRV-RNR
SGDS-02A12A (CDGB-10714)
SV-RNRP
L1,L2,L1C,L2C
UVW
CN1
CN2
DEA-R
JZDP-D003-000
CN2CN1
CN10
CN12
CN13
CN15
CN16
CN11
SERVO UNIT(REAR)
SV-ACIN R
YRM
YRE
RM1
(1/2)
RE1
(1/2)
RM2
(1/3)
RE2
(1/3)
RM1
(2/2)
RE1
(2/2)
RM2
(2/3)
RE2
(2/3)
RM2
(3/3)
RE2
(3/3)
XRM2
FRM2
XRM
XRE2 XRE
FRM
FRE2 FRE
HRM2
HRE2
RM3
(1/2)
RE3
(1/2)
RM3
(2/2)
RE3
(2/2)
RTRM
RTRE
RNRE
RNRM
M
E
YR-AXIS
M
E
XR-AXIS
M
E
HR-AXIS
M
E
FR-AXIS
M
E
RTR-AXIS
M
E
RNR-AXIS
RTR NOZZLE
DIRECT ENCODER
HRM
HRE
TB1
YR-R
550 - 555
CN2
L1,L2,L1C,L2C
CN1
UVW
CN2
L1,L2,L1C,L2C
CN1
UVW
CN2
L1,L2,L1C,L2C
CN1
UVW
CN2
L1,L2,L1C,L2C
CN1
UVW
CN2
L1,L2,L3,L1C,L2C
B1
B2
CN6A
CN6A
CN6B
CN6A
CN6B
CN6A
CN6B
2nd CONNECTION
PANEL
1st CONNECTION
PANEL
PC UNIT(REAR)
SYMC 2 BOARD
(Refer:CDGB-10702)
PORT1
PORT2
A 1-833-296-21
REF CABLE PARTS NO.
B 1-833-404-21
C 1-833-409-21
D 1-833-410-21
E
F
1-833-411-21
G
1-833-413-21
H
1-829-548-11
J
1-833-457-21
K
1-833-458-21
L
1-833-405-21
M
1-833-493-21
Q
1-833-299-21
R
1-833-503-21
S
1-833-406-21
T
1-833-407-21
U
1-833-300-21
V
1-833-504-21
1-833-408-21
1-833-414-21
1-833-301-21
P
N
A
B
C
D
E
F
G
H
H
PCR-MCPORT1
PCR-MCPORT2
J
K
LM
M
M
M
M
M
M
M
M
M
M
N
R
L
R
S
UT
P
T
Q
U
Q
U
Q
P
T
P
T
T
P
V
CN6A
YR-R
YR
XR
HR
FR
XR
HR
FR
RTR
RNR
RTR
RNR
YR
B1
B2
SV-YRM
SV-YR2
SV-YR1
SV-XRM
SV-XR2
SV-XR1
SV-HRM
SV-HR2
SV-HR1
SV-FRM
SV-FR2
SV-FR1
SV-RTRM
SV-RTR2
DEAR-2
DEAR-1
SV-RTR1
SV-RTR4
SV-RNRM
SV-RNR2
CN6B
SV-RNR6B
SV-RNR1
YR-R
YR-R
TRAY JOINT UNIT
CU1
CN2CN1
TY-MLOUTTY-ML
TRAY UNIT
MOTOR CONTROLER
TO DRV-VU
VU-VU6A

Block Diagram
CDGB-10303-01
Servomotor Block (Rear)
SHEET
4/4
PC UNIT(REAR)
I/O UNIT 3
SY-MC 2 BOARD
CN5
(DEBUG PORT)
PCR-SYMC
EMG I/L BOARD R
(Refer:CDGB-10601)
EMG I/L BOARD F
(Refer:CDGB-10601)
CN8
EX 2 ENCODER
BOARD R
J5
CN9
I/O UNIT 2 I/O UNIT 1
SAFETY RELAY
BOARD
CN9
CN13
SY-EX 2 BOARD F
(Refer:CDGB-10701)
CN22
CN38
LS30 / F-DOOR SW
LS31 / R-DOOR SW
30EX
31EX
DOOR
EX-22
SERVO I/F UNIT
SY-EX 2 BOARD R
(Refer:CDGB-10701)
CN38
CN11
CN1
CN10
EXR-10
EXR-36
EXR-8
EXR-6
EXR-15
EXR-1
EXR-12
EXR-21
EXR-22
EXF-22
EXF-38
EXR-11
EXR-38
CN6
CN15
CN22
CN21
PDLSR
SEN1R
PQ
FSEN1R
1st CONNECTION
PANEL
2nd CONNECTION
PANEL
FSEN2R
(1/2)
3rd CONNECTION
PANEL
Y FRAT
RBT
CABLE
X CABLE
CONDUIT
PDR-LSB
CN1
CN2
CN3
CN4
PDLSR-2
PDLSR-3PDLSR-1
PDLSR-4
BS-NZLR
PH-PDUR
PH-PDLR
PH-MULTIR
NOZZLE
BACKWARD DETECT
PUSHER UPPER
BACKWARD DETECT
PUSHER LOWER
BACKWARD DETECT
MULTI PITCH
CASSETTE SENSOR
DRIVER UNIT
(Refer:CDGB-10304)
DV-R12
DV-R11
COGNEX BOARD
PCR-I/O
CN12
A
B
E
G
F
D
C
H
CN8 DV-5
K
L
CN36 CN1
IF2 LS BOARD R
(Refer:CDGB-10702)
J
CN3
YR-CW1
YR AXIS CW
CN2
YR-CCW
YR AXIS CCW
CN4
YR-ORG
YR AXIS ORG
CN6
CN18
CN19
LS1R
Y FRAT
RBT
CABLE
XSR
YR-CW
PW
V
X
R
T
S
U
FLSR
EMGSV
FSEN2R
(2/2)
FR AXIS ORG
FR AXIS CW
PH-ORGR
FR AXIS CCW
CN1
CN3
CN2
CN4
XR-LSB
XR AXIS ORG
XR AXIS CCW
XR AXIS CW
XR-CCW
XR-ORG
3rd CONNECTION
PANEL
X CABLE
CONDUIT
CN7
LS2R
SEN2R
(1/2)
SEN2R
(2/2)
CN1
CN2
CN3
CN4
HR-LSB
HLSR-1
XLSR-1
XLSR-3
XLSR-2
XLSR-4
HLSR-2
HLSR-3
HLSR-4
HR AXIS CW
HR AXIS CCW
HR AXIS ORG
RTR AXIS ORG
RNR AXIS ORG
RTRS
RNRS
Q
VACR-1
P
P
Y Q
PQ
PD1R
PDR
VSENR
PUSHER LOWER
REAR
PDR-L
PDR-L
PUSHER UPPER
REAR
PDR-U
PDR-U
A 1-832-125-11
REF CABLE PARTS NO.
B 1-834-057-21
C 1-833-317-21
D 1-833-309-11
E 1-833-302-21
0-347-764-1
1-833-311-11
H
1-833-415-21
J
1-833-312-21
K
1-833-545-21
L
1-833-399-21
Q
1-833-493-21
1-833-503-21
P
R
1-833-459-21
T
S
U
W
V
Z
1-833-460-21
1-833-417-21
1-833-493-23
1-833-418-21
1-833-313-21
1-833-303-11
1-833-308-11
AA
1-480-194-21
AB
1-834-056-21
AC
1-834-055-21
AD
1-834-059-21
AE
1-834-060-21
AF
1-834-661-2
AG
X 1-833-320-21
1-833-456-21
Y
F
G
CN40
EX2 I/O SEPARATE BOARD
CN12
CN39 CN11
CN16
CN14
CN15
AC AE
AD AF H
EXR-39
EXR-40
CN1
CN2
CN3
CN4
SENSOR SERIES
BOARD
CSFT-LSD2R
CSFT-LSD1R
CSFT-LSU1R
CN5 CSFT-LSU2R
CSFT-LS2R
PQAG
CSFT-
LS1R
CSFT-LSR
SHIFT PUSH DETECT 1R
(CAMERA)
SHIFT PUSH DETECT 2R
(LED)
SHIFT BACK DETECT 1R
(CAMERA)
SHIFT BACK DETECT 2R
(LED)
CSFT-SVR
SHIFT DETECT R
CSFT1R
CSFT-
SVR
TO TRAY
JOINT UNIT
(OPTION)
PQ
FSENR
(2/2)
CSFTR
FSENR
(1/2)
CN17 CN13
EX2 I/O SEPARATE
BOARD
EIO-13
AB
CAMERA
TRIGGER
ISOLATE
UNIT
SSBR-1
SSBR-2
SSBR-3
SSBR-4
SSBR-5