MAN00000772_SI-G200BB_SVCPDFA.pdf - 第475页
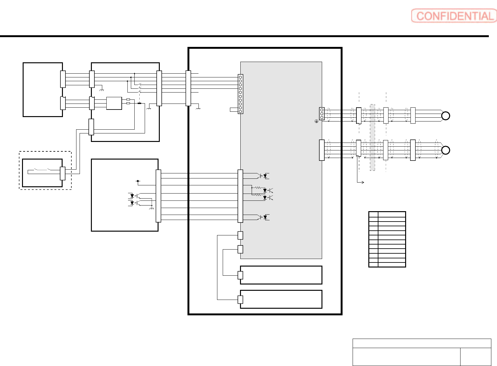
Motor Control CDGB-1071 1-01 HR-Axis Servo Driver Peripheral Circuit SHEET 1/1 CP5 MC2 PS1 L N FG + - CR16D CR14D 3 4 6 7 8 9 23 24 1 2 3 4 5 6 7 8 ALM + ALM - +24V IN P-OT N-OT /DEC /SO2+ /SO2- L1C L2C L1 L2 L3 B1 B2 SV…

Motor Control
CDGB-10710-01
XR-Axis Servo Driver Peripheral
Circuit
SHEET
1/1
CP5
MC2
PS1
L
N
FG
+
-
3
4
6
7
8
9
23
24
1
2
3
4
5
6
7
8
ALM +
ALM -
+24V IN
P-OT
N-OT
/DEC
/SO2+
/SO2-
L1C
L2C
L1
L2
L3
B1
B2
B3
+1
+2
SV-XRP
551
552
553
554
DRV-XR
SGDS-08A12A
DRV-HR (Refer:CDGB-10711)
1
2
5
6
FG
CN2 SV-XR2
PG5V
PG0V
PS
*PS
U
V
W
SV-XRM
SERVO
UNIT
(REAR)
(Refer:CDGB-10303)
DRIVER UNIT
(Refer:CDGB-10304)
DV-ACOUT2
1
2
3
4
5
6
7
8
9
POWER UNIT
(Refer:CDGB-10401)
PW-6
DV-ACIN2
DV-EMG1
1
2
3
4
1
2
3
4
5
6
7
8
9
SV-ACIN R
550
551
552
553
554
555
IF2 LS BOARD R
(Refer:CDGB-10702)
CN11 LBR-11
SV-XR1 CN1
SV-XR6A CN6A
SV-XR6B CN6B
SV-HR6A CN6A
DRV-YR (Refer:CDGB-10709)
SV-YR6B CN6B
H
E
F
F
J
G
XR ENCODER
1
2
3
4
5
XR MOTOR
XR AXIS
MOTOR
assembly
XR AXIS
ENCODER
assembly
E
M
A 1-833-286-11
REF CABLE PARTS NO.
B 1-833-296-21
C 1-833-858-11
D 1-833-409-22
E
F
1-833-405-22
G
1-833-493-23
H
1-833-407-21
J
1-833-300-21
1-833-299-21
K
1-833-285-11
L
1-829-548-21
A B
D
RM1(1/2) XRM2 XRM
RE1(1/2) XRE2 XRE
Y FLAT
RBT CABLE
1st CONNECTION
PANEL
2nd CONNECTION
PANEL
1
2
3
4
1
2
3
4
1
2
3
4
1
2
3
4
5
1
2
3
4
JEPMC-W6002-A5 (YASKAWA)
JEPMC-W6002-A5
(YASKAWA)
I/O UNIT1
SAFETY RELAY BOARD
(Refer:CDGB-10605)
CN21 SR-21
1
2
3
C
PW-2
1
2
3
44
4
5
6
DV-ACIN1
1
2
3
4
5
6
K
CR16DCR14D
L
L
(Refer:CDGB-10712)

Motor Control
CDGB-10711-01
HR-Axis Servo Driver Peripheral
Circuit
SHEET
1/1
CP5
MC2
PS1
L
N
FG
+
-
CR16DCR14D
3
4
6
7
8
9
23
24
1
2
3
4
5
6
7
8
ALM +
ALM -
+24V IN
P-OT
N-OT
/DEC
/SO2+
/SO2-
L1C
L2C
L1
L2
L3
B1
B2
SV-HRP
550
552
553
555
DRV-HR
SGDS-02A12A
DRV-FR (Refer:CDGB-10712)
1
2
5
6
FG
CN2 SV-HR2
PG5V
PG0V
PS
*PS
U
V
W
SV-HRM
SERVO
UNIT
(REAR)
(Refer:CDGB-10303)
DRIVER UNIT
(Refer:CDGB-10304)
DV-ACOUT2
1
2
3
4
5
6
7
8
9
POWER UNIT
(Refer:CDGB-10401)
PW-6
1
2
3
4
5
6
DV-ACIN2
1
2
3
4
5
6
DV-EMG1
1
2
3
4
1
2
3
4
5
6
7
8
9
SV-ACIN R
550
551
552
553
554
555
IF2 LS BOARD R
(Refer:CDGB-10702)
CN12 LBR-12
SV-HR1 CN1
SV-HR6A CN6A
SV-HR6B CN6B
SV-FR6A CN6A
DRV-XR (Refer:CDGB-10710)
SV-XR6B CN6B
H
E
F
F
J
G
HR ENCODER
1
2
3
4
5
HR MOTOR
HR AXIS
MOTOR
assembly
HR AXIS
ENCODER
assembly
E
M
A 1-833-286-11
REF CABLE PARTS NO.
B 1-833-296-21
C 1-833-858-11
D 1-833-410-22
E
F
1-833-406-22
G
1-833-493-23
H
1-833-408-21
J
1-833-504-23
1-833-503-22
K
1-833-285-11
L
1-829-548-21
A B
D
RM2(1/3) HRM2 HRM
RE2(1/3) HRE2 HRE
Y FLAT
RBT CABLE
X FLAT
RBT CABLE
1st CONNECTION
PANEL
3rd CONNECTION
PANEL
1
2
3
4
1
2
3
4
1
2
3
4
1
2
3
4
1
2
3
4
JEPMC-W6002-A5 (YASKAWA)
JEPMC-W6002-A5
(YASKAWA)
I/O UNIT1
SAFETY RELAY BOARD
(Refer:CDGB-10605)
CN21 SR-21
1
2
3
C
PW-2
44
K
DV-ACIN1
-
L
L
(Refer:CDGB-10713, CDGB-10714)

Motor Control
CDGB-10712-01
FR-Axis Servo Driver Peripheral
Circuit
SHEET
1/1
CP5
MC2
PS1
L
N
FG
+
-
CR16DCR14D
3
4
6
7
8
9
23
24
1
2
3
4
5
6
7
8
ALM +
ALM -
+24V IN
P-OT
N-OT
/DEC
/SO2+
/SO2-
L1C
L2C
L1
L2
B1
B2
-
SV-FRP
550
551
553
555
DRV-FR
SGDS-02A12A
1
2
5
6
FG
CN2 SV-FR2
PG5V
PG0V
PS
*PS
U
V
W
SV-FRM
SERVO
UNIT
(REAR)
(Refer:CDGB-10303)
1
2
3
4
5
6
7
8
9
SV-ACIN R
550
551
552
553
554
555
IF2 LS BOARD R
(Refer:CDGB-10702)
CN13 LBR-13
SV-FR1 CN1
SV-FR6A CN6A
SV-FR6B CN6B
DRV-RTR (Refer:CDGB-10713)
SV-RTR6A CN6A
H
E
FJ
FG
FR ENCODER
1
2
3
4
5
FR MO TOR
FR AXIS
MOTOR
assembly
FR AXIS
ENCODER
assembly
E
M
A 1-833-286-11
REF CABLE PARTS NO.
B 1-833-296-21
C 1-833-858-11
D 1-833-411-22
E
F
1-833-405-22
G
1-833-493-23
H
1-833-407-21
J
1-833-504-23
1-833-503-22
K
1-833-285-11
L
1-829-548-21
D
RM1(2/2) FRM2 FRM
FRE2 FRE
Y FLAT
RBT CABLE
X CABLE
CONDUIT
1st CONNECTION
PANEL
3rd CONNECTION
PANEL
1
2
3
4
1
2
3
4
1
2
3
4
5
JEPMC-W6002-A5
(YASKAWA)
DRV-HR (Refer:CDGB-10711)
SV-HR6B CN6B
JEPMC-W6002-A5 (YASKAWA)
I/O UNIT1
SAFETY RELAY BOARD
(Refer:CDGB-10605)
CN21 SR-21
1
2
3
5
6
7
8
9
RE1(2/2)
5
6
7
8
9
DRIVER UNIT
(Refer:CDGB-10304)
DV-ACOUT2
1
2
3
4
5
6
7
8
9
POWER UNIT
(Refer:CDGB-10401)
PW-6
1
2
3
4
5
6
DV-ACIN2
1
2
3
4
5
6
DV-EMG1
1
2
3
4
A B
C
PW-2
44
K
DV-ACIN1
L
L
(Refer:CDGB-10710)