CX-1_动作说明书.pdf - 第15页
R e v 2 . 0 0 动作说明书 3- 3 ⑤ Y 轴旋转。(对左右捕获位置的误差加上 X 轴垂直度的修正量后扭转) 注 1)Home 传感器从 ON 位置开始时,移动 5000 脉冲,移动到①的位置 (Home 传感器 OFF 位置 ) 之后, 进行上述动作。 注 2)Y 轴到 ③ 的动作结束,如果左右 2 个 HOME 传感器不能时,为异常。 注 3) 以 YLHome 传感器 ON 位置为基准,在 1200 脉冲以内,可以进…

Rev 2.00
动作说明书
3-
2
3-1-3 XY轴的原点复位
XY 轴的原点复位动作时,进行下列动作。
X 轴的原点复位动作∶
Homeセンサ位置
(位置)
(時間)
②
①
③
④
(エンコーダ)
0
(600パルス)
A
ソフトリミット
① 电源 ON 时的 X 轴位置。
② Home 传感器移动到 ON 位置。
③ Home 传感器检测 ON 后,移动 1200 脉冲。
④ Home 传感器移动到 ON 接收器位置。(A 位置)
注1) Home 传感器从 ON 位置开始时,让机器移动 5000 脉冲,移动到①的位置(Home 传感器
OFF 位置)后,进行上述的动作。
Y 轴的原点复位动作:
Homeセンサ位置
(位置)
(時間)
②
①
③④
(エンコーダ)
0
(600パルス)
A
ソフトリミット
⑤
① 电源 ON 时的 Y 轴位置。
② Home 传感器移动到 ON 位置。
③ Home 传感器 ON 检测后移动 1200 脉冲。
④ 移动到 Home 传感器 ON 捕获位置。(A 位置)
(变换器) (位置)
Home 传感器位置
(1200 脉冲)
软限制
(时间)
(变换器) (位置)
Home 传感器位置
(1200 脉冲)
软限制
(时间)

Rev 2.00
动作说明书
3-
3
⑤ Y 轴旋转。(对左右捕获位置的误差加上 X 轴垂直度的修正量后扭转)
注 1)Home 传感器从 ON 位置开始时,移动 5000 脉冲,移动到①的位置(Home 传感器 OFF 位置)之后,
进行上述动作。
注 2)Y 轴到③的动作结束,如果左右 2 个 HOME 传感器不能时,为异常。
注 3)以 YLHome 传感器 ON 位置为基准,在 1200 脉冲以内,可以进行 YRHome 传感器 ON 检测。
以 Home 传感器的捕获位置为基准,移动到 CAL 方块标记设计值的坐标,移动 CAL 方块标记识别坐标
的对称部分和机械原点。
CalBlock
譜柴峙恫炎
CAL圭翠炎崗議
紛艶恫炎
字亠圻泣
Home
勧湖匂
Y
X
移动到 CAL 方块标记设计值坐标后,作为「现在坐标=CAL 方块标记设计值坐标-CAL 方块标记识别
对称」。
注)在 CX1,XY 轴的 Home 传感器位置让 Ms 参数具有对称值,不用变更 Home 传感器位置,就可以
进行 CAL 方块的识别。
取得 Home 传感器位置的 Ms 参数时,机械 Pos 反映对称值,所以轴驱动器不识别。

Rev 2.00
动作说明书
3-
4
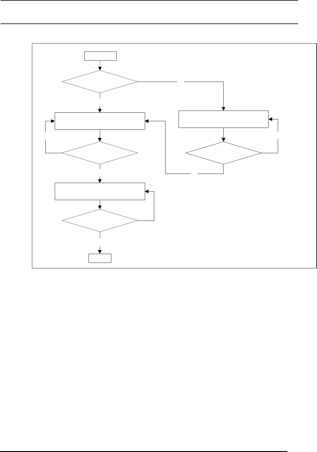
3-1-4 后备板的原点复位
向机台上方凸凹移动
(传感器Off方向)
向机台下方向Step移动
(传感器On方向)
on
START
原点传感器
原点传感器ON
检测零相
END
off
on
on
off
殊霞
向机台下方向凸凹移动
(传感器On方向)
原点传感器ON
off
检测