CX-1_动作说明书.pdf - 第91页
R e v 2 . 0 0 动作说明书 5- 3 图 5-1-1-2 CPU 基板 “ACP-128J” 的功能块图 未安装

Rev 2.00
动作说明书
5-
2
5-1 各基板的功能
5-1-1 CPU基板
本基板的CX-1人基I/F部和机器控制部,均需要主控制器,其功能可以认为是一张化的电脑。和其他
基板的I/F用CPCI接口或CPCI插口→接口桥基板→VME接口连接。
CPU基板有“ACP-125J”和“ACP-128J”2 种,以便应付不再生产等情况。
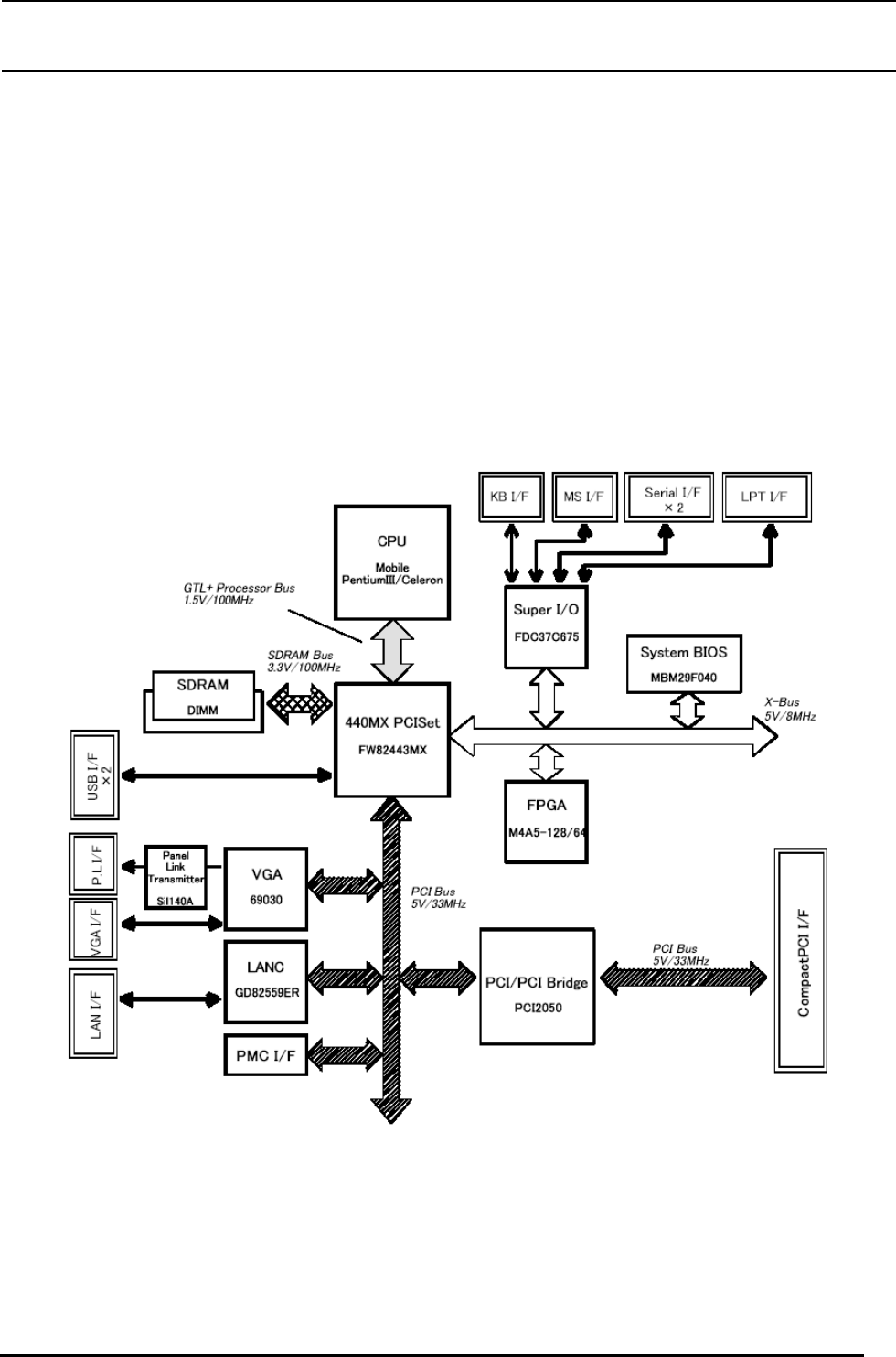
图5-1-1-1所示是CPU基板“APC-125J”的功能块图,图5-1-1-2所示是CP
U基板“APC-128J”的功能块图,并且表5-1-1-1所示是主要的“ACP-125J”
的规格,表5-1-1-2所示是主要的“ACP-128J”的规格。
使用方面要注意的是,CPU板的“ACP-128J”中共有 3 个端口的输出作为向监视器的输出,
其中DVI接口有 2 个端口,模拟RGB接口有 1 个端口,但如要同时使用,任何一个接口最多可使用
2 个端口,不能同时使用 3 个端口。
图5-1-1-1 CPU基板“ACP-125J”的功能块图

Rev 2.00
动作说明书
5-
3
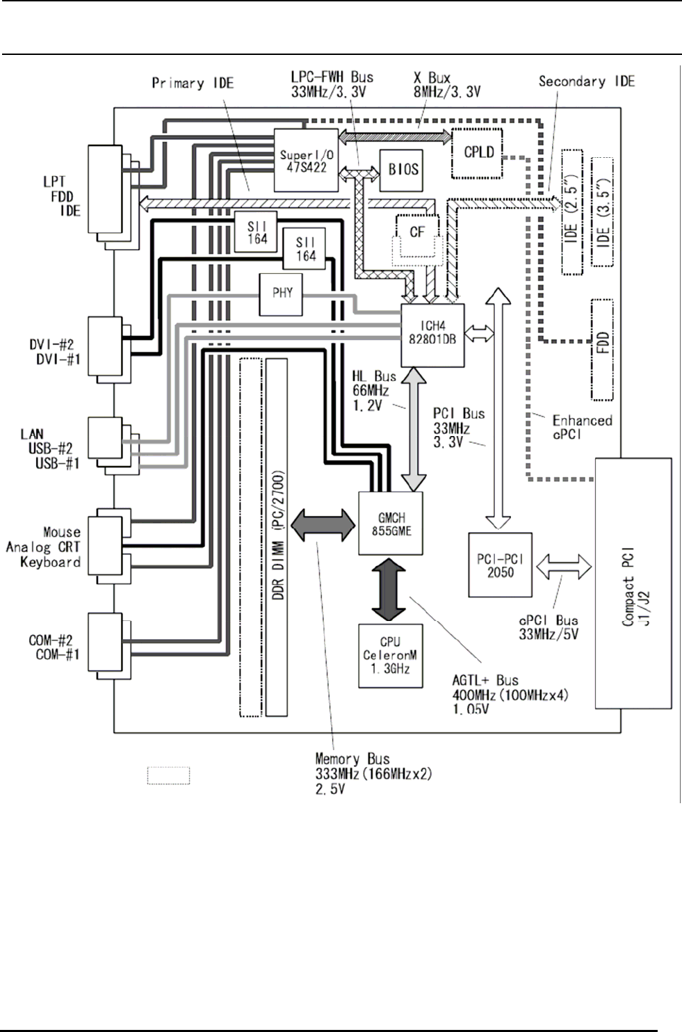
图5-1-1-2 CPU基板“ACP-128J”的功能块图
未安装

Rev 2.00
动作说明书
5-
4
表5-1-1-1 “ACP-125J”CPU基板的主要规格
主功能
可以贴 装
接口
时为
插座
中可以选择
禁止无效
从前操作盘输出 ( 带 放置脱落)
从前操作盘输出 ( 带锁)
销 插 头 )
规 格
规 格
物理形状
双接口
功能
动 作 环 境
电 源
使用环 境
方法自由
( 应 无 结 露 )
对应ENUM#信号监视( 发 生情况和插入)
可个别 提供各接口
※但是,接口本身不能Ho t S wa p
基准)
规格