c900773.R02_EN.pdf - 第34页
1 Installation 1-20 Sequence of Sending PC board (SMEMA Interface spec.) ① When the mounter is ready to send PC board, the Request Transfer (Board Availa ble) is sent to Post-process machine. ② The transfer belt will be …

1 Installation
1-19
Sequence of Receiving PC board (SMEMA Interface spec.)
① When the mounter is ready to receive PC board, Permit Transfer (Machine Not Ready) is sent to
Pre-process machine.
② The transfer belt will be activated when the Permit Transfer is sent, the Request Transfer (Board
Available) is received from Pre-process machine and the Entrance Sensor turns on.
③ The Permit Transfer will be turned off when the Entrance Sensor turns on.
④ The transfer belt will be deactivated when the Arrival Sensor turns on.
⑤ “Conveyor Trouble” errors occur under following conditions.
a) The Entrance Sensor turns on when the Request Transfer is not received. b) The Entrance
Sensor does not turn on within 10 seconds after Request Transfer has been received and Permit
Transfer has been sent. c) The Request Transfer does not receive-off within 10 seconds after
Permit Transfer was sent.
⑥ Pressing START button restarts the operation paused by the error.

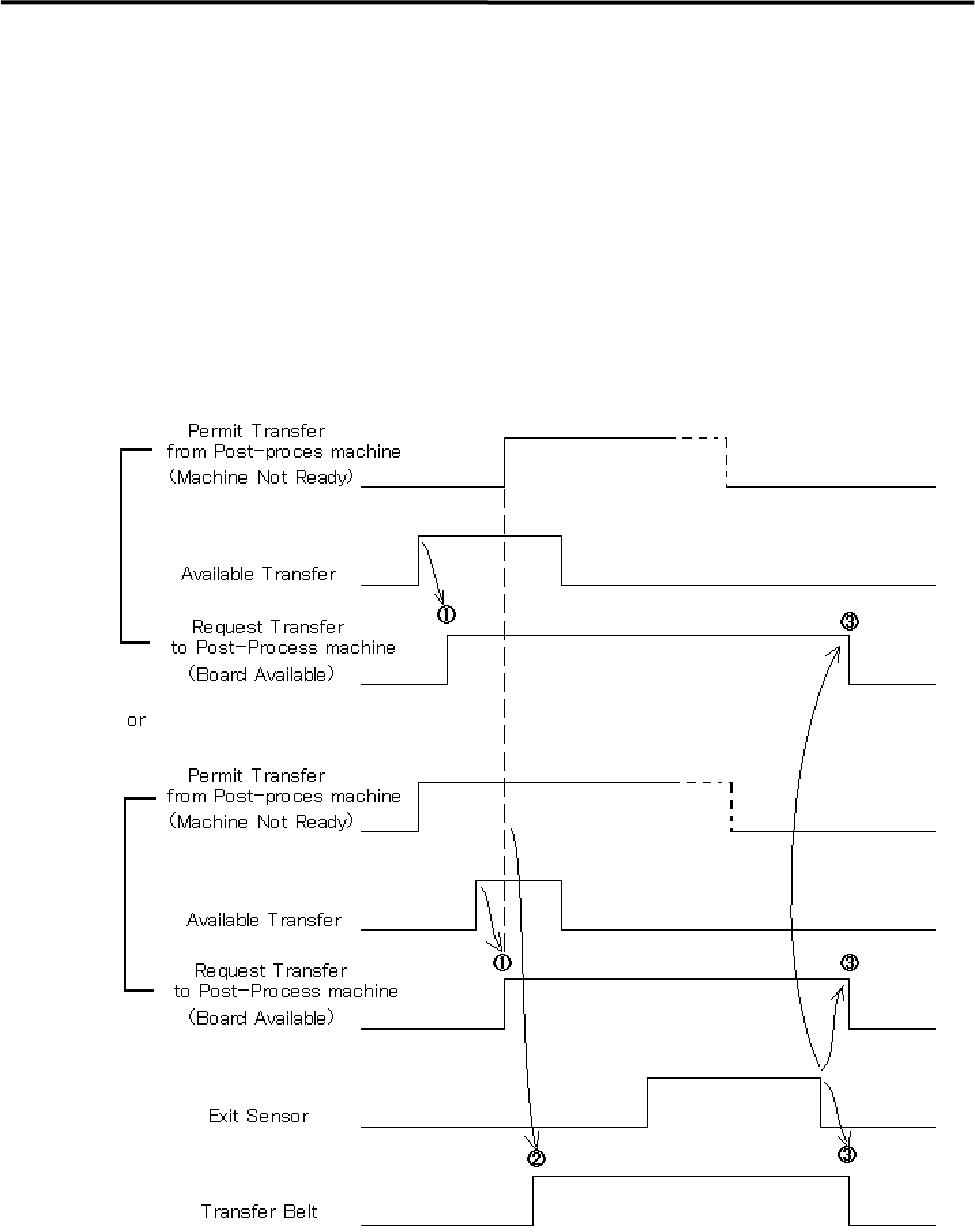
1 Installation
1-20
Sequence of Sending PC board (SMEMA Interface spec.)
① When the mounter is ready to send PC board, the Request Transfer (Board Available) is sent to
Post-process machine.
② The transfer belt will be activated when the Permit Transfer (Machine Not Ready) is received from
Post-process machine and the Request Transfer is sent.
③ The transfer belt will be deactivated and the Request Transfer will be sent-off when the Exit Sensor
turns off after the sensor turned on at the PC board arrival and it passed under the sensor.
④ “Conveyor Trouble” error happens if the Permit Transfer does not receive-off.
⑤ Pressing START button restarts the operation paused by the error.

2 Periodical Checks
2-1
2
Periodical Checks