JUKI_KE-2050-2060_MAINTE_CH维修要领.pdf - 第213页
R E V 2 . 0 0 维修调整要领书 14-8 G 7 L - 2 A - B U B J ( C o i l D C 1 2 V ) 8 6 4 2 0 1 R L 5 D 5 R L 5 D 5 - V - V - V + V + V + V 3 4 5 6 2 7 1 4 6 5 + V + V 4 3 2 - V - V - V G 7 L - 2 A - B U B J ( C o i l A C 1 0 0 V ) G…

REV2.00
维修调整要领书
14-7
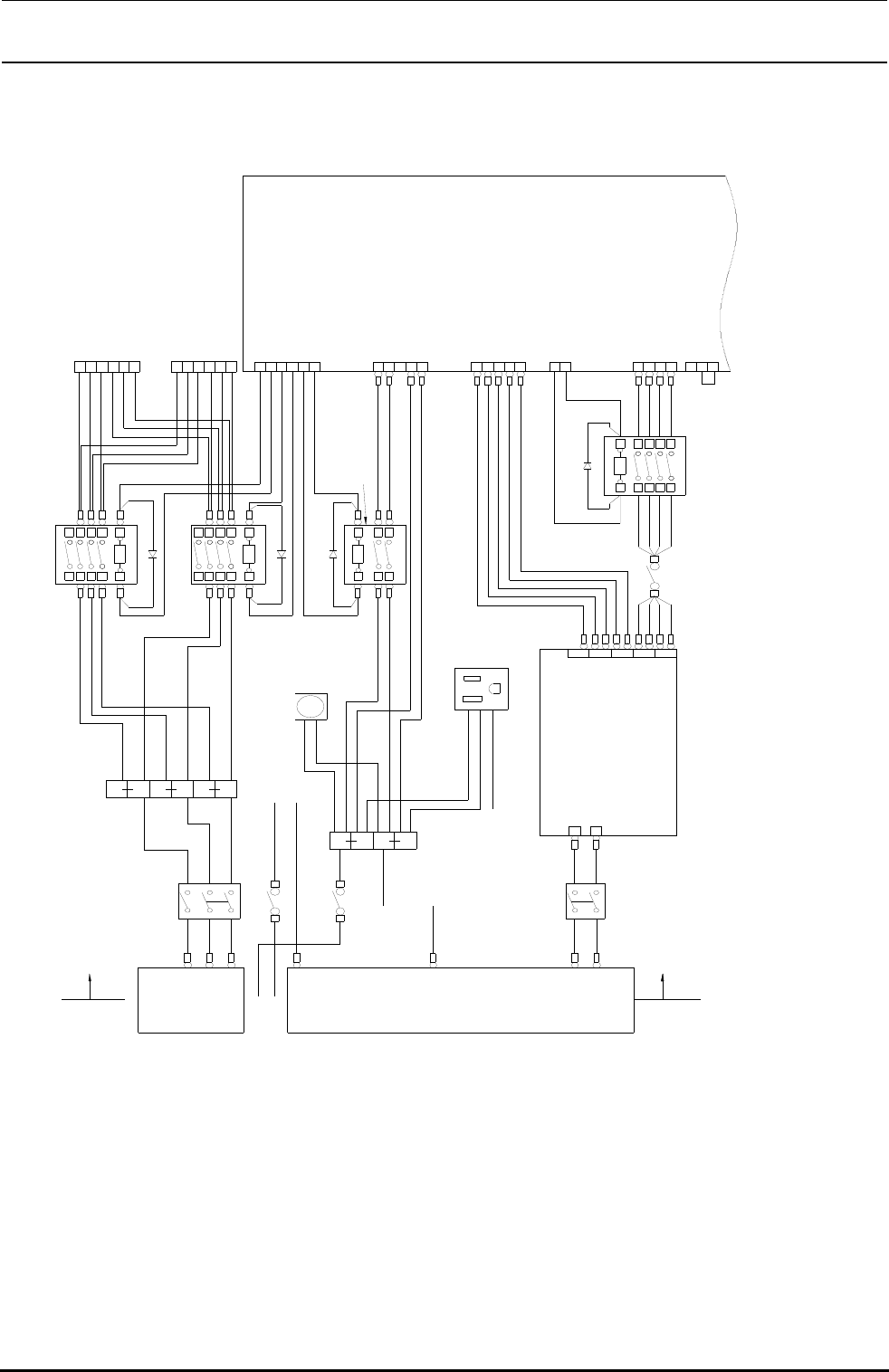
14‐3‐1‐3.电源装置连接图
A
3
A
2
A
1
B
3
B
2
B
1
Z
/
θ
P
O
W
E
R
P
C
B
G
7
J
-
4
A
-
T
(
C
o
i
l
D
C
2
4
V
)
G
7
J
-
2
A
-
B
U
B
J
(
C
o
i
l
D
C
2
4
V
)
G
7
J
-
4
A
-
B
(
C
o
i
l
D
C
2
4
V
)
G
7
J
-
4
A
-
B
(
C
o
i
l
D
C
2
4
V
)
4
4
1
3
2
3
3
3
1
4
2
4
3
4
1
4
2
4
3
4
3
3
2
3
1
3
A
C
T
2
A
C
S
2
A
C
R
2
A
C
T
2
A
C
S
2
A
C
R
2
C
N
0
0
2
(
X
Y
-
D
R
V
用
)
A
C
R
2
A
C
S
2
A
C
T
2
A
3
A
2
A
1
サ
ー
ビ
ス
コ
ン
セ
ン
ト
0
0
2
:
2
C
S
C
-
F
G
4
3
3
3
2
3
1
3
A
1
D
4
A
2
1
4
2
4
3
4
4
4
R
L
4
P
O
W
E
R
U
N
I
T
I
N
S
I
D
E
T
B
7
T
B
2
T
B
1
+
4
8
V
2
3
4
5
T
B
3
D
2
D
1
1
2
+
2
4
V
R
T
N
S
V
O
N
1
1
C
N
0
3
5
T
B
7
T
B
2
(
1
/
3
)
L
O
A
D
O
U
T
I
N
O
U
T
I
N
L
O
A
D
L
I
N
E
P
O
W
E
R
P
C
B
(
1
/
2
)
1
1
A
C
3
4
V
_
N
A
C
3
4
V
_
L
4
3
A
C
N
1
(
B
)
A
C
L
1
(
B
)
5
6
C
N
0
3
6
S
V
O
N
1
1
+
2
4
V
R
T
N
T
B
5
A
C
N
1
(
C
)
A
C
L
1
(
C
)
C
P
5
(
4
0
A
)
C
P
3
(
1
5
A
)
1
2
C
P
1
(
3
0
A
)
(
電
源
ユ
ニ
ッ
ト
用
)
F
A
N
4
3
2
1
(
1
0
A
)
C
P
4
T
F
1
(
S
A
F
E
T
Y
U
N
I
T
)
T
F
1
-
3
4
R
L
1
P
O
W
E
R
U
N
I
T
I
N
S
I
D
E
A
1
A
2
R
L
2
4
3
4
4
T
B
1
4
3
2
1
4
1
8
0
2
6
+
4
8
U
N
R
T
N
(
A
)
9
3
4
S
V
O
N
1
1
+
2
4
V
R
T
N
1
2
搬
送
S
V
O
N
+
2
4
V
R
T
N
+
4
8
U
N
R
(
B
)
+
4
8
U
N
R
(
A
)
2
1
+
4
8
U
N
R
T
N
(
B
)
+
4
8
U
N
R
T
N
(
C
)
7
8
+
4
8
U
N
R
(
D
)
+
4
8
U
N
R
(
C
)
4
3
搬
送
等
F
A
N
等
5
6
4
3
R
L
3
A
2
A
1
D
3
A
C
R
2
A
C
S
2
C
N
0
0
1
(
X
Y
-
D
R
V
用
)
A
C
T
2
B
3
B
2
B
1
+
4
8
V
1
+
4
8
U
N
+
4
8
U
N
5
6
T
F
2
-
2
0
0
/
R
T
F
2
-
2
0
0
/
S
T
F
2
-
2
0
0
/
T
T
F
1
-
3
4
/
0
+
4
8
V
+
4
8
V
R
T
N
+
4
8
V
R
T
N
0
0
2
:
2
C
A
C
L
1
(
B
)
0
0
2
:
2
C
A
C
L
1
(
B
)
T
F
1
-
1
0
0
/
0
0
0
2
:
1
C
A
C
N
1
(
B
)
T
F
1
-
1
0
0
A
C
N
1
(
A
)
A
C
L
1
(
C
)
0
0
2
:
1
B
0
0
2
:
1
B
C
P
2
(
5
0
A
)
L
I
N
E
A
C
L
1
(
A
)
0
0
2
:
1
C
C
N
0
3
7
+
2
4
V
F
A
N
_
S
T
O
P
2
1
+
2
4
V
R
T
N
3
(电源装置用)
电源插座
图 14-3-1-2 电源装置的连接图(1/2)

REV2.00
维修调整要领书
14-8
G
7
L
-
2
A
-
B
U
B
J
(
C
o
i
l
D
C
1
2
V
)
8
6
4
2
0
1
R
L
5
D
5
R
L
5
D
5
-
V
-
V
-
V
+
V
+
V
+
V
3
4
5
6
2
7
1
4
6
5
+
V
+
V
4
3
2
-
V
-
V
-
V
G
7
L
-
2
A
-
B
U
B
J
(
C
o
i
l
A
C
1
0
0
V
)
G
7
L
-
2
A
-
B
U
B
J
(
C
o
i
l
D
C
6
V
)
2
C
N
0
3
8
F
G
3
3
2
2
1
1
C
N
1
F
G
5
3
1
A
C
(
N
)
A
C
(
L
)
C
N
3
C
N
2
7
6
5
4
3
2
1
1
0
5
R
L
7
0
6
2
1
8
4
U
P
S
C
P
U
基
板
へ
メ
イ
ン
S
W
へ
L
N
L
N
T
B
3
2
+
5
V
T
B
6
+
6
V
1
G
N
D
(
A
)
1
-
V
+
V
+
V
-
V
C
N
2
2
-
V
C
N
2
2
+
V
3
T
B
3
6
+
1
2
V
T
B
4
5
+
1
2
V
R
T
N
D
8
C
N
2
+
V
+
V
-
V
4
3
2
1
C
N
2
-
V
1
3
5
C
N
1
F
G
A
C
(
N
)
A
C
(
L
)
C
N
1
C
N
1
C
N
1
5
3
1
F
G
A
C
(
N
)
A
C
(
L
)
1
3
5
F
G
A
C
(
N
)
A
C
(
L
)
F
G
5
3
1
+
1
2
V
R
T
N
3
I
N
(
5
A
)
C
P
1
0
O
U
T
-
1
2
V
R
T
N
6
T
B
4
T
B
3
7
-
1
2
V
D
7
C
P
7
(
1
0
A
)
I
N
O
U
T
7
8
9
1
7
1
6
1
9
1
8
1
3
1
2
1
5
1
4
P
S
6
+
6
V
1
2
.
5
A
P
S
4
-
1
2
V
4
.
2
A
P
S
7
+
1
2
V
8
.
4
A
P
S
5
+
3
.
3
V
1
0
A
A
C
(
N
)
A
C
(
L
)
4
G
N
D
(
A
)
3
2
G
N
D
(
A
)
G
N
D
(
A
)
T
B
3
3
4
5
+
5
V
+
5
V
R
+
5
V
R
-
V
-
V
-
V
O
U
T
I
N
(
3
0
A
)
C
P
6
P
S
2
+
5
V
3
0
A
+
V
1
G
N
D
(
B
)
+
3
.
3
V
1
+
2
4
V
S
R
T
N
4
2
+
2
4
V
S
P
O
W
E
R
P
C
B
(
2
/
2
)
T
B
2
(
3
/
3
)
3
C
P
9
(
8
A
)
I
N
O
U
T
C
P
8
(
1
5
A
)
I
N
O
U
T
+
V
+
V
+
V
C
N
0
3
4
1
7
8
+
2
4
V
+
2
4
V
O
N
1
2
+
2
4
V
R
T
N
O
U
T
I
N
(
1
5
A
)
C
P
1
1
+
V
P
S
1
+
2
4
V
1
4
A
F
G
N
L
6
T
B
4
T
B
3
T
B
4
T
B
3
T
B
4
-
V
+
V
-
V
D
6
R
L
6
0
6
2
1
8
4
1
Ω
R
1
1
Ω
R
2
0
0
2
:
3
D
+
6
V
0
0
2
:
3
C
+
6
V
R
T
N
4
5
6
3
0
0
2
:
3
A
0
0
2
:
3
A
-
V
+
V
+
6
V
R
T
N
+
6
V
5
4
6
1
3
シ
リ
ア
ル
通
信
外
部
S
W
端
子
0
0
1
:
2
C
S
C
-
F
G
サ
ー
ビ
ス
コ
ン
セ
ン
ト
A
C
L
1
(
D
)
A
C
N
1
(
B
)
0
0
2
:
4
A
0
0
2
:
4
A
1
1
T
B
2
(
2
/
3
)
0
0
1
:
2
B
A
C
L
1
(
C
)
0
0
1
:
2
B
A
C
N
1
(
A
)
0
0
1
:
2
C
A
C
L
1
(
A
)
A
C
N
1
(
B
)
0
0
1
:
2
B
A
C
L
1
(
B
)
0
0
1
:
1
B
A
C
L
1
(
B
)
0
0
1
:
1
B
A
C
_
O
U
T
A
C
_
I
N
0
0
2
:
2
B
A
C
L
1
(
D
)
0
0
2
:
2
B
A
C
N
1
(
B
)
(
外
部
接
続
用
)
R
1
3
E
( 外部连接用)
通CPU基板
通主SW
电源插座
串行通讯
图 14-3-1-3 电源装置的连接图(2/2)

REV2.00
维修调整要领书
14-9
图 14-3-1-4 Z/θ电源基板的连接图