JUKI_KE-2050-2060_MAINTE_CH维修要领.pdf - 第63页
Rev2.00 维修调整要领书 2-5-2. FMLA贴装头 请从Z传感器卸下贴装头上SPIC⑧进行更换。 ⑧ 图 2-5-3 2-20

Rev2.00
维修调整要领书
2-5.贴装头上螺旋的更换
2-5-1.MNLA贴装头
贴装头上 SP 的更换
1)按照2-1-1项的1)~5)、2-2-2项的
2)卸下马达护罩。
2)更换贴装头上 SP⑤。
⑤
贴装头上 SP 2的更换
注)仅适用于出货时期前期的机器。
1)拧松安装环的安装螺丝⑥(2个),从螺旋轴卸下
安装环。
2) Z 滑动架的轴承上卸下螺旋轴。
3)更换贴装头上SP2⑦。
※固定安装环时,请注意不要让螺旋轴之间不要有间
隙。
图2-5-1
⑦
⑥
2-19
图2-5-2

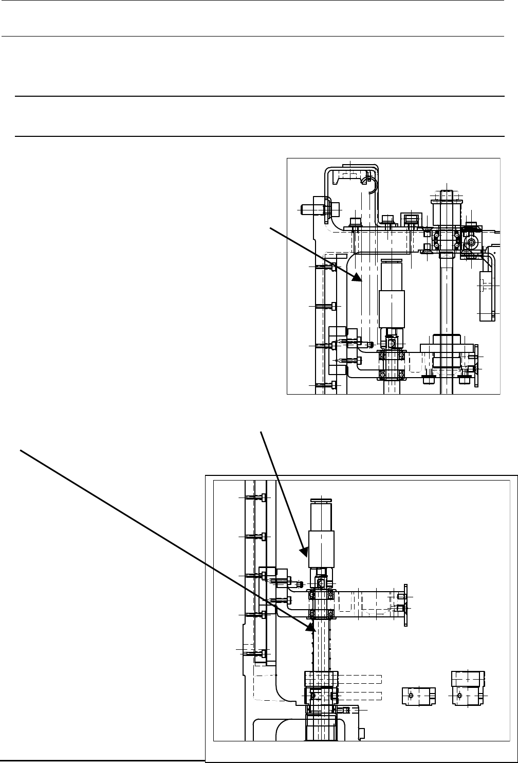
Rev2.00
维修调整要领书
2-5-2.FMLA贴装头
请从Z传感器卸下贴装头上SPIC⑧进行更换。
⑧
图2-5-3
2-20

Rev2.00
维修调整要领书
2-6.皮带的更换
2-6-1.MNLA贴装头
同步皮带Z的更换
更换了同步皮带Z之后,需要重新输入Z轴原点的位置调整和 Z 轴高度有关的激光有关的MS参数。
(输入项目请参照2-9项。)
1)按照2-2-1项的1)~3),向尖头方向松
开同步皮带Z。
2)更换同步皮带Z⑨。
※ 在 Z 马达安装螺丝(4个)上涂上锁定漆242
后,用转矩2.3 Nm 进行固定。
※ 皮带张力,请按照2-2-1项 Z马达(参照
P2-7)进行调整。
同步皮带θ的更换
更换了同步皮带θ之后,需要重新输入轴的原点有
关的MS参数。
图2-6-1
图2-6-2
⑩
⑨
(输入项目请参照2-9项。)
1)按照2-2-2项的1)~3),松开
同步皮带θ。
2)拧松安装环的安装螺丝(2个),从螺
旋轴卸下安装环。
3)从 Z 滑动架卸下螺旋轴支架的轴承。
4)更换同步皮带θ⑩。
※ 固定安装环时,请注意和螺旋轴应没有
间隙。
※ 皮带张力,请按照2-2-2项 θ马
达(按照P2-9)进行调整。
2-21