JUKI_KE-2050-2060_MAINTE_CH维修要领.pdf - 第77页
Rev2.00 维修调整要领书 3-9 3-4-2. OCC 连接电路板的更换 3-4-3. 传感器连接电路板的更换 OCC 连接电路板 图 3-4-2 OCC 连接电路板的更换 图 3-4-3 贴装头传感器电路版的更换 ( 上 :KE-2050/50R/55R/ 下 :K E-2060/60R) OCCPCB 座 圆 头 小螺丝 (×7) 贴装头传感器 电路板 KE-2050/50R/55R ・・・×2 KE-2060/60R ・・・…

Rev2.00
维修调整要领书
3-4.贴装头电路板的更换
3-4-1.贴装头主电路板的更换
贴装头主电路板
贴装头主电路板更换后,请调整真空等级。
<程序>
1.VR7(A/D 变换器的基准电压)的调整
①
请一面以电压表观察 TP-1(GND) -TP14 的电压,一面旋转 VR7,将电压调整到下表所示。
基板 REV01~02 1.25V±0.01
基板 REV03~ 2.50V±0.01
2.VR1~VR5(真空输入电压)的调整
① 把 503 吸嘴安装到进行调整的轴上,打开真空开关。
②
请用电压表测量并记录 TP-1(GND)与外部输入校验端子间的电压 Vvac。
③
请一面以电压表观察 TP-1(GND)与 A/D 输入校验端子间的电压,一面旋转真空输入电压调节旋钮,
将电压值调整到(Vvac/2)±0.01V。
各贴装头和检查端子、调整旋钮的关系如下。
贴装头 L1 L2 L3 L4 R
真空输入电压 VR1 VR2 VR3 VR4 VR5
外部输入检查端子 TP3 TP5 TP7 TP9 TP11
AD输入检查端子 TP2 TP4 TP6 TP8 TP10
注1、电压调整,请在确认了 DC 电源输出电压调整之后再进行。
注2、请确认有关电压调整的传感器等连接是否正确。
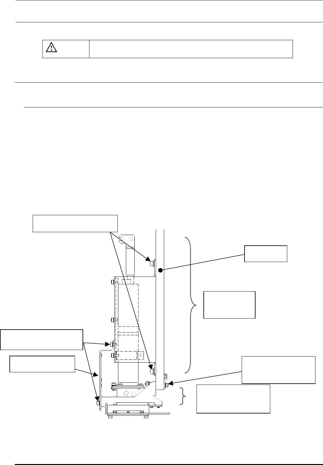
图 3-4-1 贴装头主电路板的更换
圆
头
小螺丝(×6)
3-8

Rev2.00
维修调整要领书
3-9
3-4-2.OCC连接电路板的更换
3-4-3.传感器连接电路板的更换
OCC 连接电路板
图 3-4-2 OCC 连接电路板的更换
图 3-4-3 贴装头传感器电路版的更换(上:KE-2050/50R/55R/下:KE-2060/60R)
OCCPCB 座
圆
头
小螺丝(×7)
贴装头传感器
电路板
KE-2050/50R/55R
・・・×2
KE-2060/60R
・・・×3
圆
头
小螺丝

Rev 2.10
维修调整要领书
危险 为了防止突然的起动造成的事故,请关掉电源之后在进行操作。
4 OCC装配
4-1.OCC装配件更换
1) 拆卸①带垫片的六角孔螺栓,卸下摄像机支架D。
2) 装配摄像机时,带垫片的六角孔螺栓②、照明装配请用带垫片六角孔螺栓③进行固定。卸下插头类,
卸下各安装螺丝进行更换。
3) 安装时,请按照相反的顺序进行操作。
4) 摄像机装配件,在焦点调整、MS参数输入、照明配件更换后,进行偏光滤光镜、OCC照明调整。(参
照 4-8 更换后的调整一览)
①带垫片六角孔螺栓 (×4)
③带垫片六角孔螺栓
(×2)
②带垫片六角孔螺栓(×4)
摄像机配件
40001212
CA 照明配件
40041061
摄像机支架 D
头板
图 4-1-1 OCC 装配
4-1