FX-2_动作说明书.pdf - 第84页
Rev1.0 动作说明书 5-8 ○ 温度传感器基板 此基板通过基板上安装的温度传感器,检测周围的温度,输出与温度成比例的电压。 测定贴装头的温度,用于贴装位置的补正。 组装位置是 R 贴装头的背侧。

Rev1.0
动作说明书
5-7
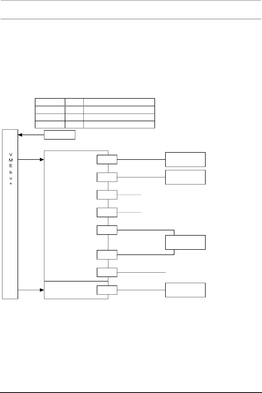
3. 构成图
MPU 68000
ROM
256K
FLASH Memory
256K
Local Bus
FEEDER I/F
FEEDER
Front 40 Rear 40
READY/BUSY
Dual Port
RAM 256K
Slave
Controller
IRQ
Controller
VME-Bus
SIGNAL LIGHT
CAL LIGHT TEMP.
BASE I/F
TIMER
Local Controller

Rev1.0
动作说明书
5-8
○温度传感器基板
此基板通过基板上安装的温度传感器,检测周围的温度,输出与温度成比例的电压。
测定贴装头的温度,用于贴装位置的补正。
组装位置是 R 贴装头的背侧。

Rev1.0
动作说明书
5-9
5-1-7.I/O 控制器基板
I/O 控制基板和各装置间的通信,传送 16 bit 长的串行数据。
说明 I/O 控制基板和各装置基板的关系和功能。
各装置基板的控制由 I/O 控制基板的 CPU:68000 12MHz 来进行。(但是,关于贴装头由主控直接控制。)
HOD 进行 RS-232C 的数据送信收信。
基板的 LED
LED № 颜色 亮灯状态
LED1 红 FAIL状态
LED2 红 HALT状态
LED3 绿 正常动作
SUB CPU1
FPI 制御基板
(
F
)
FPI 制御基板
(
R
)
オペパネ
基
板
MTC(未 使 用 )
CN2
SER/PAR
20P
CN3
SER/PAR
20P
CN1
40
P
CN4
SER/PAR
16P
CN6
RS-232C
8P
HEAD UNIT
基
板
CN5
SER/PAR
16P
CN7
CN8
SER/PAR
20P
SER/PAR
20P
I/O-CTRL 基 板
インテリジェント
I/O 部
HEAD-UNIT 部
基板
智能
控制基板
控制基板
操作盘
I/O 控制基板 构成图