FX-2_动作说明书.pdf - 第93页
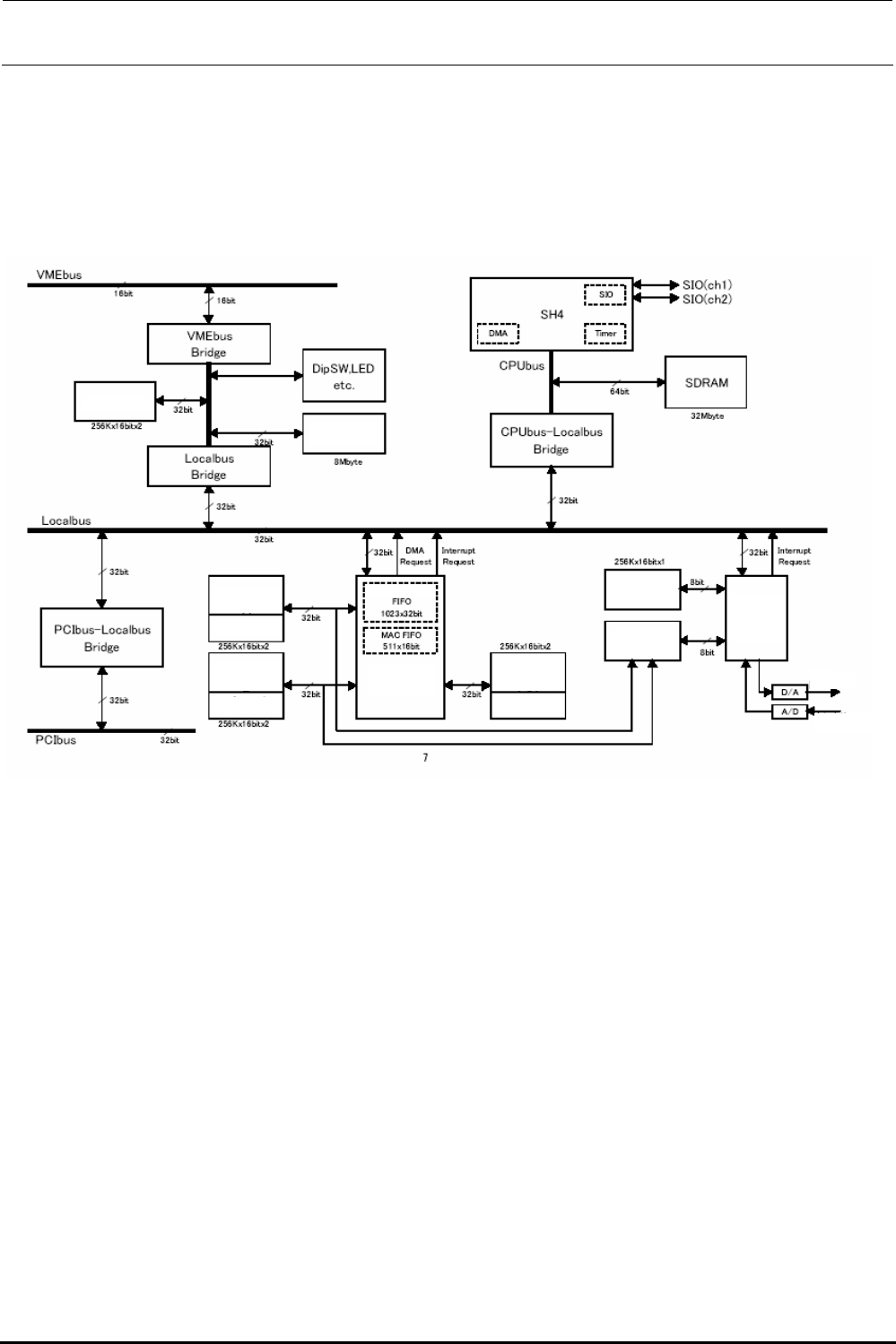
Rev1.0 动作说明书 5-17 5-1-9 .操作基板 (1) 根据背面安装的操作 SW 基板的各开关 ( 起动、停止等 ) 的状态读取 (R) 和 LED(ORIGIN, 伺服 ) 的亮灯和 灭灯 (W) 。 (2) 向 SAFETY 基板通知护罩开放开关状态、伺服开关的状态、紧急开关等状态。 (3) 中转 Keyboard 信号、 Mouse 信号。 (4) 中转 HOD 信号。 5-1-10 . LIGHT CTRL 基板 1…

Rev1.0
动作说明书
5-16
⑥LED 显示灯的意义如下。
LD1(红):L1-Z 轴减速传感器启动则亮灯。
LD2(红):L2-Z 轴减速传感器启动则亮灯。
LD3(红):L3-Z 轴减速传感器启动则亮灯。
LD4(红):L4-Z 轴减速传感器启动则亮灯。
LD5(红):L5-Z 轴减速传感器启动则亮灯。
LD6(红):L6-Z 轴减速传感器启动则亮灯。
LD7(红):R1-Z 轴减速传感器启动则亮灯。
LD8(红):全部 Z 轴减速传感器启动则亮灯。(XY 轴可动作)
LD9(红):DC24V 电源接通则亮灯。

Rev1.0
动作说明书
5-17
5-1-9.操作基板
(1) 根据背面安装的操作SW基板的各开关(起动、停止等)的状态读取(R)和LED(ORIGIN,伺服)的亮灯和
灭灯(W)。
(2)
向SAFETY基板通知护罩开放开关状态、伺服开关的状态、紧急开关等状态。
(3)
中转Keyboard信号、Mouse信号。
(4)
中转HOD信号。
5-1-10
. LIGHT CTRL 基板
1. 功能
此基板进行底座上的
VCS 装置的各种照明和贴装头装置的 OCC 照明的亮灯和光量调节。
1-1
OCC 照明装置的控制功能
功能:在固定电流电路进行下列 OCC 照明装置中的 2 种电路,左 OCC 照明和右 OCC 照明可以变换使用。
部位
照明种类 输出电流值
部位 1 OCC角度照明(左·右) 0 ~ 308mA
部位 2 OCC垂直照明(左·右) 0 ~ 308mA
1-2 电路构成
下图为
LIGHT CTRL 基板的固定电路方块图。
8BIT光量数据
光量调整D/A变换机
光量数据
设置信号
定电流电路
光量数据
设置信号
照明ON/OFF信号
基准光量调整D/A变换机
接各照明
照明变换继电器
固定电流电路方块图

Rev1.0
动作说明书
5-18
5-1-11.IP-X3R 基板
本基板是处理
OCC 摄像机拍摄的基板标记、IC 标记、IC 芯片等图像数据,计算基板的位置修正、元件位置
修正需要的数值的图像基板。下图是基板方块图。
录像存储器
A
棱椎
棱椎
录像存储器
B
图像处理
装置
标样存储器
棱椎
覆盖
存储器
图像数据
选择器
图像
输出入
装置
从摄像机来
接图像
传感器
收装演算结果
I/F存储器
Flash存储器
IP-X3R 基板方块图