03217917-01-01E By DEK Technical Reference Manual Vol 1_enPDFA.pdf - 第79页
7 MACHINE PC (STANDARD) 7.1 OVERVIEW TECHNICAL REFERENCE MANUAL Vol 1 E By DEK 04/2019 79 7 MACHINE PC (STANDARD) 7.1 OVERVIEW 0 7 1 2 3 4 5 6 1 PCI Interface Card 5 Mains Input Connector 2 Reset Switch 6 Cooling Fan 3 E…

6 POWER SUPPLY M37
6.3 M37 POWER SUPPLY ENCLOSURE
78 TECHNICAL REFERENCE MANUAL Vol 1 E By DEK 04/2019

7 MACHINE PC (STANDARD)
7.1 OVERVIEW
TECHNICAL REFERENCE MANUAL Vol 1 E By DEK 04/2019 79
7
MACHINE PC (STANDARD)
7.1 OVERVIEW
0
7
1
2
3
4
5
6
1 PCI Interface Card 5 Mains Input Connector
2 Reset Switch 6 Cooling Fan
3 Earth Bonding Connector 7 Mains Power On/Off Switch
4 Peripheral Connector Panel
The machine PC handles all the machine functions (via CAN Bus and LAN Host Comms), printer
cameras and the MMI.

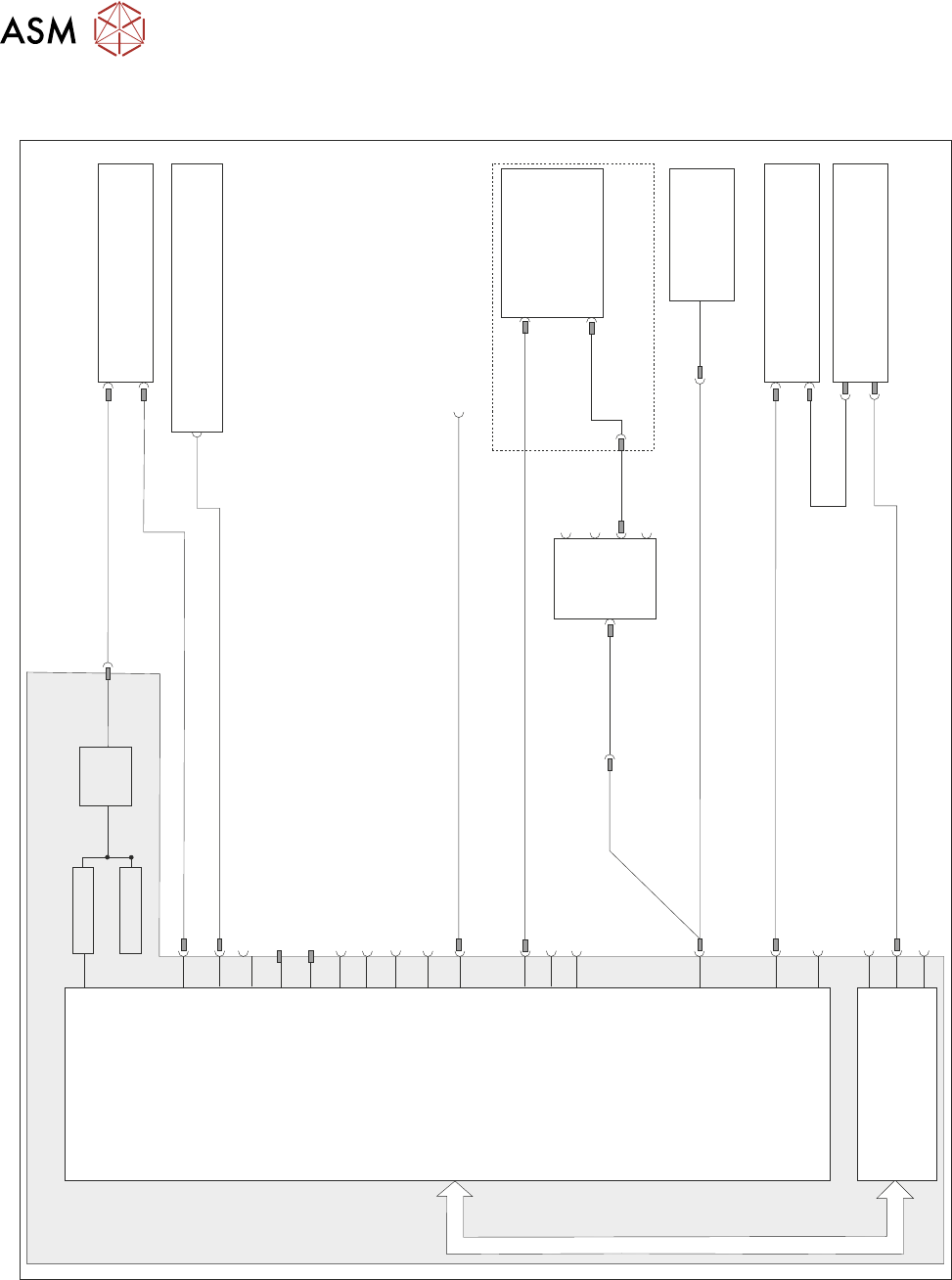
7 MACHINE PC (STANDARD)
7.2 ELECTRICAL SCHEMATIC
80 TECHNICAL REFERENCE MANUAL Vol 1 E By DEK 04/2019
7.2 ELECTRICAL SCHEMATIC
6SK13
M36PL16
M36PL28
M37PL30
M37PL31
10SK17
10SK13
HDD
FAN
3SK01
PSU
SATA
Mains In
PCI Bus
3PL02a
MMI
DVI-I
14SK04
14SK03
4PL1
4 Port
USB Hub
4SK3
4SK2
4SK4
8SK38
8SK37
Line Out
3SK47 - Not Used
Line In
Mic In
3PL05
DVI-I
3PL55
USB3
3PL35
3PL02b Not Used
3SK63 - Not Used
3PL54 - Not Used
3PL53 - Not Used
Operator USB Connector (Right hand)
3SK48 - Not Used
3SK49 - Not Used
3SK34 - Not UsedUSB2
HDMI
PS2 - 6 Pin Mini Keyboard
3SK04 - Not Used
USB4
USB2
3SK36 - Dongle
3PL56
COM 2 RS232
COM 1 RS232
LAN2 Host Comms
LAN1 Host Comms
USB6
3PL37
3PL03a - (Stinger if fitted)
IEEE 1394a (400)
PCI Interface Card
Motherboard
PC Enclosure
Machine Control Enclosure
Digital Camera Module
Monitor
Touchscreen Option
Rear Service Panel
Host Comms RJ45 Ethernet LAN Port
Power Supply Enclosure
3PL03b - Not Used
Keyboard/Mouse
USB1
3PL56
Touchscreen Option