维_修_手_册(AI插件机AVK).pdf - 第77页
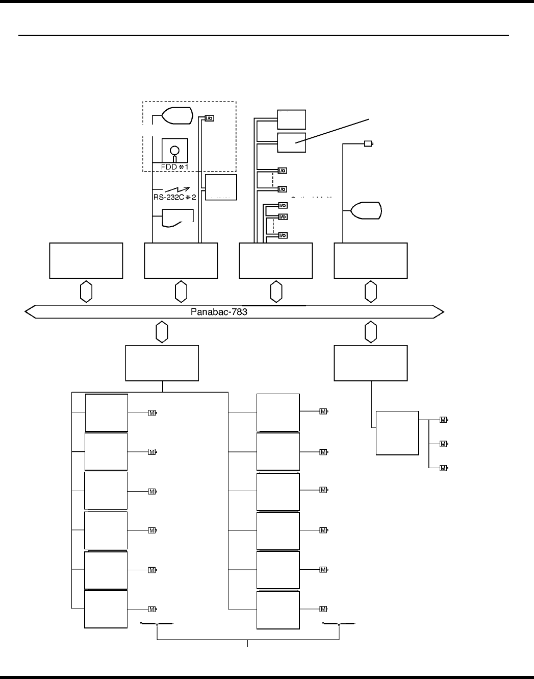
AV K 2 B 维修手册 4.1 控制系统 配置 4.1 控制系统 章节管理编 号:D76MCC-14 -020-BO 4.1.1 控制系统框图 P326M - P326M - P326M - P326M - P326M - P326M - P326M - P326M - P326M - P326M - P326M - P326M - Hole recogn ition YA x i s JA - M00006 - C1 LA - M…

AVK2B
维修手册
= 备忘录 =
4.0-2 D76MCC-14-000-AO

AVK2B
维修手册
4.1 控制系统配置
4.1 控制系统
章节管理编号:D76MCC-14-020-BO
4.1.1 控制系统框图
P326M
-
P326M
-
P326M
-
P326M
-
P326M
-
P326M
-
P326M
-
P326M
-
P326M
-
P326M
-
P326M
-
P326M
-
Hole recognition
YAxis
JA
-
M00006
-
C1
LA
-
M00105
-
3G
JA
-
M00016
-
C1
FA
-
M00861
-
43
FA
-
M00225
-
2
A
SA
-
M00223
D76MCC-14-020-BO 4.1-1
钥匙
彩色
液
晶显示器
后操
纵 盘
打印机
通孔识别摄象机
光回路循环定时器
副操
纵
盘
彩色液晶显示器
总线
光输
入
/
输出模块
光学单位
(传感
器·开
关·阀)
Y 轴
X 轴
U 轴
X 轴
Y 轴
U 轴
WH 轴
WA 轴
V 轴
(选购)
H 轴
ZL 轴
ZR 轴
θH 轴
θA 轴
T 轴
交流伺服电机
MMC
JA-M00006-C1
MMI
LA-M00105-3G
SC
JA-M00016-C1
RC
FA-M00881-43
NC
FA-M00225
PMC
SA-M00223
交流伺服
驱动器
P326M-
200MDG
交流伺服
驱动器
P326M-
250LE4A
交流伺服
驱动器
P326M-
250LE4A
交流伺服
驱动器
P326M-
200MSG
交流伺服
驱动器
P326M-
075MSG
交流伺服
驱动器
P326M-
075MSG
交流伺服
驱动器
P326M-
075MSG
交流伺服
驱动器
P326M-
075MSG
交流伺服
驱动器
P326M-
010MSGF
交流伺服
驱动器
P326M-
010MSGF
交流伺服
驱动器
P326M-
005MSGF
交流伺服
驱动器
P326M-
003MSGF
脉冲
电机
驱动器
P337N

AVK2B
维修手册
4.1 控制系统配置
4.1.2 控制单元布置
前面
主控开关
维修开关
紧急停机开关
副控制台
配电装置
打印机
主控制器
启动开关
主控制台
交流伺
服电机
紧急停机开关
图 4.1-1.控制装置布置(前面)
4.1-2 D76MCC-14-020-BO