KE-2050R-2055R-2060R维修调整要领书.pdf - 第116页
Rev1.00 维修调整要领书 7-3 5) 整 请调 传感器配件的位置。 OPEN 时 → 在滑板打开的状态, OPEN 传感器 ON 之后向左移动 0.5mm 。 CLOSE 时 → 在滑板关闭的状态, CLOSE 传感器 ON 之后向右移动 0.5mm 。 注 1) 下列,位置调整后,请用螺母固定带六角孔螺栓。 注 2) 拧紧扭矩为 1.3N・.m 。 7) 请装配 φ4 空气软管。 请参照下图,用空气软管 (φ4) 装配调速器和…

Rev1.00
维修调整要领书
7-2
4) 请进行气缸杆部的固定位置调整。
在打开滑板的状态,用目视调整位置,让 ATC 座的孔和滑板圆弧中心调成一致,调整ATC气缸的附
属螺母和ATC接头。
此时,在 ATC 接头的螺丝部涂上锁定漆242。
图 7-1-2 固定时调整位置(上图)/固定时侧面图(下图)

Rev1.00
维修调整要领书
7-3
5) 整
请调
传感器配件的位置。
OPEN 时→在滑板打开的状态,OPEN 传感器 ON 之后向左移动 0.5mm。
CLOSE 时→在滑板关闭的状态,CLOSE 传感器ON之后向右移动 0.5mm。
注1) 下列,位置调整后,请用螺母固定带六角孔螺栓。
注2) 拧紧扭矩为 1.3N・.m。
7) 请装配φ4空气软管。
请参照下图,用空气软管(φ4)装配调速器和电磁阀。
图 7-1-3 调整传感器配件(带六角孔螺栓)
图 7-1-4 OPEN 时(左)/CLOSE 时(右)
図 7-1-5 空气软管的装配
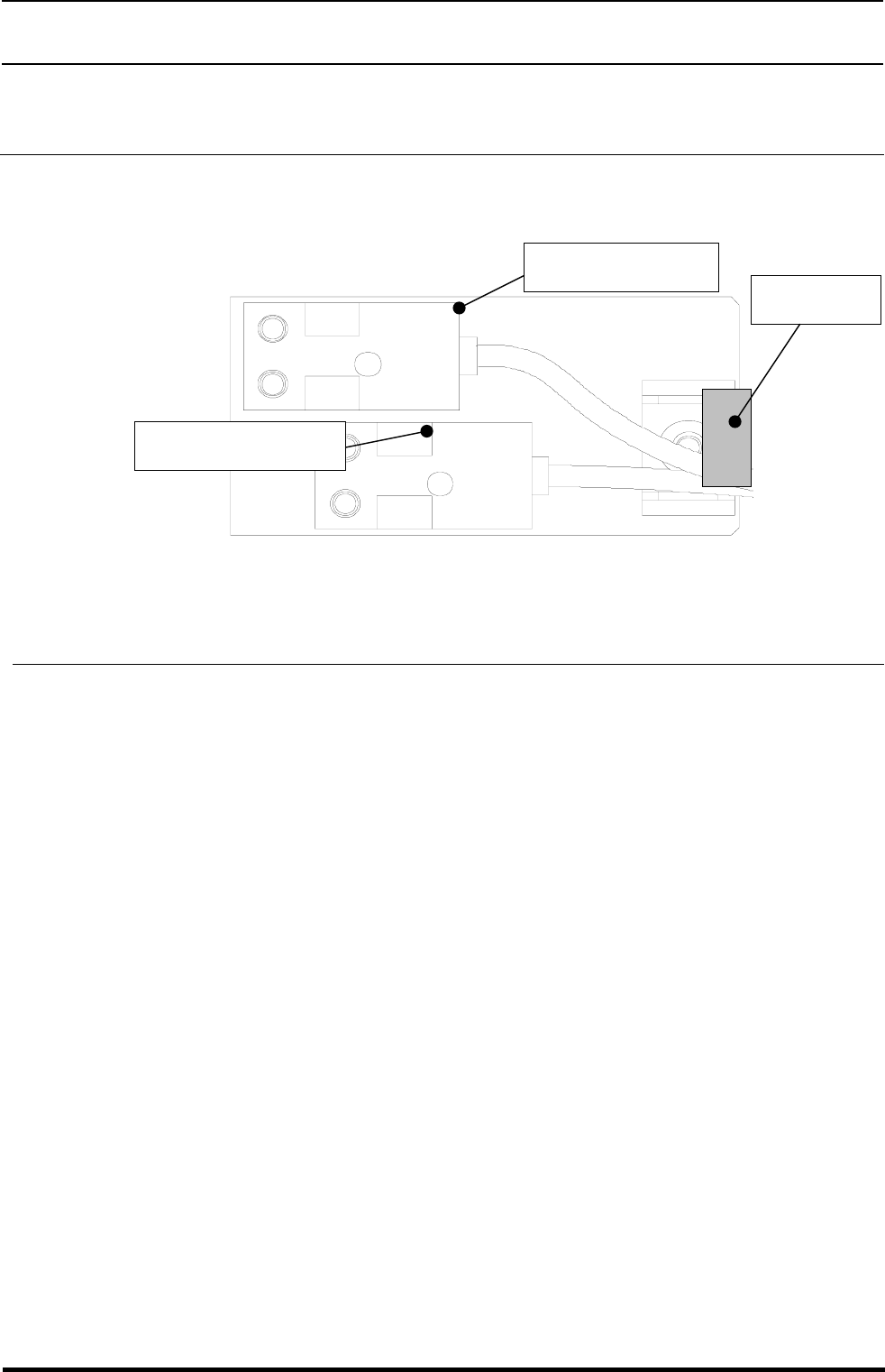
A
A
B
B
带六角孔螺栓
螺母
OPEN 传感器
CLOSE 传感器

Rev1.00
维修调整要领书
7-4
7-2 ATC OPEN/CLOSE传感器的更换
1) 更
请换
ATC OPEN 感器 件或
传组
ATC CLOSE 传感器组件。
2)用束线带把电缆线固定到机座上。
7-3 速度控制器的调整
1) 请转动速度控制器的旋钮,把滑板的开闭时间调整到规格值。
(大约是从旋钮全闭转动 2 圈半。)
2) 调整后,应固定旋钮。
<格>
规
滑板
开闭时间
…80±5msec
图 OPEN/CLOSE 感器
传
束线带
OPEN传感器组件
CLOSE传感器组件