KE-2050R-2055R-2060R维修调整要领书.pdf - 第85页
Rev1.00 维修调整要领书 危险 为了防止突然的起动造成的事故,请关掉电源之后在进行操作。 4 OCC 装配 4-1. OCC 装配件更换 1) 拆卸 ① 带垫片的六角孔螺栓,卸下摄像机支架 D。 2) 装配摄像机时,带垫片的六角孔螺栓 ②、 照明装配请用带垫片六角孔螺栓 ③ 进行固定 。 卸下插头类, 卸下各安装螺丝进行更换 。 3) 安装时,请按照相反的顺序进行操作 。 4) 摄像机装配件, 在焦点调整 、MS 参数输入 、 照…

Rev1.00
维修调整要领书
3−9
3-4-2.OCC 连接电路板的更换
3-4-3.传感器连接电路板的更换
图 3-4-2 贴装头电路板的更换
图 3-4-3 贴装头传感器电路版的更换(上:KE-2050/50R/55R/下:KE-2060/60R)
OCCPCB 座
OCC 连接电路板
圆
头
小螺丝(×7)
贴装头传感器
电路板
KE-2050/50R/55R
・・・×2
KE-2060/60R
・・・×3
圆
头
小螺丝

Rev1.00
维修调整要领书
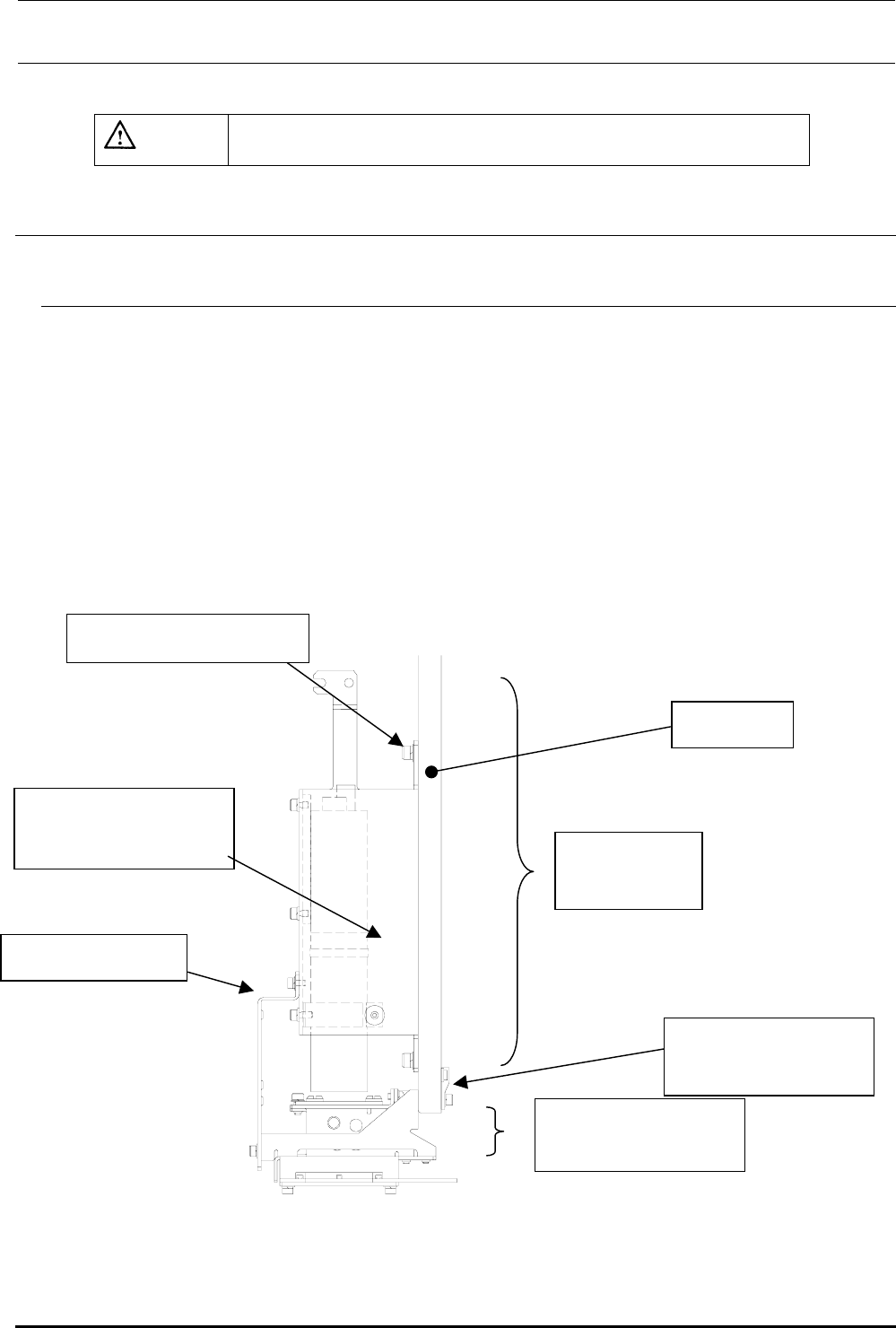
危险 为了防止突然的起动造成的事故,请关掉电源之后在进行操作。
4 OCC装配
4-1.OCC装配件更换
1) 拆卸①带垫片的六角孔螺栓,卸下摄像机支架D。
2) 装配摄像机时,带垫片的六角孔螺栓②、照明装配请用带垫片六角孔螺栓③进行固定。卸下插头类,
卸下各安装螺丝进行更换。
3) 安装时,请按照相反的顺序进行操作。
4) 摄像机装配件,在焦点调整、MS参数输入、照明配件更换后,进行偏光滤光镜、OCC照明调整。(参
照 4-7 更换后的调整一览)
①带垫片六角孔螺栓
(×4)
③带垫片六角孔螺栓
(×2)
摄像机配件
40001212
CA 照明配件
40041061
头板
摄像机支架 D
②带垫片六角孔螺栓(×4)
图 4-1-1 OCC 装配
4-1

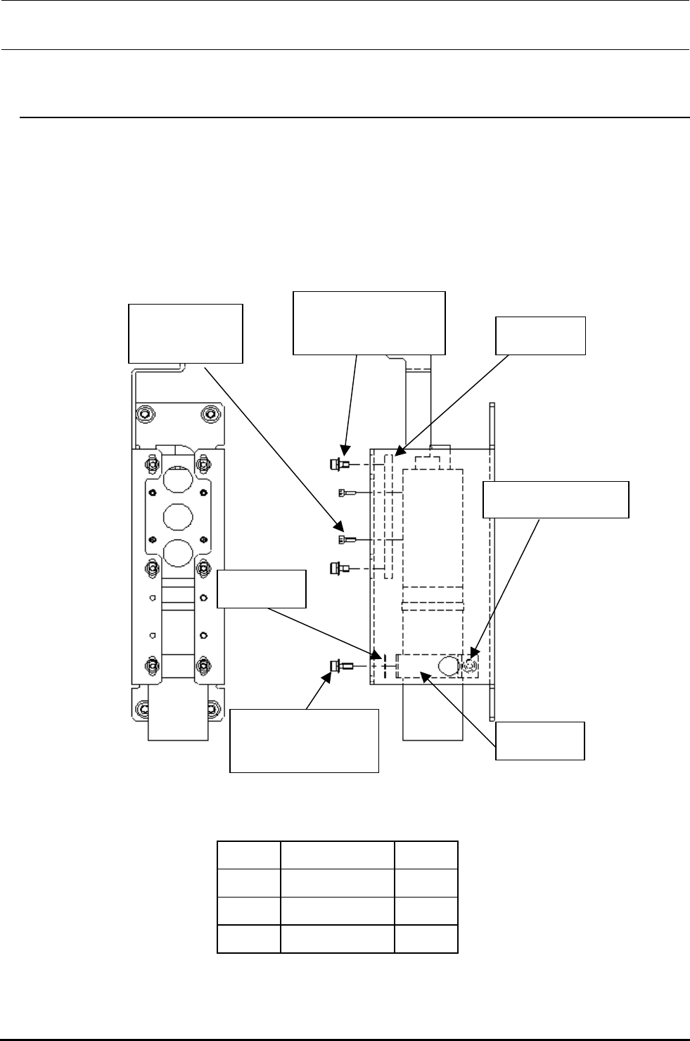
Rev1.00
维修调整要领书
4-2.CCD摄像机、镜头的更换
1) 4-1.OCC 配件的更换要领,从摄像机板上卸下摄像机配件。
2) 卸下固定 CCD 架、镜头架、镜头的带垫片六角孔螺栓,进行更换。
3) 安装时。请按照相反的顺序进行。但是,镜头架的间隙,请从A∼D中选择出不给镜头施加负荷的配
件。
4) 更换后,请进行焦点调整、MS参数输入。(参照 4-7 更换后的再调整一览)
间隙 A∼D
带垫片六角孔螺栓
(×4)
六角孔螺栓
(
×4
)
带六角孔螺栓
(×4)
镜头架
带垫片六角孔螺栓
CCD 架
图 4-2-1 CCD 像机摄 /镜头
表 4-2-1 间隙一览
间隙A 40001310 t0.05
间隙B 40001311 t0.1
间隙C 40001312 t0.3
间隙D 40001313 t0.5
请从上述A∼D中选择不给镜头增加负荷的配件。(间隙设计值:0.5mm)
4-2