KE-2050R-2055R-2060R维修调整要领书.pdf - 第70页
Rev1.00 维修调整要领书 2-5-2. FMLA 贴装头 请从Z传感器卸下贴装头上SPIC⑧进行更换。 ⑧ 图 2−5−3 2−19

Rev1.00
维修调整要领书
2-5.贴装头上螺旋的更换
2-5-1.MNLA贴装头
贴装头上 SP 的更换
1)按照2-1-1项的1)~5)、2-2-2项
的2)卸下马达护罩。
2)更换贴装头上 SP⑤。
⑤
贴装头上 SP 2的更换
1)拧松安装环的安装螺丝⑥(2个),从螺旋轴卸下
安装环。
2) Z 滑动架的轴承上卸下螺旋轴。
3)更换贴装头上SP2⑦。
※固定安装环时,请注意不要让螺旋轴之间不要有间
隙。
⑦
⑥
图2−5−1
图2−5−2
2−18

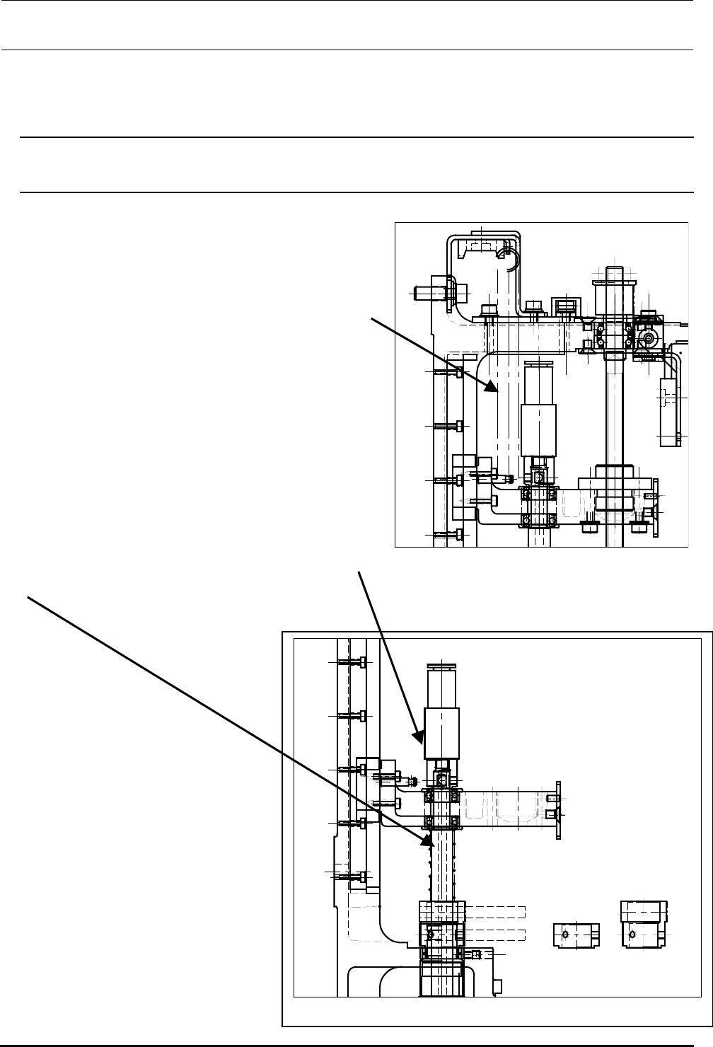
Rev1.00
维修调整要领书
2-5-2.FMLA 贴装头
请从Z传感器卸下贴装头上SPIC⑧进行更换。
⑧
图2−5−3
2−19

Rev1.00
维修调整要领书
2-6.皮带的更换
2-6-1.MNLA贴装头
同步皮带Z的更换
更换了同步皮带Z之后,需要重新输入Z轴原点的位置调整和 Z 轴高度有关的激光有关的MS参数。
(输入项目请参照2-9项。)
1)按照2-2-1项的1)~3),向尖头方向松
开同步皮带Z。
2)更换同步皮带Z⑨。
※ 在 Z 马达安装螺丝(4个)上涂上锁定漆242
后,用转矩2.3 Nm 进行固定。
※ 皮带张力,请按照2-2-1项 Z马达(参照
P2-5)进行调整。
同步皮带θ的更换
更换了同步皮带θ之后,需要重新输入轴的原点有
关的MS参数。
(输入项目请参照2-9项。)
1)按照2-2-2项的1)~3),松开同步皮带θ。
2)拧松安装环的安装螺丝(2个),从螺旋轴卸下
图2−6−1
⑨
图2−6−2
⑩
安装环。
3)从 Z 滑动架卸下螺旋轴支架的轴承。
4)更换同步皮带θ⑩。
※ 固定安装环时,请注意和螺旋轴应没有间
隙。
※ 皮带张力,请按照2-2-2项 θ马达
(按照P2-7)进行调整。
2−20