CP8机械手册.pdf - 第84页
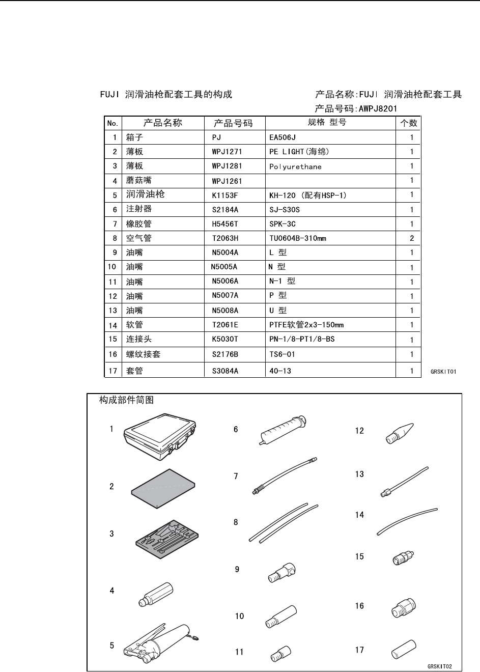
保养作业 >> 加 油 5-20 MEC-CP-842-1.0S 润滑油枪配套工具的介绍 本公司销售可以使用在所有型号 机器上的润滑油枪配套工具。这一 套配套工具,除了泵以 外还附有适合各种润滑油嘴的吸 嘴。因此用这套工具可以方便地在 机器的各个加油处加 油,希望购买者请向代理店查询 。

保养作业 >> 加 油
MEC-CP-842-1.0S 5-19
5.2 加 油
5.2.1 加油时的注意事项
1) 作业前必须关掉主电源。
2) 请适量添加润滑剂。加得过多,将飞散出去弄脏电路板和机器内部。特别是如果相机
镜头弄脏的话,将造成类似影像处理错误等的故障。这时候,请使用镜头清洁剂等进
行擦拭。
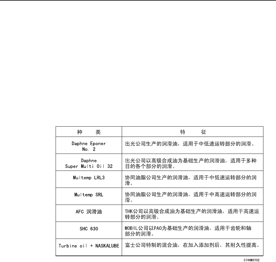
5.2.2 润滑剂的种类
使用的润滑剂的特征如下所示:
注意 ) 各种润滑剂不能混合使用。

保养作业 >> 加 油
5-20 MEC-CP-842-1.0S
润滑油枪配套工具的介绍
本公司销售可以使用在所有型号机器上的润滑油枪配套工具。这一套配套工具,除了泵以
外还附有适合各种润滑油嘴的吸嘴。因此用这套工具可以方便地在机器的各个加油处加
油,希望购买者请向代理店查询。

保养作业 >> 加 油
MEC-CP-842-1.0S 5-21
CP-842E/842ME 除了前面所述的润滑油枪配套工具以外,还需要以下的专用油嘴。
5.2.3 加油的要领
机器各个部位的加油要领使用插图以及表格来表示。
■润滑油的种类以及加油周期
加油处、润滑油的种类以及加油周期以表格的形式来说明。
加油周期以 1 天 8 小时,1 周 5 天(40 小时),1 个月 20 天(160 小时)的程度,来假定
机器的运行。但是如果以 2 班制或 3 班制工作,来运行机器的话,请以如下的说明作为基准。
每天: 电源投入时间达到 8 小时,每 8 小时更换一班的话,则以每次的交班或
经过一天作为时间点。
每周: 包括 2 班制或 3 班制的场合,将电源投入时间达到 40 小时作为时间点,
或将 经过一周的时间作为时间点。
每月: 包括 2 班制或 3 班制的场合,将电源投入时间达到 160 小时作为时间点,
或 将经过一个月的时间作为时间点。
3 个月: 包括 2 班制或 3 班制的场合,将电源投入时间达到 480 小时作为时间点,
或 将经过 3 个月的时间作为时间点。
6 个月: 包括 2 班制或 3 班制的场合,将电源投入时间达到 960 小时作为时间点,
或 将经过 6 个月的时间作为时间点。
每年: 包括 2 班制或 3 班制的场合,将电源投入时间达到 1920 小时作为时间
点,或 将经过 1 年的时间作为时间点。
C746M3039a