KE-2000R_InstructionManual_C_Rev00说明.pdf - 第55页
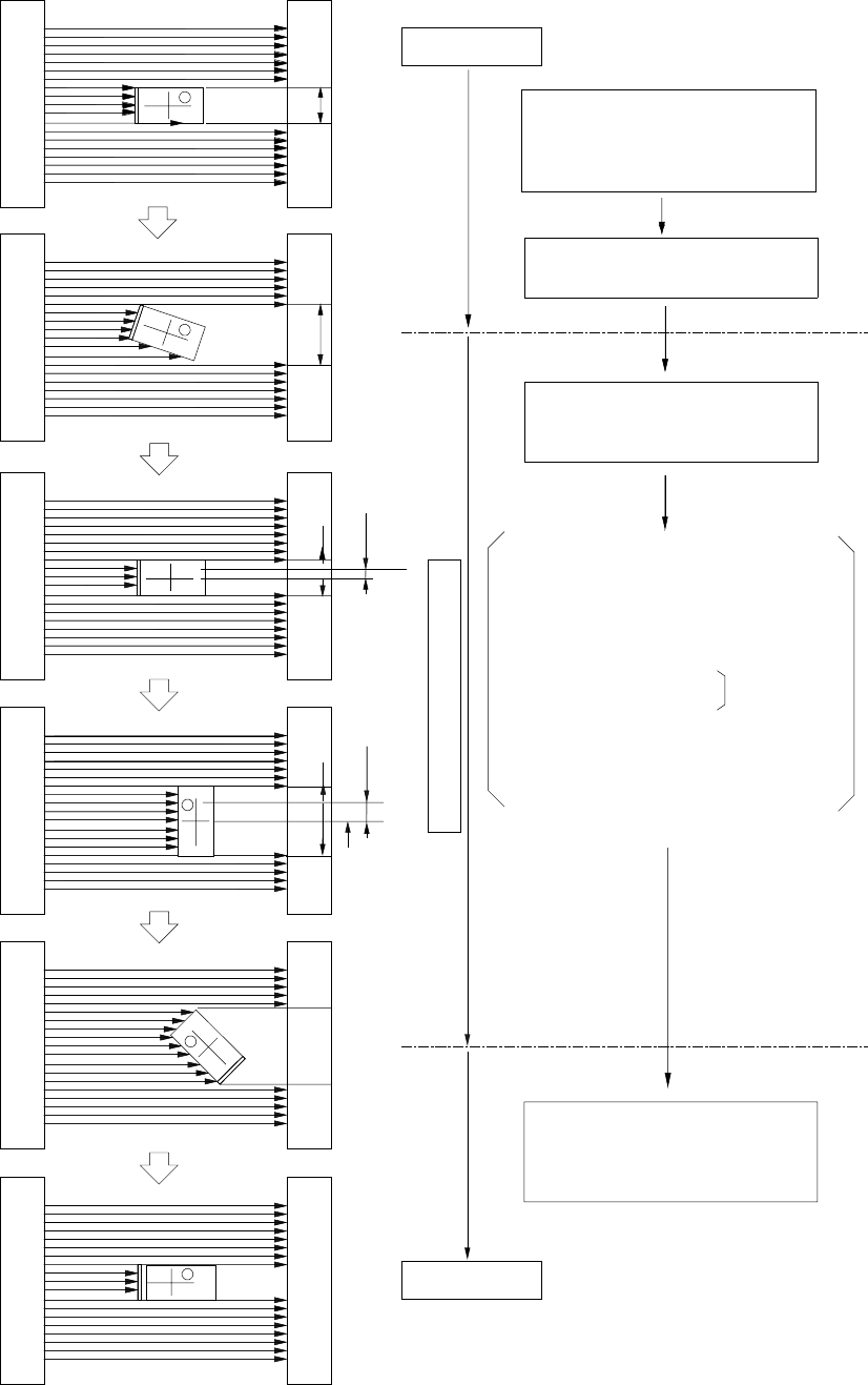
第 1 部 基本编 第 1 章 设备概要 1-34 A D d X B C d Y E (1) 激光校正定心流程 修正 修正 修正位置位移 (dX、dY) 角度偏移并贴片 (dθ) (+) 旋转 (+) 旋转 (元件中心) (吸头中心) 寻找测量过程中阴影宽度最 小的 ③④。 根据它与此刻已获得吸嘴中心, 可 以获得元件中心的差值。 Y方向的偏移 dX X方向的偏移 dy 此外可以根据③或④的θ马 达的 编码输出得到角度偏移值 dθ。 …

第 1 部 基本编 第 1 章 设备概要
1-33
1-1-4-6 定心系统
本装置采用非接触式定心方式,从侧面照射激光,读取其光影,并以识别元件位置、角度
的激光校准传感器为途径。
图 1-1-4-6-1 MNLA(KE-2050R、2055R、2060R) 图 1-1-4-6-2 FMLA(KE-2060R)
通过Z轴的上下移动,用真空来吸取元件,向元件投射激光。元件上遮住激光的部分成为阴
影,用θ轴旋转元件,可知该阴影宽度的变化。
◇ 从阴影宽度的变化来求出所吸取元件的位置偏移及角度偏移,校正该偏移量后进行贴片。
L
激光校准传感器适用于 IEC825Class1 及 CDRH Class 1。
请按本说明书指示安全使用。
注意
若不按本说明书的步骤进行控制、调整与操作,将有可能导致危险的辐射。

第 1 部 基本编 第 1 章 设备概要
1-34
A
D
d X
B
C
d Y
E
(1) 激光校正定心流程
修正
修正
修正位置位移 (dX、dY)
角度偏移并贴片 (dθ)
(+)旋转
(+)旋转
(元件中心)
(吸头中心)
寻找测量过程中阴影宽度最小的
③④。
根据它与此刻已获得吸嘴中心,可
以获得元件中心的差值。
Y方向的偏移 dX
X方向的偏移 dy
此外可以根据③或④的θ马达的
编码输出得到角度偏移值 dθ。
元件吸取
按(+)方向旋转θ轴,
开始激光调准的测定
然后按(-)方向旋转θ轴
(预载)
通过 Z 轴的驱动来吸取元件,使元
件符合激光调准高度
①
②
③
④
⑤
⑥
(-)旋转
(预载)
图 1-1-4-6-3
贴片
(+)旋转
激光调准测定
预载

第 1 部 基本编 第 1 章 设备概要
1-35
(2) 主要元件的激光校准测定位置
图 1-1-4-6-4
方形芯片
圆筒形芯片
SOT
SOP·TSOP
SOJ
(元件上下底面的中间)
激光校准测定位置
(元件的中心)
模板部
(距元件上底面 0.25mm 的位置)
激光校准测定位置
激光校准测定位置
(元件下底面与脚根部)
(元件下底面与脚根部)
激光校准测定位置
激光校准测定位置
0.25