SI-G200MK5 Operation Manual (CS).pdf - 第382页
保养篇 2. 维修检 查 2-70 电子零件装着机 SI-G200MK5 (CS) 每 1 年 (3) 机械阀的交换 [ 作业功 能 ] 用吸嘴吸着·装着零件时,若 机械阀运作不良,就会发生 无法吸着零件,作业中零件掉下、 无法 装着等故障。在此之前要交换 机械阀。 [ 维修检 查位置 ] 装着吸嘴头的机械阀 [ 维修检 查时要准备的物品 ] 涡轮机油 #90 (ISO VG32) 、棉 棒、机械阀 12 个、扭矩扳手 [ 作业顺 序 …

保养篇
2. 维修检查
电子零件装着机 SI-G200MK5 (CS)
2-69
每
1 年
(2) 分割弹簧 ( 机械供料器 ) 的交换
[作业功能]
供料器的分割弹簧在每次零件吸着动作时反复伸缩。为保证确实的吸着动作持续进行,每
1 年
(作业
5100 小时)交换一次。
[维修检查位置]
2 处供料器的分割弹簧 (各 2 根)
[ 维修检查时要准备的物品 ]
分割弹簧
4 根、六角扳手套件、润滑油:多用润滑油 ( 美国 Wynn Oil Company 制 )、清洁抹
布
[作业顺序]
1. 卸下图示 A 的 2 根六角有孔螺栓。
2. 卸下弹簧旋转轴。
3. 卸下 2 根旋转轴弹簧,在弹簧旋转轴上面涂一薄层润滑油。用清洁抹布擦去多余润滑油。
多余润滑油由于旋转产生的离心力而向外飞散,附着在基板和零件上会导致产品质量问题,所
以一定要擦除多余润滑油。
4. 将 2 根新弹簧装在弹簧旋转轴上。
5. 将弹簧旋转轴用 2 根六角有孔螺栓固定装好。
A
弹簧
注意 :

保养篇
2. 维修检查
2-70
电子零件装着机
SI-G200MK5 (CS)
每 1 年
(3) 机械阀的交换
[ 作业功能 ]
用吸嘴吸着·装着零件时,若机械阀运作不良,就会发生无法吸着零件,作业中零件掉下、无法
装着等故障。在此之前要交换机械阀。
[ 维修检查位置 ]
装着吸嘴头的机械阀
[ 维修检查时要准备的物品 ]
涡轮机油
#90 (ISO VG32)、棉棒、机械阀 12 个、扭矩扳手
[ 作业顺序 ]
1. 旋松机械阀的安装螺丝 (上下共 2 个)。从吸嘴头头上卸下机械阀。
2. 在机械阀上安装上过滤器、衬垫。
3. 定位机械阀针和定位吸嘴头孔重合,将机械阀安装到吸嘴头上。
4. 机械阀由 2 颗安装螺丝一点点地临时交替固定 , 按照从下到上的顺序以扭矩 40cN· m 拧紧
安装。
·机械阀交换时,请使真空泵电源为
OFF
。
·作业结束后,请确认真空泵电源为
ON
。
请一定要遵守扭矩。
用指示以上的扭矩拧紧
,
会造成装着精度的恶化和零件寿命的缩短、破损。
安装螺丝 ( 上 )
安装螺丝 ( 下 )
注意 :
小心 :

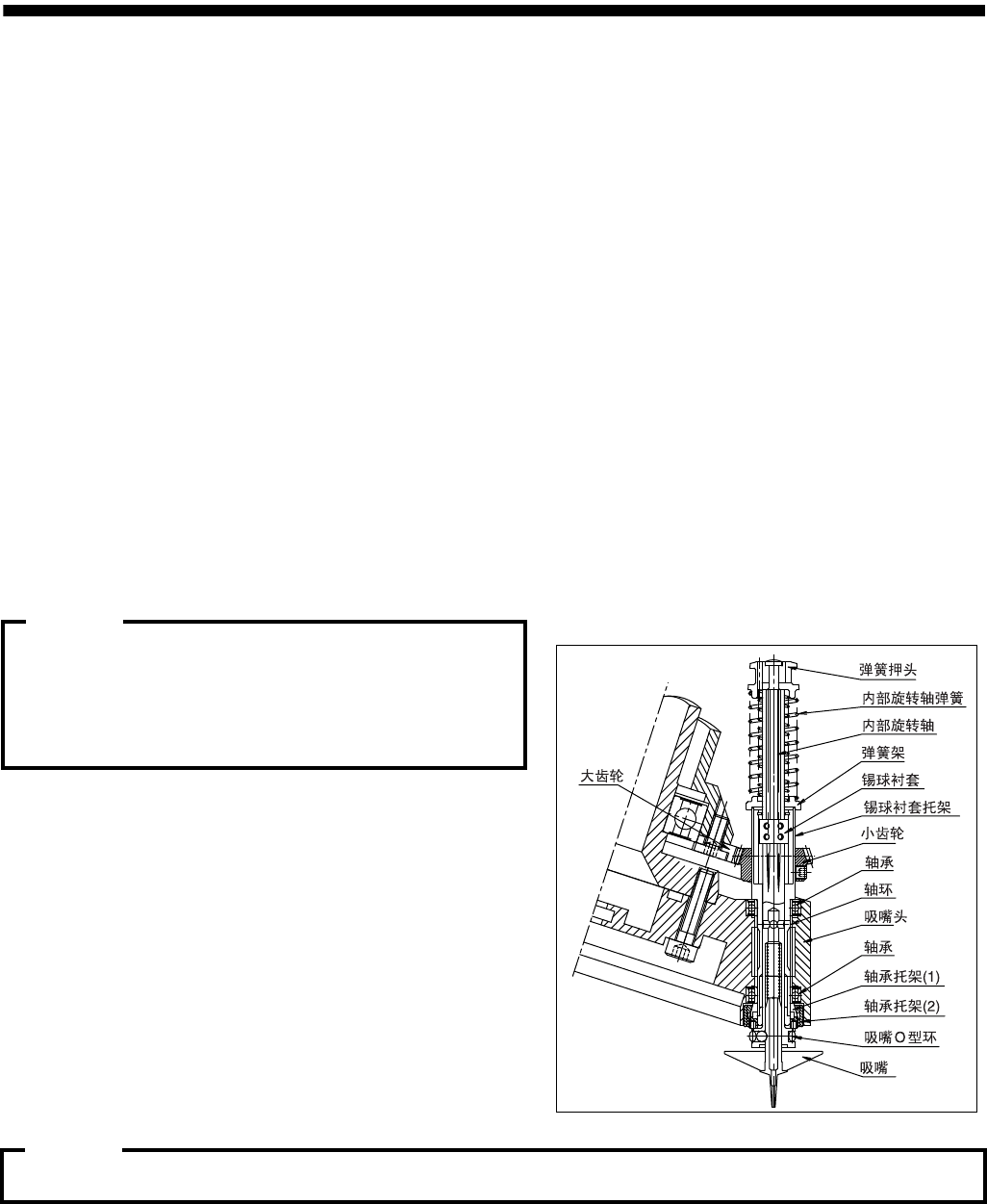
保养篇
2. 维修检查
电子零件装着机 SI-G200MK5 (CS)
2-71
每
1 年
(4) 装着吸嘴头部的零件交换
[作业功能]
因为上下动作吸嘴使装着吸嘴头的滑动面容易损耗
, 导致零件随着每次吸着·装着动作而剧烈运
动、功能降低。由于易损耗零件的功能降低而导致的动作不良会造成不良品出现
, 所以为了继续
确实的吸着·装着动作
, 需要对这些零件进行定期交换。
[维修检查位置]
2 处装着吸嘴头的滑动面 ( 各 12 处 )
[ 维修检查时要准备的物品 ]
小齿轮、锡球衬套装置
( 锡球衬套托架·内部旋转轴 )、内部旋转轴用钢球、吸嘴 O 型环 : 各
12 组润滑油 : 多用润滑油 N0.2( 美国 Wynn Oil Company 制 ) 、AFC 润滑油 (THK 制 ) 细刷
毛、清洁抹布、六角扳手套件
( 小齿轮和机械阀缷下用 )
弹簧押头定位片 (2-683-239-**)、弹簧押头挂钩 (2-683-240-**)、扳手套筒 (2-895-
932-**
)、 扳 手 ( 2-895-501-**)、轴承托架治具 (1)( X-2149-863-*)、轴承托架治具
(
2)( A-1216-182-*)、扭矩螺丝刀 (10cNm,对边尺寸 3mm)、 扭 矩 螺 丝 刀 ( 30cNm,
对边尺寸
3mm)、扭矩螺丝刀 (40cNm,对边尺寸 2.5mm)、轴承压入及插拔导向器 (2-
683-238-**
)、轴承压入治具 (2-683-237-**)、清理气枪。
[作业顺序]
为了维护锡球衬套装置及其周边各零件的安装精
度,制造时已进行了严密的定位。需对拆卸下来
的零件进行区分管理以免和其他索引下的零件混
合。组装时请注意组装同一个索引下相同组合中
的零件。
[拆卸顺序]
1. 为了防止误动作,需在进行作业前按下紧急
停止钮。
2. 旋转吸嘴,同时慢慢的向下拉出。
请进行支撑,以免在下一步作业中拆下弹簧押头后内部旋转轴掉下。
小心 :
小心 :