KE2000R动作说明书.pdf - 第16页
R e v 0 . 0 0 动作说明书 ⑤ Y 轴旋转。 ( 左右的捕获位置的误差均等 ) Home 传 感器从 ON 位置开始 传 ,移动 2500 脉冲,移动到 ① 的位置 (Home 传 感器 OFF 位置 ) 之后,进 行上述动作。 注 2)Y 轴到 ③ 的动作结束,如果左右 2 个 HOME 传 感器不能 传 ,为异常。 注 3) 以 YLHome 传 感器 ON 位置为基准,在 600 脉冲以内,可以进行 YRHome 传 …

Rev0.00
动作说明书
3-1-3 XY 轴的原点复位
XY 轴的原点复位动作传,进行下列动作。
X 轴的原点复位动作∶
Homeセンサ位置
(位置)
(時間)
②
①
③
④
(エンコーダ)
0
(600パルス)
A
ソフトリミット
(测换器) (位置)
Home 传感器位置
(600脉冲)
软限制
(传传)
① 电源 ON 传的 X 轴位置。
② Home 传感器移动到 ON 位置。
③ Home 传感器检测 ON 后,移动 600 脉冲。
④ Home 传感器移动到 ON 接收器位置。(A 位置)
注1) Home 传感器从 ON 位置开始传,让机器移动 2500 脉冲,移动到①的位置(Home 传感器
OFF 位置)后,进行上述的动作。
Y 轴的原点复位动作:
Homeセンサ位置
(位置)
(時間)
②
①
③④
(エンコーダ)
0
(600パルス)
A
ソフトリミット
⑤
(测换器) (位置)
Home 传感器位置
( 600脉冲)
软限制
(传传)
① 电源 ON 传的 Y 轴位置。
② Home 传感器移动到 ON 位置。
③ Home 传感器 ON 检测后移动 600 脉冲。
④ 移动到 Home 传感器 ON 捕获位置。(A 位置)
3-
2

Rev0.00
动作说明书
⑤ Y 轴旋转。(左右的捕获位置的误差均等)
Home 传感器从 ON 位置开始传,移动 2500 脉冲,移动到①的位置(Home 传感器 OFF 位置)之后,进
行上述动作。
注 2)Y 轴到③的动作结束,如果左右 2 个 HOME 传感器不能传,为异常。
注 3)以 YLHome 传感器 ON 位置为基准,在 600 脉冲以内,可以进行 YRHome 传感器 ON 检测。
以 Home 传感器的捕获位置为基准,移动到 CAL 方块标标设计电的坐标,移动 CAL 方块标标识识坐标
的对称部分和机械原点。
CalBlock
譜柴峙恫炎
CAL圭翠炎崗議
紛艶恫炎
字亠圻泣
Home
勧湖匂
Y
X
移动到 CAL 方块标标设计电坐标后,作为「现在坐标=CAL 方块标标设计电坐标−CAL 方块标标识识
对称」。
注)在 GX5,XY 轴的 Home 传感器位置让 Ms 参数具有对称电,不用测更 Home 传感器位置,就可以
进行 CAL 方块的识识。
取得 Home 传感器位置的 Ms 参数传,机械 Pos 反映对称电,所以轴驱动器不识识。
3-
3

Rev0.00
动作说明书
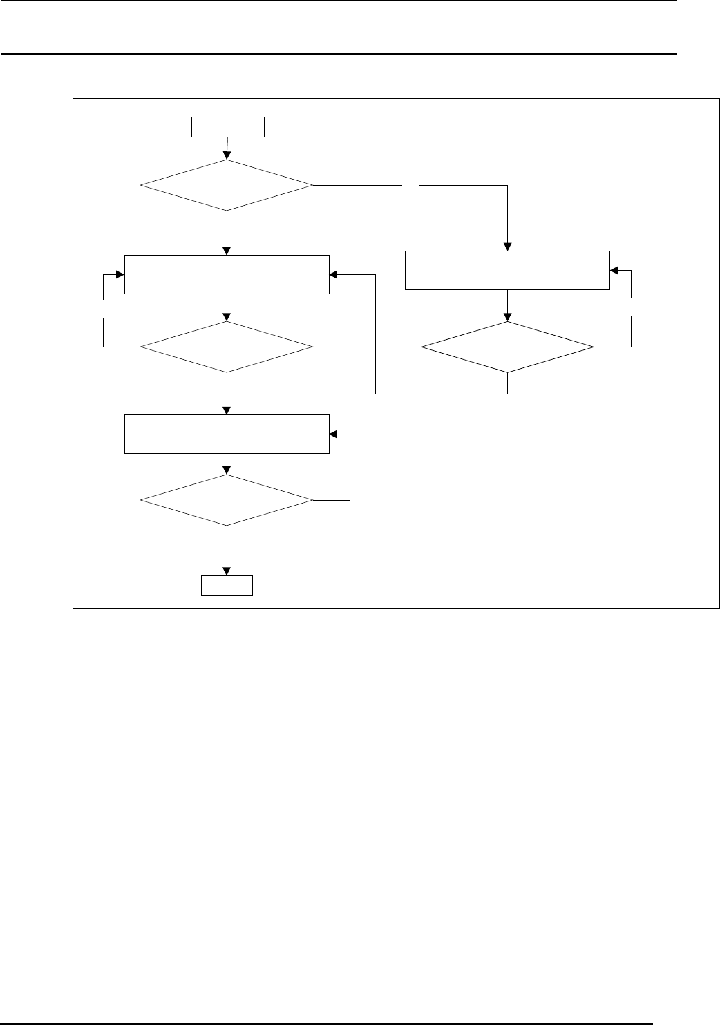
3-1-4 后电板的原点复位
向机台上方凸凹移动
(传感器Off方向)
向机台下方向Step移动
(传感器On方向)
on
START
原点传感器
原点传感器ON
检测零相
END
off
on
on
off
殊霞
向机台下方向凸凹移动
(传感器On方向)
原点传感器ON
off
检测
3-
4