KE2000R动作说明书.pdf - 第88页
R e v 0 . 0 0 动作说明书 3-12-4-3 照明传案 亮灯照明 对象基板 垂直 + 角度 硬基板 角度 挠性基板 3-12-4-4 电流调整 电 标准 电 偏差 电 调整范围 (标准 电 +偏差 电 ) 照明 关轴 最大 电 T A P (调整量 ) 最大 电 TAP (调整量) 最小 电 最大 电 垂直照明 90 0.35 30 0.12 0 120 角度照明 345 1.35 115 0.45 0 460 3- 75

Rev0.00
动作说明书
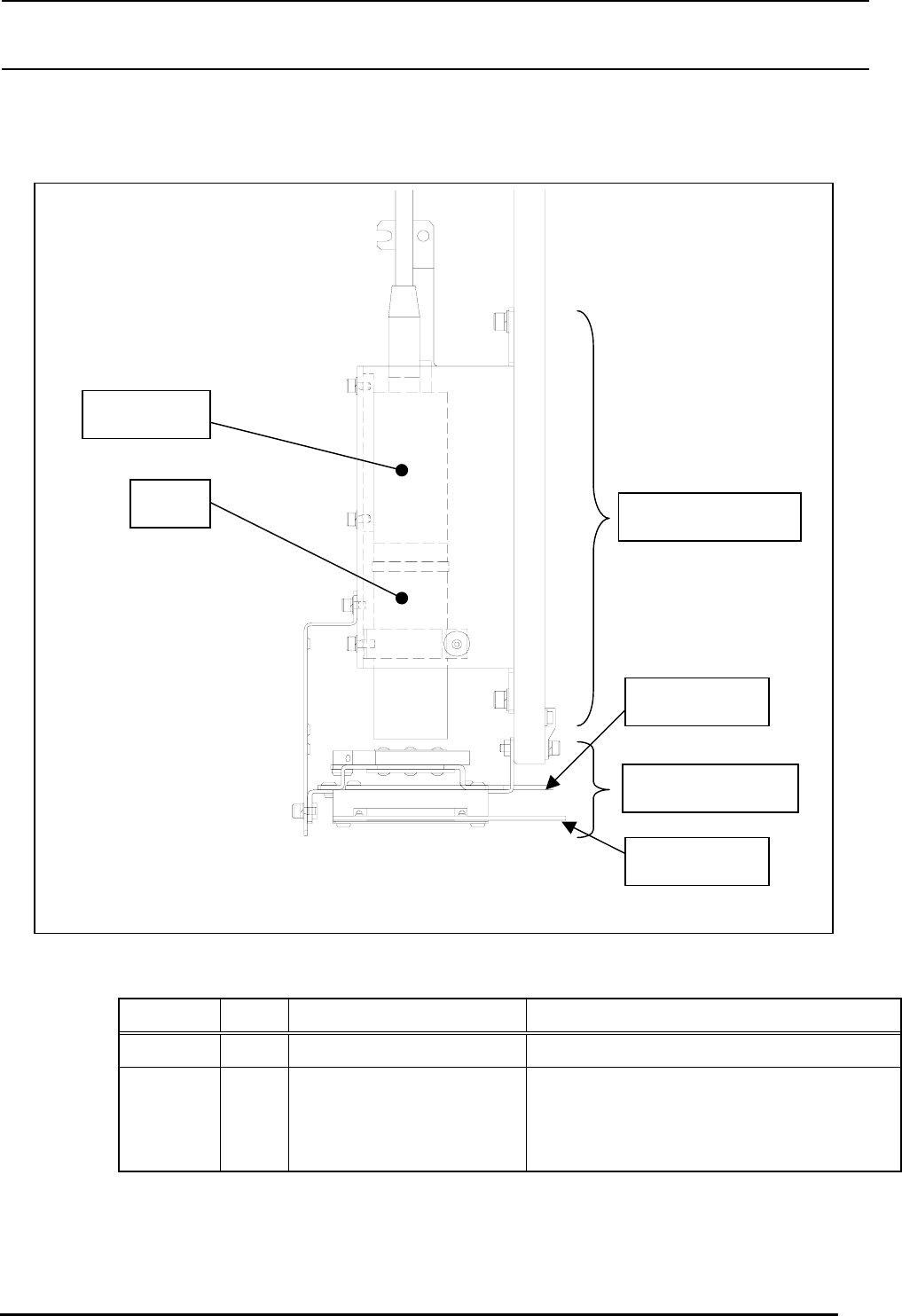
3-12-4 OCC(Offset Correction Camera)的 明说
3-12-4-1 OCC 配件的构成
传 OCC 配件的构成
CCD 摄像机
镜贴
摄像机配件
照明配件
垂直照明基板
角度照明基板
3-12-4-2 照明关轴
照明关轴 颜色 功能 特点
垂直照明 红 照射基板标标周围
角度照明 红 照射基板标标中央
朝上方的 LED 照射光用棱镜管反射,对光轴取一
定的角度,使挠性基板上的标标对比度测得良
好。
3-
74

Rev0.00
动作说明书
3-12-4-3 照明传案
亮灯照明 对象基板
垂直 + 角度 硬基板
角度 挠性基板
3-12-4-4 电流调整电
标准电 偏差电
调整范围
(标准电+偏差电)
照明关轴
最大电
TAP
(调整量)
最大电
TAP
(调整量)
最小电 最大电
垂直照明 90 0.35 30 0.12 0 120
角度照明 345 1.35 115 0.45 0 460
3-
75

Rev0.00
动作说明书
3-13 坏标标检测
3-13-1 坏标标检测
坏标标检测按照以下得识序进行。
① 把X−Y轴移动到坏标标检测坐标。此传,开始移动之后,同传坏标标传感器的 LED 亮灯。
② X−Y轴检测结束之后,读取坏标标传感器的状动,实行电路或标录跳过之后,坏标标传感器的 LED
灭灯。
③ 从电路号码 1 到最后电路反复①∼②。
另外,检测坏标标的电路识序,与各电路的BOC标标相同,非矩阵基板的电路号码,用基板输入电路
输入位置的号码为识序,矩阵基板的电路号码,为 X 轴的机械园地按电路 X 坐标的增加方向向 Y 轴元点
坐标增加的方向反复进行。(参照下传)
传3−13−1
3-
76