00198599-02_AI_Vacuumpump_X-Series-S-from-Hxxxx_DE_EN.pdf - 第178页
7 Appendix 7.2 Circuit Diagrams 178 Assembly Instructions / Montageanleitung SIPLACE X-Series S (from/ab Hxxxx) Option Vacuum Pump 02/2021 7.2.3.3 Vacuum pump connection (old) Fig.82: Vacuum pump connection (excerpt)

7 Appendix
7.2 Circuit Diagrams
Assembly Instructions / Montageanleitung SIPLACE X-Series S (from/ab Hxxxx) Option Vacuum Pump 02/2021 177
7.2.3.2 Vacuum pump circuit diagram connection unit (old)
Fig.81: Vacuum pump circuit diagram connection unit

7 Appendix
7.2 Circuit Diagrams
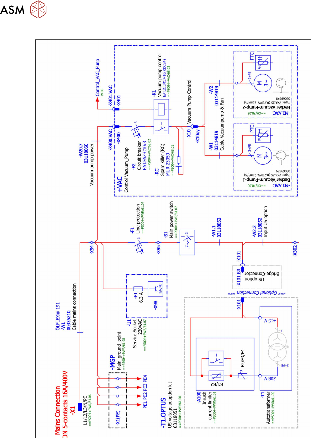
178 Assembly Instructions / Montageanleitung SIPLACE X-Series S (from/ab Hxxxx) Option Vacuum Pump 02/2021
7.2.3.3 Vacuum pump connection (old)
Fig.82: Vacuum pump connection (excerpt)

7 Appendix
7.2 Circuit Diagrams
Assembly Instructions / Montageanleitung SIPLACE X-Series S (from/ab Hxxxx) Option Vacuum Pump 02/2021 179
7.2.4 New vacuum pump
7.2.4.1 Vacuum pump machine connection (new)
Fig.83: Vacuum pump machine connection