00198599-02_AI_Vacuumpump_X-Series-S-from-Hxxxx_DE_EN.pdf - 第49页
3 Einbau 3.5 Vakuumpumpe einbauen Assembly Instructions / Montageanleitung SIPLACE X-Series S (from/ab Hxxxx) Option Vacuum Pump 02/2021 49 3.5.4 Versorgungskabel verlegen Abb.41: Vakuumpumpensteuerung (am Beispiel der …

3 Einbau
3.5 Vakuumpumpe einbauen
48 Assembly Instructions / Montageanleitung SIPLACE X-Series S (from/ab Hxxxx) Option Vacuum Pump 02/2021
3.5.3 Option 110 V (120 V)
Bei installierter Option 110 V (120 V) muss die Vakuumpumpe umgestellt werden.
Beachten Sie dazu auch die Montageanleitung:
●
Montageanleitung "SIPLACE X-Serie S, SX4/DX4, Umrüstung Stromversorgung
110V" [00197211‑xx]
► Prüfen Sie die Einstellungen und korrigieren Sie diese ggf.
HINWEIS
Alte Vakuumpumpe
Eine alte Vakuumpumpe muss wie folgt eingestellt werden:
HINWEIS
Neue Vakuumpumpe
Eine neue Vakuumpumpe muss wie folgt eingestellt werden:
Einen entsprechenden Hinweis finden Sie auch am Kabel zum 110V-Trafo im Maschinenständer.

3 Einbau
3.5 Vakuumpumpe einbauen
Assembly Instructions / Montageanleitung SIPLACE X-Series S (from/ab Hxxxx) Option Vacuum Pump 02/2021 49
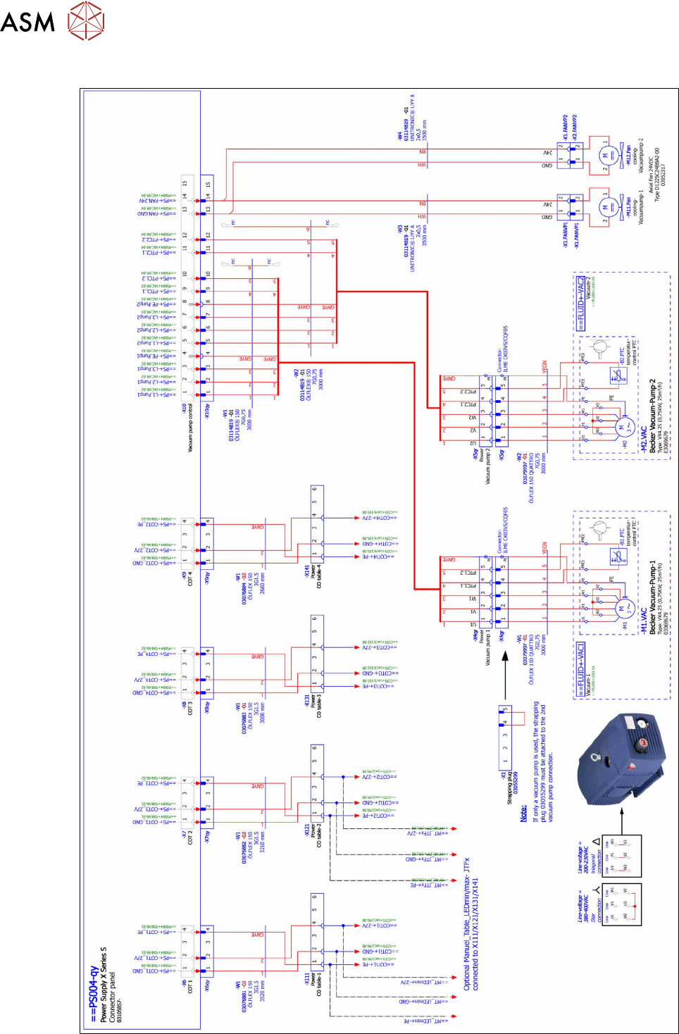
3.5.4 Versorgungskabel verlegen
Abb.41: Vakuumpumpensteuerung (am Beispiel der Version
für die neue Vakuumpumpe)
1. Anschlüsse der Vakuumpumpen-Kabel
an der Vakuumpumpensteuerung in
der Stromversorgung
Abb.42: Versorgungskabel an Stellplatz 2
1. Pumpenkabel (ein oder zwei, je nach-
dem, wie viele Pumpen eingebaut wer-
den)
2. Lüfterkabel
► Legen Sie folgende Anschlüsse des Power-Kabels [03114819‑xx] für Vakuumpumpe1 (BB1)
zum Stellplatz4 (s.u.):
– W1 X4qr
– W3 X1FANVP1
► Legen Sie folgende Anschlüsse des Power-Kabels [03114819‑xx] für Vakuumpumpe2 (BB2)
zum Stellplatz1 (s.u.):
– W2 X5qr
– W4 X1FANVP2
HINWEIS
Brückenstecker
Wird nur eine Vakuumpumpe angeschlossen, muss auf das andere Kabel für die Vakuum-
pumpe ein Brückenstecker angesteckt werden.
► Brückenstecker Vakuumpumpenanschluss [03055299‑xx]

3 Einbau
3.5 Vakuumpumpe einbauen
50 Assembly Instructions / Montageanleitung SIPLACE X-Series S (from/ab Hxxxx) Option Vacuum Pump 02/2021
Wirkschaltplan Vakuumpumpe (alt)
Abb.43: Wirkschaltplan Vakuumpumpe (alt)