00197471-03_Service Manual Internal WPC5_6, EN_01-2019.pdf - 第118页
Service Manual In ternal WPC5 / WPC6 Page 4-118 4.1.2 Teaching the Zero Point Position This c alibr ation s tep d eter mines the pos ition of th e lifti ng ax is, for c orrec t mov eme nt of t he waffle -pack tray carr…

Service Manual Internal WPC5 / WPC6
Page 4-117
4.1 Calibrating the Lifting Axis
➢ Before calibration, remove all waffle-pack tray carriers (WPTCs) from the WPC.
Calibration of the lifting axis consists of the following functions:
• "4.1.2 Teaching the Zero Point Position" [
➙
4-118]
• "4.1.3 Reference Proximity Switch (Bero)" [
➙
4-121]
• "4.1.4 Calibrating the Limit Switch" [
➙
4-122]
• "4.1.5 Teaching the Load Axis Offset Point" [
➙
4-123]
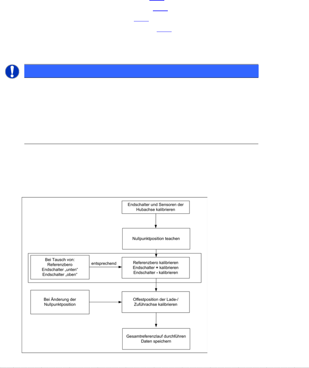
4.1.1 Requirements for Settings
Lifting axis – order of settings
If the limit switches or sensors are replaced, you will need to recalibrate or reset these
accordingly.
A complete recalibration is only needed if the zero point position is changed
NOTICE
Crash Light Barrier Component Height
The crash light barriers for height checks must not trigger during calibration.
During calibration of the reference sensors and the limits switches, make sure that the
crash light barriers do not trigger without good reason. If this does happen, the
calibration process will stop and no values or invalid values will be calculated..
➢ During calibration, make sure that the light beam of the crash light barriers is not interrupted by
objects etc...

Service Manual Internal WPC5 / WPC6
Page 4-118
4.1.2 Teaching the Zero Point Position
This calibration step determines the position of the lifting axis, for correct movement of the
waffle-pack tray carrier out of the tower (without obstacles).
➢
Remove all waffle-pack tray carriers (WPTC) from the WPC.
➢ Select the lifting axis (1).
➢ Select the function
Teach zero position
(2).
➢ Select
Next
(3).
➢
Follow the instruction shown and continue with
Next
.
➢ Follow the instruction shown (see following diagram) and continue with
Next.

Service Manual Internal WPC5 / WPC6
Page 4-119
➢ Place the „Jig for WPC4-6 base plate“ [03073064-01] (or a WPTC) in the feed area
(machine).
➢ Make sure that the driver has engaged with the gauge properly and that the gauge is
correctly fitted onto the guide rail.