00197471-03_Service Manual Internal WPC5_6, EN_01-2019.pdf - 第75页
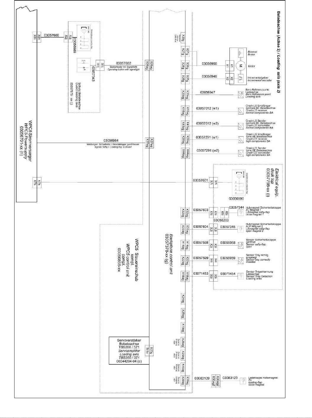
Service Manual In ternal WPC5 / WPC6 Page 3- 75 3.7.1.3.3 WPC6 Serien-Nr. > 3xxx : WPC6 – Elektrics_1; Seri en- Nr.: > 3xxx

Service Manual Internal WPC5 / WPC6
Page 3-74
WPC6 – Elektrics_2;
Serien-Nr.: < 3xxx

Service Manual Internal WPC5 / WPC6
Page 3-75
3.7.1.3.3 WPC6 Serien-Nr. > 3xxx:
WPC6 – Elektrics_1;
Serien-Nr.: > 3xxx

Service Manual Internal WPC5 / WPC6
Page 3-76
WPC6 – Elektrics_2;
Serien-Nr.: > 3xxx