00197471-03_Service Manual Internal WPC5_6, EN_01-2019.pdf - 第126页
Service Manual In ternal WPC5 / WPC6 Page 4-126 4.2 Calibrating the Feed Axis Before calibration, rem ove all waffle -pack tra y carriers (W PTCs) from the W PC. Calibration of the feed axis consists of the follo wing …

Service Manual Internal WPC5 / WPC6
Page 4-125
➢ Follow the instruction shown and confirm the changes made with
Finish
.

Service Manual Internal WPC5 / WPC6
Page 4-126
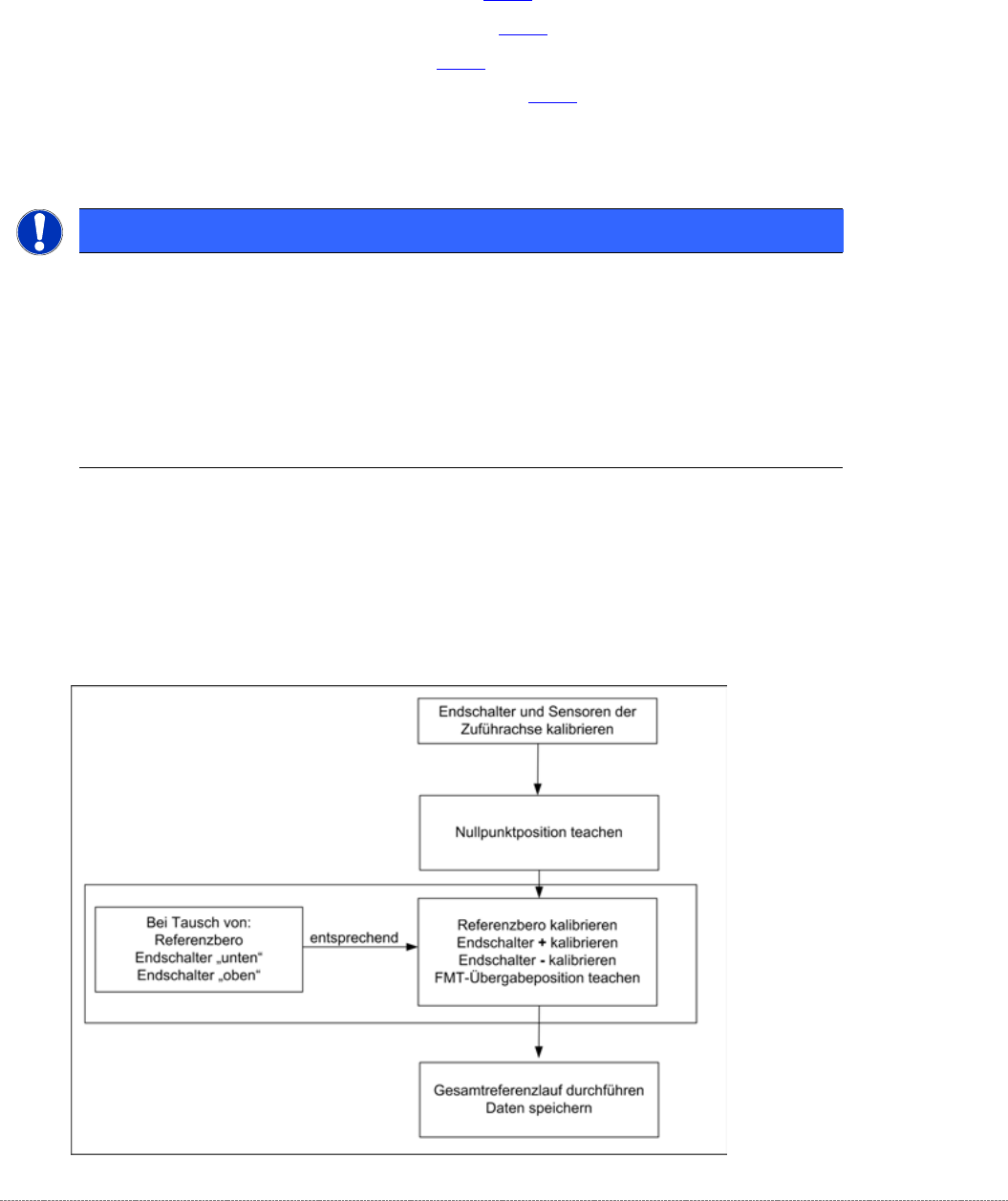
4.2 Calibrating the Feed Axis
Before calibration, remove all waffle-pack tray carriers (WPTCs) from the WPC.
Calibration of the feed axis consists of the following functions
• "4.2.2 Teaching the Zero Point Position" [
➙
4-127]
• "4.2.3 Reference Proximity Switch (Bero)" [
➙
4-129]
• "4.2.4 Calibrating the Limit Switch" [
➙
4-131]
• "4.2.5 Teaching the WPTC Transfer Position" [
➙
4-133]
4.2.1 Requirements for Settings
Feed axis – order of settings
If the limit switches or sensors are replaced, you will need to recalibrate or reset these
accordingly.
A complete recalibration is only needed if the zero point position is changed.
The function for the
limit switch +
and
limit switch –
specified in the software is assumed by the
end position stoppers (bumpers) at the machine end and tower end.
NOTICE
Crash-Lichtschranken BE-Höhe
The crash light barriers for height checks must not trigger during calibration.
During calibration of the reference sensors and the limits switches, make sure that the
crash light barriers do not trigger without good reason. If this does happen, the
calibration process will stop and no values or invalid values will be calculated..
➢
During calibration, make sure that the light beam of the crash light barriers is not interrupted by
objects etc.

Service Manual Internal WPC5 / WPC6
Page 4-127
4.2.2 Teaching the Zero Point Position
The zero point position needs to be calibrated after the drive motor has been replaced.
➢ Remove all waffle-pack tray carriers (WPTC) from the WPC.
➢ Select the feed axis (1).
➢ Select the function
Teach zero position
(2).
➢ Select
Next
(3).
➢ Follow the instruction shown and continue with
Commit
(1).