KE-3010A_20VA_20VRA使用说明书.pdf - 第1139页
第2部 功能详解篇 第1 3章 选项 组件 13-113 13-18 助焊剂涂敷装置( Fluxer ) 本装置的作用是形成助焊 剂膜,以转印到 BGA 、 CSP 、倒装片等球形端 子元件上。 能够形成厚度与设在将助 焊剂涂敷盘上的膜槽( 凹槽)的深度相应的助 焊剂膜。 13-18-1 规格 项目 内容 备注 运行时 温度 10 ℃~ 35 ℃ 保证精度的温度 20 ℃~ 25 ℃ 湿度 30 ~ 80 % RH ( 但不得有露水 )…

第2部 功能详解篇 第13章 选项组件
13-112
下面的画面是详细信息对话框。请选择[内容]为 VCS 识别,[详细]为“正常”以外的 Head。
要在监视器上显示图像时,请选择[显示图像]。所选择的 Head 画面则可显示到监视器上。
如果选择[保存文件],则把图像保存到 SSD。
(注)执行[取得错误图像数据]后,就不能显示以后的错误图像了。
因此,按了[取得错误图像数据]按钮之后,会显示如下对话框。如果不需要显示错误图像,请按[是]。
过去 5 次的错误图像信息会被保存到 SSD。如果还想显示错误图像时,请按[否]。

第2部 功能详解篇 第13章 选项组件
13-113
13-18 助焊剂涂敷装置(Fluxer)
本装置的作用是形成助焊剂膜,以转印到 BGA、CSP、倒装片等球形端子元件上。
能够形成厚度与设在将助焊剂涂敷盘上的膜槽(凹槽)的深度相应的助焊剂膜。
13-18-1 规格
项目 内容 备注
运行时 温度 10℃~35℃
保证精度的温度 20℃~25℃
湿度 30~80%RH (但不得有露水)
标高 1000m 以下
运输及保管 温度 -15℃~70℃
湿度 20~95%RH (但不得有露水)
对应助焊剂黏度 8.4Pa·s~22Pa·s
膜槽尺寸 深 0.02mm~0.2mm
大小 最大 30mm×30mm (单个膜槽的最大尺寸)
膜槽数 1~4 个(膜槽配置尺寸在
30mm×30mm 范围内)
助焊剂涂敷盘的两面可设定
膜槽
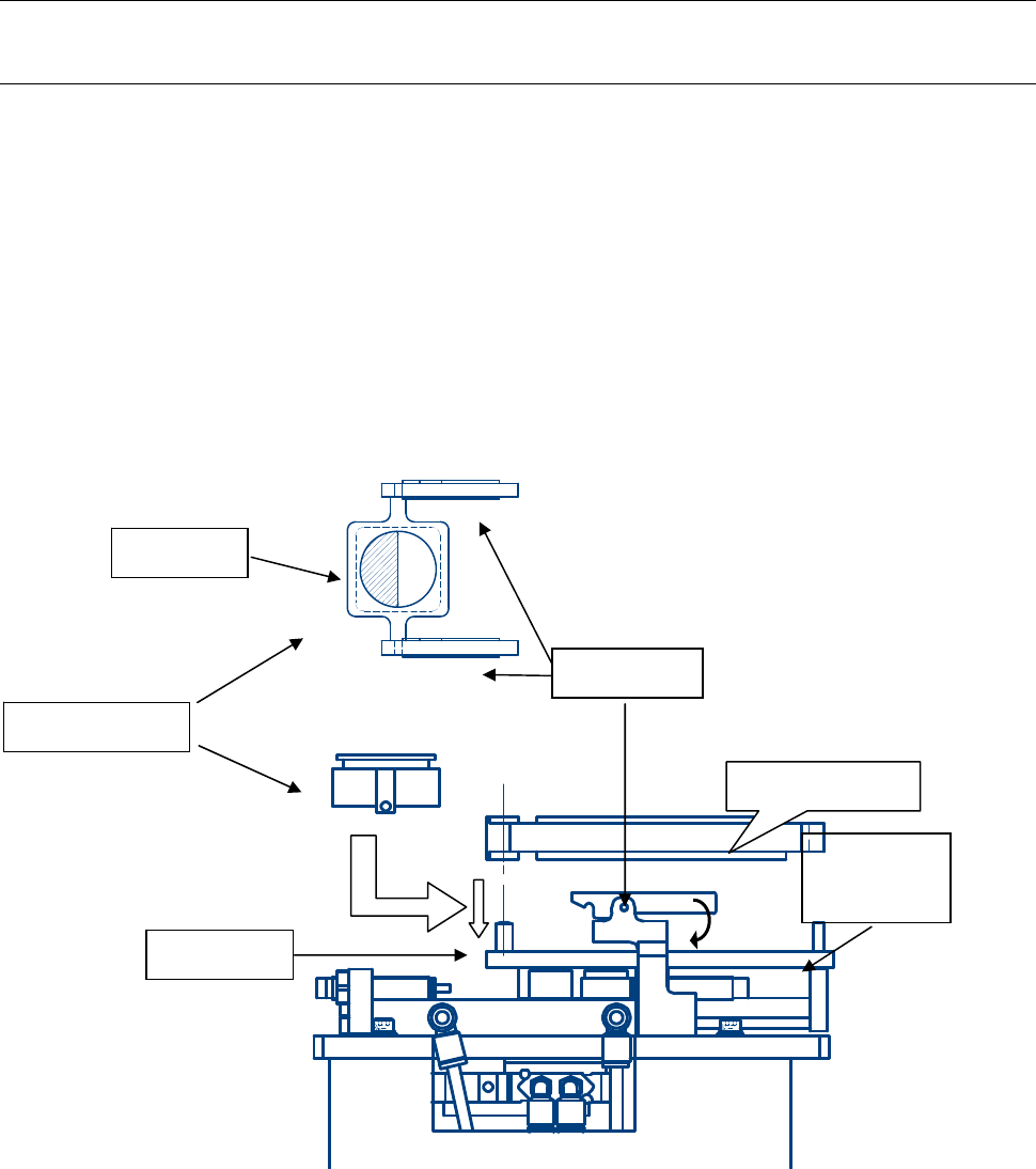
13-18-2 组成和各部分名称
助焊剂容器 助焊剂容器盖
助焊剂涂敷盘
助焊剂涂敷装置
底座
「开」速度调整速度控制器
容器钩
「闭」速度调整速度控制器

第2部 功能详解篇 第13章 选项组件
13-114
13-18-3 安装
13-18-3-1 助焊剂涂敷盘和助焊剂容器的安装
<安装工序>
1) 将助焊剂涂敷盘①插入助焊剂涂敷装置②的 Φ6mm 销子中。
请确认助焊剂涂敷盘的下面已紧贴助焊剂涂敷装置。
2) 将助焊剂容器③装在容器钩④上。
将容器钩的后部朝 A 方向压,翘起钩子部,安装助焊剂容器,其开口部⑤要朝 Φ6mm 销子
方向。
*
注
1
)
助焊剂涂敷盘的安装面上如有垃圾等异物,会影响助焊剂涂敷盘的高度精度。安装
助焊剂涂敷盘时,请检查安装面上有无垃圾等异物。
*
注
2
)
助焊剂容器和助焊剂涂敷盘之间如夹有垃圾等异物,会造成助焊剂漏泄或助焊剂膜
异常。安装助焊剂容器时,请检查有无垃圾等异物。
*
注
3
)
不进行助焊剂转印时,务请卸下助焊剂涂敷盘和助焊剂容器。
①助焊剂涂敷盘
Φ6mm 销子
④容器钩
⑤开口部
③助焊剂容器
俯视图
侧面图
A
②助焊剂
涂敷装置