FX-1R_InstructionManual_C_Rev03a.pdf - 第530页
第 8 章 生产 8-111 8.5.1.1 激光高度检查的检查方式 使用元件数据中设置的激光高度值,实行激光定心的一系列控制,检查其是否错误。 另外,在单独检查模式中,可以指定任意的高度、或测量后的激光高度来进行检查。 8.5.1.2 激光高度测量方式 在连续检查中发生错误时,转为单独检查模式。用单独检查模式可测量激光高度。 在下述条件范围内反复检查激光高度,把可以进行定心的激光高度,作为最适宜的激光高度。 表 8.5-2 反复侧量激…

第 8 章 生产
8-110
8
8.5 检查
完成实际贴装后, 再使用各种硬件进行各项检查。
功能选择:选择菜单中的[工具(T
)]→[检查]后,再从子菜单选择检查项目。
主菜单 下拉菜单 子菜单 内容
工具 检查 1 激光高度检查 检查激光的高度。
8.5.1 激光高度检查概要
激光高度检查,有如下两种方法 ([连续检查] [单独检查]) 。
表 8.5-1 动作模式内容及菜单
工具菜单 动作模式 动作内容
单独检查 对在连续检查中出错的元件进行个别检查。
激光高度检查
连续检查 检查生产程序数据内的全部元件/条件一致的元
件。在检查中因某些原因检查未成功的元件,可用
单独检查方式进行个别检查。
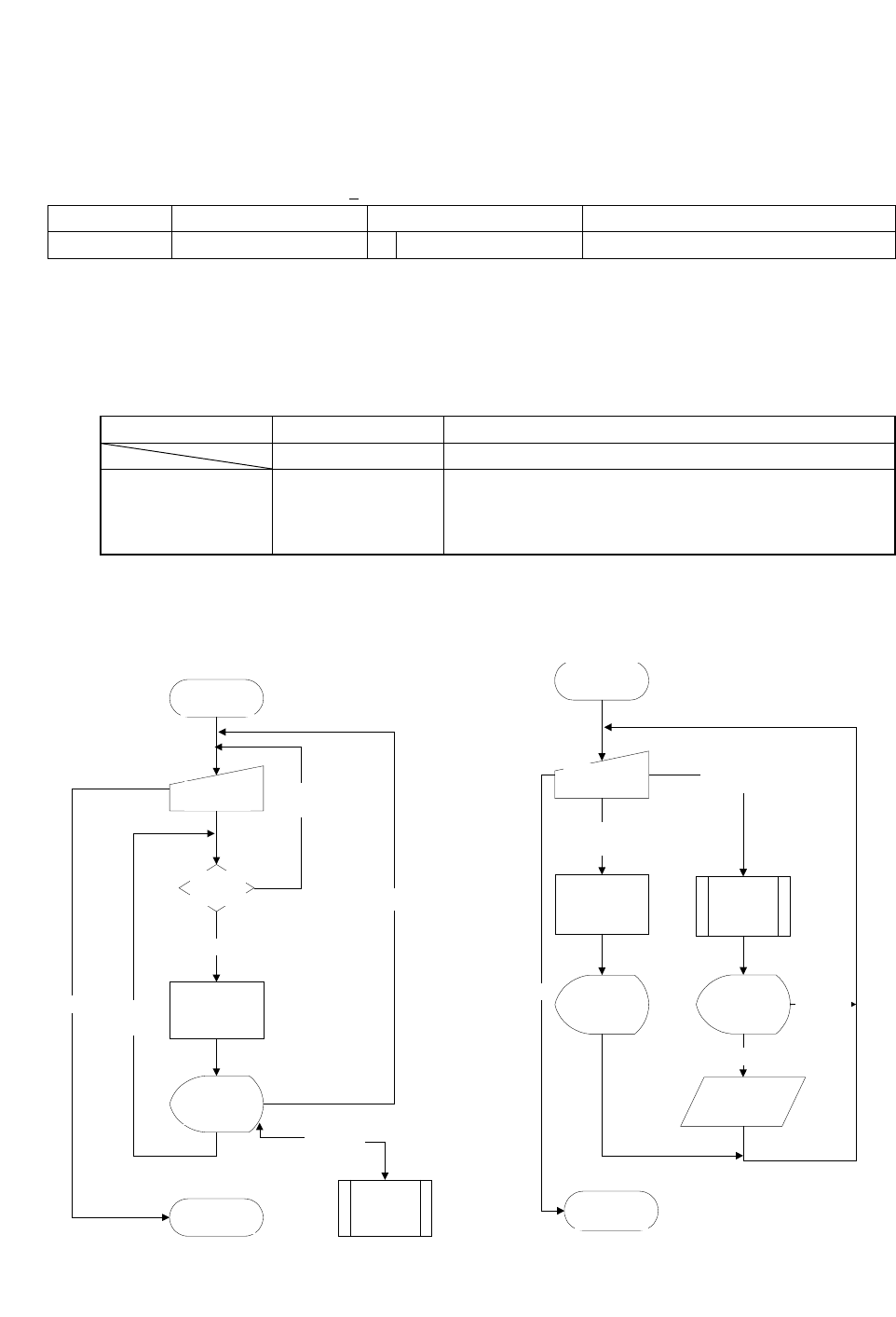
• 激光高度检查的概要流程图列表如下:
图 8.5-1 激光高度连续检查流程图 图 8.5-2 激光高度单独检查流程图
レーザ高さ
単独検査開始
検査実行
(ダイアログ)
レーザ高さ
検査
結果表示
(ダイアログ)
レーザ高さ
単独測定終了
検査実
行
終了
生産プログ
ラムへ結果
格納
確認
レーザ高さ
測定
レーザー高さ測定実
行
結果表示
(ダイアログ)
キャンセル
レーザ高さ
連続測定開始
条件設定
(ダイアログ)
レーザ高さ検査
結果表示
(ダイアログ)
レーザ高さ
連続検査終了
対象部品あり
終了
次部品検査
対象
部品なし
検査対象
部品がある
か?
中止
レーザ高さ
単独検査
検査エラー
开始激光
高度连续测量
条件设定
(对话框)
无对象
元件
检查有无
对象元件
有对象元件
激光检查高度
检查
下一
个
元件
结束
中止
.激光高度连
续检查结束
激光高度单
独检查
.激光高度单
独测量结束
.结果保存至
生产程序
显示结果
(对话框)
检查错误
结束
取消
显示结果
(对话框)
显示结果
(对话框)
激光
高度测量
激光检查
高度
执行激光
高度测量
执行检查
(对话框)
开始激光高
度单独检查
执行
检查
确
认

第 8 章 生产
8-111
8.5.1.1 激光高度检查的检查方式
使用元件数据中设置的激光高度值,实行激光定心的一系列控制,检查其是否错误。
另外,在单独检查模式中,可以指定任意的高度、或测量后的激光高度来进行检查。
8.5.1.2 激光高度测量方式
在连续检查中发生错误时,转为单独检查模式。用单独检查模式可测量激光高度。
在下述条件范围内反复检查激光高度,把可以进行定心的激光高度,作为最适宜的激光高度。
表 8.5-2 反复侧量激光高度的范围
项目 开始点 方向 内容
上下交互 从当前位置开始上下交互连续检查。
上方向 从当前位置开始只向上方连续检查。
1 当前高度位置
下方向 从当前位置开始只向下方连续检查。
2 元件吸取面 -> 元件下面 以元件高度为基准,从元件吸取面开始到上面连
续检查。
3 元件下面 -> 元件吸取面 以元件高度为基准,从元件下面开始到吸取面连
续检查。

第 8 章 生产
8-112
測定動作(部品とレーザ高さの位置関係)
開始点:現在高さ位置
方向 :上下交互
ノズル
部品
レーザ高さ
①②③④⑤⑥⑦⑧⑨
開始点:現在高さ位置
方向 :上方向
ノズル
部品
レーザ高さ
①②③④⑤
開始点:現在高さ位置
方向 :下方向
ノズル
部品
レーザ高さ
①②③④⑤
開始点:部品下面->部品吸着面
方向 :---
ノズル
部品
レーザ高さ
①(測定前)②③④⑤⑥
開始点:部品吸着面->部品下面
方向 :---
ノズル
部品
レーザ高さ
①(測定前)②③④⑤⑥
图 8.5-3 反复测量激光高度的范围
测量操作(元件与激光高度的位置关系)
开始点:当前高度位置
方向 :上下方向交替
吸嘴
开始点:当前高度位置
方向 :上方向
吸嘴
激光高度
元件
激光高度
开始点:当前高度位置
方向 :下方向
吸嘴
激光高度
元件
元件
元件
开始点:元件下面->元件吸取面
方向 :---
吸嘴
激光高度
①(测量前)
开始点:元件吸取面->元件下面
方向 :---
吸嘴
元件
激光高度
①(测量前)