00196514-02_UM_X-Serie_SR705_FI.pdf - 第303页
Käyttöohje SIPLACE X-sarja Koneella suoritettavat tehtävät Alkaen ohjelmistoversiosta SR.70x.xx Pai nos 01/2011 SIPLACE-linjan päällekytkentä 303 5 Kuva 5.3 - 2 T oimintakaavio "SIPLACE-linjan käynnistys" Asema…

Koneella suoritettavat tehtävät Käyttöohje SIPLACE X-sarja
SIPLACE-linjan päällekytkentä Alkaen ohjelmistoversiosta SR.70x.xx Painos 01/2011
302
5.3.5 Koneen Start-painikkeen toiminnot
Start-painikkeen toiminto voidaan asettaa.
Avaa näyttö "Sensorit ja toiminnot" (katso kohta 5.5.3, sivu 307).
Seraavat asetukset ovat mahdollisia:
Tuotannon automaattinen käynnistys 5
Vakioasetus.
Kun Start-painetaan, tuotanto käynnistyy automaattisesti.
Älä muuta tuotannon tilaa 5
Esimerkiksi konetta kalibroitaessa ja testattaessa.
Start-painiketta painettaessa suljetaan vain virtapiiri ja tuotantoa ei käynnistetä välittömästi.
VARO
Koneen toimintoja voi GUI:n avulla käynnistää välittömästi, Start-painikkeen asetuksesta riippu-
matta. Koska virtapiiri on jo suljettu, mikään muu koneen Start-painikkeella suoritettava vahvis-
tus ei ole tarpeen. 5
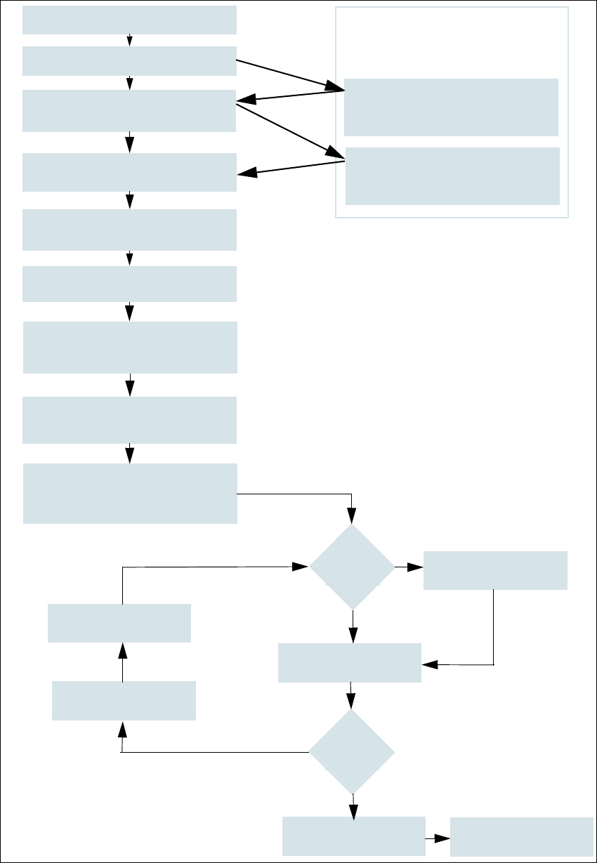
5.3.6 Toimintakaavio "SIPLACE-linjan käynnistys"
Seuraava toimintakaavio esittää toiminnot, jotka suoritetaan SIPLACE-linjan käynnistämisen jäl-
keen.

Käyttöohje SIPLACE X-sarja Koneella suoritettavat tehtävät
Alkaen ohjelmistoversiosta SR.70x.xx Painos 01/2011 SIPLACE-linjan päällekytkentä
303
5
Kuva 5.3 - 2 Toimintakaavio "SIPLACE-linjan käynnistys"
Asematietokone
Käynnistys
Varustelun tarkastus
(syöttömoduulien asetus)
Merkinnän opetus
Piirilevydatan lataus
Start-painikkeen painallus
Odotetaan referenssiajoa
Piirilevyn sisäänajo
Odotetaan piirilevyä
Varustelun tarkastus
(jos pöytä merkitty punaisella)
Mahd. pipettikonfiguraation
muutos
Pipettien tarkastus
Merkintä
OK?
Rata-
virhe
Ladonta
Varustelun tarkastus
Ratojen täydennys
Ladonta
PL poistohihnalle
Kursiiviteksti: Asema suorittaa tai ilmoittaa
Kyllä
Kyllä
Ei
Ei
Esiasetukset koneelle
Download-assistentti
Ohjelmointijärjestelmä
Tehtävät
Varustelumuutoksen vahvistus
download-assistentille

Koneella suoritettavat tehtävät Käyttöohje SIPLACE X-sarja
SIPLACE-linjan kytkentä pois päältä Alkaen ohjelmistoversiosta SR.70x.xx Painos 01/2011
304
5.4 SIPLACE-linjan kytkentä pois päältä
VARO
Suorita ehdottomasti ennen linjan kytkemistä pois päältä seuraavana kuvatut toimenpiteet. 5
5.4.1 Asemien kytkentä pois päältä
Toimi seuraavasti ennen aseman kytkemistä pois päältä:
Lopeta kaikki ladontatoimenpiteet, niin että koneessa ei ole enää yhtään piirilevyä.
Tarkasta, että kaikkien ladontapäiden Z-akselit ovat ylemmässäpäätyasennossaan.
Tarkasta, onko ladontapäissä vielä komponentteja ja poista ne tarvittaessa.
Lopeta asematietokoneen softwaren ajo näytöllä
Asetukset --> Koneasetukset --> Koneen alasajo...
Kun tietokone on ajettu alas, kytke asema pääkytkimellä pois päältä.
5.4.2 SIPLACE Pro:n (Windows) ajon lopettaminen
Mene SIPLACE Pro:n valikkolistan kohtaan Objekti --> Lopetus.
Sulje tietokoneen kaikki muut ohjelmat.
Mene Windows-Start-valikon kohtaan Shut Down.