e-Series_Service_Manual_CN.pdf - 第168页
优傲机器人 6. 故障排除 维修手册 162 维修手册 版权 © 2009 – 2020 优傲机器人公 司版权所有。保留所有权利。 ⚫ 外壳材料: P A66 ⚫ 符合: SAE J2 077 、 IS O 8820-3 ⚫ UL 248 专用保险丝 6.5. 完整的重启序列 若要完全重启机器人系 统,请执行以下步骤: 6.6. 保护性停止 另请阅读支持网站 www .universal-robots.com /support 上的第 …

6. 故障排除
优傲机器人
维修手册
161
维修手册
版权 © 2009–2020 优傲机器人公司版权所有。保留所有权利。
⚫ 端子:镀银锌合金

优傲机器人
6. 故障排除
维修手册
162
维修手册
版权 © 2009–2020 优傲机器人公司版权所有。保留所有权利。
⚫ 外壳材料:PA66
⚫ 符合:SAE J2077、ISO 8820-3
⚫ UL 248专用保险丝
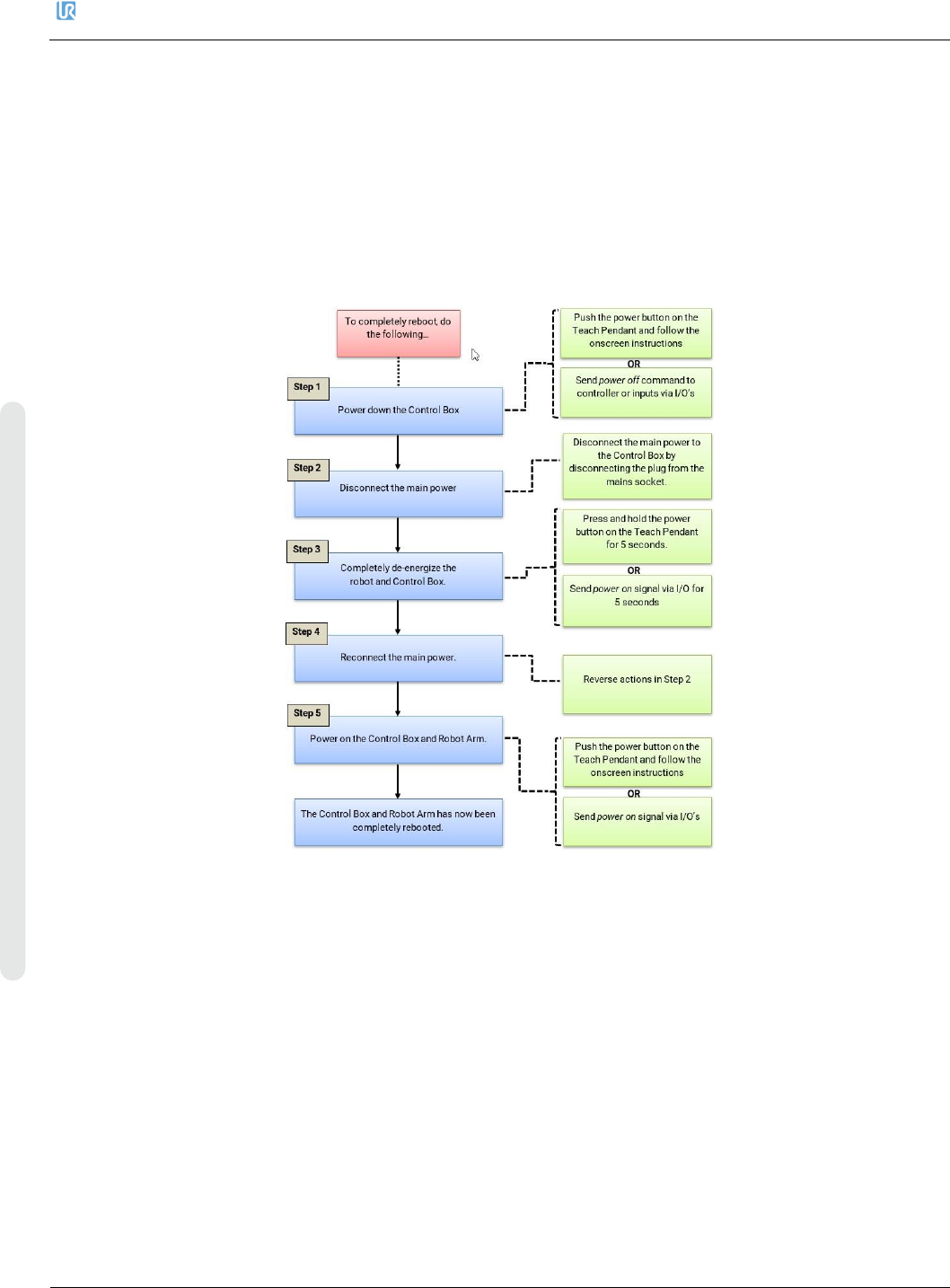
6.5. 完整的重启序列
若要完全重启机器人系统,请执行以下步骤:
6.6. 保护性停止
另请阅读支持网站
www.universal-robots.com/support上的第18939条

6. 故障排除
优傲机器人
维修手册
163
维修手册
版权 © 2009–2020 优傲机器人公司版权所有。保留所有权利。
忽略保护性停止会被认为是滥用机器人,这会使保修失效。
在以下两种情况下,这些故障可能会隐藏起来:
1. 工作人员只是简单地重置故障,而不考虑引起故障的原因。
警告
忽略保护性停止会掩盖故障检测!
要小心注意保护性停止。
了解它们为什么会改进您的程序并保留故障检测!
保护性停止不能只是自动确认和重置,必须始终由用户在保护性停止后有意恢复。
一般来说,保护性停止是为了通知用户机器人因外部事件(如撞到障碍物或类似事件)而停止。在机器
人被逼近极限的情况下,机器人会产生保护性停止,以表明它们无法按照所需的轨迹操作。保护性停止
后,必须完成以下工作才能恢复运行:
i.
如果发生过碰撞或类似事件:
移除障碍物并确保操作人员离开后才能再恢复操作。请参见维修手册第2节(参见下面的链接)。