2RGXBA020207ElectricalSchematic(AIMEXII) .pdf - 第222页
NAME T I T L E DRAWING No. 制御基板 CONTROL BOARD R D 0 15 41 基板搬送I/F基板 PANEL TRANSFER I/F BOARD TYPE AIMEX 1 1 SIF-* 部 品 配 置 図 P A R T S A R R A N G E M E N T SIF-* LED 信号名称 SIGNAL NAME 3 4 POWER ERROR LED 信号名称 SIGNAL NAME …

NAME
TITLE
DRAWING No.
制御基板
CONTROL BOARD
RD01531
コンベアコントロール基板
CONVEYOR CONTROL BOARD
TYPE
AIMEX
8
8
レーン1コンベア基板通過確認L レーン1隣モジュール停止トリガー3
モジュールCPU BOX(RS232C) 制御信号 レーン1コンベアモーター レーン1アクチュエーター
MODULE CPU BOX(RS232C) CONTROL SIGNAL LANE1 CONVEYOR MOTOR LANE1 ACTUATOR
LANE1 CONVEYOR PANEL
PASS CHECK L
LANE1 ADJACENT MODULE
STOP TRIGGER 3
CN1 CN4 CN5-1 CN8-1
線番 線番 線番 線番
CN10-1-1 a1 CN10-1-2 b1
PIN
NO
PIN
NO
PIN
NO
PIN
NO
WIRE MARK WIRE MARK WIRE MARK WIRE MARK
線番 線番
PIN
NO
PIN
NO
11 11 BCX010 11 COM1(A) 11 BCY000
WIRE MARK WIRE MARK
22 RXD 22 BCX011 22 COM2(B) 22 BGB 1 B+24VAC1 1 B+24VAC1
33 TXD 33 ADDRESS 0 33 MOTOR A 33 BCY001 2 BCX000 2 BCX004
44 44 ADDRESS 1 44 MOTOR A/ 44 BGB 3 GA 3 GA
5 SG 5 ADDRESS 2(B+24VA1) 5 MOTOR B 5 BCY002 4 BCY004 4
6 6 ADDRESS 3(B+24VA1) 6 MOTOR B/ 6 BGB
7 RTS 7 GA 7 ENCODER A 7 BCY003
レーン1従属コンベア
バックアップピン検知
レーン1コンベア基板通過確認R
8 CTS 8 ENCODER A 8 BGB
LANE1 CONVEYOR PANEL
PASS CHECK R
LANE1 CONVEYOR
BACK-UP PIN CHECK
9 9 VCC 9 BCY004
10 GND 10 BGB
CN10-1-1 a2 CN10-1-2 b2
11 BCY00A 線番 線番
PIN
NO
PIN
NO
12 BGB
WIRE MARK WIRE MARK
レーン1従属幅替モーター
コントロールBOX(電源)
LANE1 SUB. WIDHT MOTOR
CONTROL BOX(POWER)
1 B+24VAC1 1 B+24VAC1
2 BCX001 2 BCX005
CN2 CN5-2
線番 線番 3 GA 3 GA
PIN
NO
PIN
NO
WIRE MARK WIRE MARK
4 BCY004 4
1 +24VA 11 COM1(A)
2 B+24VB2 22 COM2(B)
レーン1隣モジュール停止トリガー1
3 GA 33 MOTOR A
LANE1 ADJACENT MODULE
STOP TRIGGER 1
4 BGB 44 MOTOR A/
5 MOTOR B
CN10-1-1 a3 CN10-1-2 b3
6 MOTOR B/ 線番 線番
PIN
NO
PIN
NO
7
WIRE MARK WIRE MARK
8 1 B+24VAC1 1 B+24VAC1
2 BCX002 2 BCX006
3 GA 3 GA
レーン1クランプモーター
基板搬送I/F基板
LANE1 CLAMP MOTOR
PANEL TRANSFER I/F BOARD
4 4
CN3 CN5-3
線番 線番
レーン1従属コンベア
バックアップピン検知
レーン1隣モジュール停止トリガー2
PIN
NO
PIN
NO
WIRE MARK WIRE MARK
LANE1 ADJACENT MODULE
STOP TRIGGER 2
LANE1 CONVEYOR
BACK-UP PIN CHECK
11 + 11 COM1(A)
22 - 22 COM2(B)
CN10-1-1 a4 CN10-1-2 b4
33 SHIELD 33 MOTOR A 線番 線番
PIN
NO
PIN
NO
44 + 44 MOTOR A/
WIRE MARK WIRE MARK
5 - 5 MOTOR B 1 B+24VAC1 1 B+24VAC1
6 SHIELD 6 MOTOR B/ 2 BCX003 2 BCX007
7 ENCODER A 3 GA 3 GA
8 ENCODER A 4 4
投光器
EMITTER
9 VCC
10 GND
IMC3C-*
SINGLE CONVEYOR
BT2PCB1
モジ ュールBシ ングルコン ベア
MODULE B SINGLE CONVEYOR
端子板結線図
TERMINAL BOARD DIAGRAM
b0X361Gq
b0X361Gq
Downloaded at 2020/05/19 21:05:96 by 395B4578 DL#wIFD31dS
Downloaded at 2020/05/19 21:05:96 by 395B4578 DL#wIFD31dS

NAME
TITLE
DRAWING No.
制御基板
CONTROL BOARD
RD01541
基板搬送I/F基板
PANEL TRANSFER I/F BOARD
TYPE
AIMEX
1
1
SIF-*
部品配置図
PARTS ARRANGEMENT
SIF-*
LED 信号名称
SIGNAL NAME
3
4
POWER
ERROR
LED 信号名称
SIGNAL NAME
1
BUSY OUTPUT SIGNAL TO PREVIOUS SIDE(LANE1) at normal flow
2
BA INPUT SIGNAL FROM PREVIOUS SIDE(LANE1) at normal flow
5
BUSY OUTPUT SIGNAL TO PREVIOUS SIDE(LANE2) at normal flow
6
BA INPUT SIGNAL FROM PREVIOUS SIDE(LANE2) at normal flow
7 RESERVE
8 RESERVE
9 RESERVE
10 RESERVE
BA OUTPUT SIGNAL TO NEXT SIDE(LANE1) at reverse flow
BA OUTPUT SIGNAL TO NEXT SIDE(LANE2) at reverse flow
BUSY INPUT SIGNAL FROM NEXT SIDE(LANE1) at reverse flow
BUSY INPUT SIGNAL FROM NEXT SIDE(LANE2) at reverse flow
端子板結線図
TERMINAL BOARD DIAGRAM
3 1 4 1 8 1
CN1 CN2 CN3
2
1
CN5
22
21
LED3
LED4
LED1
LED2
LED5
LED6
LED7
LED8
LED9
LED10
M0PCB1
M0PCB2
コンベア制御(RS485)
CONVEYOR CONTROLER
(RS485)
コントロールBOX
基板搬送信号
CONTROL BOX
PANEL TRANSFER SIGNAL
CN1
CN3
CN5
線番
線番
線番
PIN
NO
PIN
NO
PIN
NO
WIRE MARK
WIRE MARK
WIRE MARK
1 +
1 +24VA
1 SMM1/SMM5
2 -
2 GA
2 SMM2/SMM6
3 SHIELD
3
3 SMM3/SMM7
4 AD00
4 SMM4/SMM8
5 +24VA
5 SMM11/SMM13
6 AD01
6 SMM12/SMM14
基板搬送信号(RS485)
PANEL TRANSFER SIGNAL
(RS485)
7 AD02
7 SMM13/SMM11
8 AD03
8 SMM14/SMM12
9
CN2
線番 10
PIN
NO
WIRE MARK
11 SMM1/SMM5
1 + 12 SMM2/SMM6
2 - 13 SMM3/SMM7
3 R- 14 SMM4/SMM8
4 SHIELD 15 SMM11/SMM13
16 SMM12/SMM14
17 SMM13/SMM11
18 SMM14/SMM12
19
20
21
22
b0X361Gq
b0X361Gq
Downloaded at 2020/05/19 21:05:96 by 395B4578 DL#wIFD31dS
Downloaded at 2020/05/19 21:05:96 by 395B4578 DL#wIFD31dS

NAME
TITLE
DRAWING No.
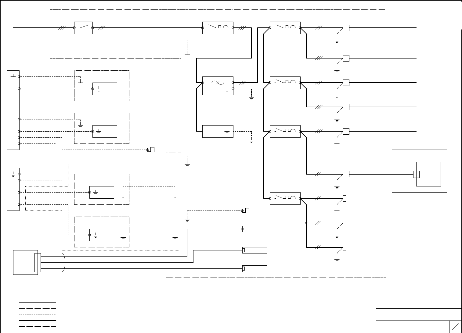
機関接続図
CONNECTION DIAGRAM
2RGXBA006805
サーキットブレーカーBKT
CIRCUIT BREAKER BKT
TYPE
AIMEXⅡ
1
79
FUJI SECRET
2
3
4
5
6
41
41
入力電圧
INPUT POWER φ3
ノイズフィルター
200~230Vac
NOISE FILTER
L1
L2
L3
R010
S010
T010
R100
S100
T100
M1NF1
サージキラー
SURGE KILLER
M1SK1
PE
:DC線(DC WIRING)
:シールド、通信線(SHIELD、COMMUNICATION WIRING)
:アース線(EARTH WIRING)
:AC、動力用配線(WIRING FOR AC&POWER)
:AC、動力用シールド配線(SHIELD WIRING FOR AC&POWER)
M1DS1
MAIN SW
メインSW
R001
S001
T001
M1NFB2
AR111
AS111
AT111
M1NFB3
BR111
BS111
BT111
CBB
CN2
CBB
CN6
CBB
CN3
CBB
CN7
AR111
AS111
AT111
BR111
BS111
BT111
M1NFB5
CBB
CN4
R101
S101
T101
CBB
CN5
R101
S101
M1FB6
S102
T102
CBB
CN9
CBB
CN8
R102
S102
R102
T102
CBB
CN10
CB ACN1
CB BCN1
CB CN1
CBB
CN6A
CBB
CN7A
2EGMBA0477**
2EGMBA0475**
2EGMBA0478**
2EGMBA0476**
2EGMBA0479**
2EGXBA0225**
BASE CPU BOX
ベースCPU BOX
REC1
POWER
BASE CPU
POWER
ATX POWER
ATX電源
2EGMBA0572**
SIDE1 EARTH
TERMINAL
SIDE1 アース
ターミナル
CIRCUIT BRAKER BKT
サーキットブレーカ BKT
M1NFB1
BASE CPU
SIDE2
アースBKT
MA SIDE2サーボアンプBKT
EARTH BKT MA SIDE2 SERVO AMP BKT
2EGMBA0566**
Y2軸サーボアンプ
Y2 AXIS SERVO AMP
2EGMBA0564**
MA Y2SA
MB SIDE2サーボアンプBKT
MB SIDE2 SERVO AMP BKT
2EGMBA0567**
Y2軸サーボアンプ
Y2 AXIS SERVO AMP
2EGMBA0565**
2EGMBA0562**
MB Y2SA SIDE2アースターミナル
2EGMBA0563**
SIDE2 EARTH TERMINAL
SIDE1
アースBKT
MA SIDE1サーボアンプBKT
EARTH BKT
MA SIDE1 SERVO AMP BKT
Y1軸サーボアンプ
2EGMBA0573**
Y1 AXIS SERVO AMP 2EGMBA0492**
2EGMBA0491**
2EGMBA0502**
MA Y1SA
MB SIDE1サーボアンプBKT
MB SIDE1 SERVO AMP BKT
Y1軸サーボアンプ
Y1 AXIS SERVO AMP 2EGMBA0300**
MB Y1SA
PARTS VACUUM OK
タイムカウンター
M2TM1
TIME COUNTER
エアー圧力確認
M1PS1
AIR CHECK
パーツバキューム圧力確認
M1PS2
2EGXBA0265**
コントロールBOX
CONTROL BOX
インターフェース基板
INTERFACE BOARD
CN12
I/F
CN12
M1PCB1
MA,MB 2ROBOT Spc.
MA,MB 2ロボット仕様
b0X361Gq
b0X361Gq
Downloaded at 2020/05/19 21:05:96 by 395B4578 DL#wIFD31dS
Downloaded at 2020/05/19 21:05:96 by 395B4578 DL#wIFD31dS