2RGXBA020207ElectricalSchematic(AIMEXII) .pdf - 第297页
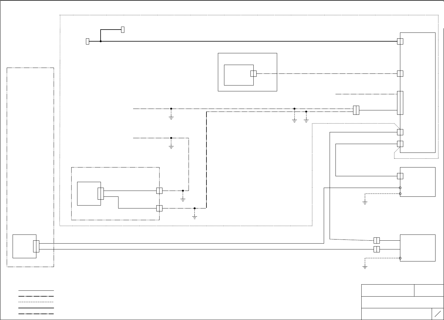
NAME T I T L E DRAWING No. 機関接続図 CONNECTION DIAGRAM 2 RGX BA 00 68 05 コプラナリティ COPLANARITY TYPE AIMEXⅡ 7 5 79 FUJI SECRET 76 5 6 77 77 5 6 コントロールBOX モジュールCPU BO X C O N T R O L B O X M O D U L E C P U B O X CPUボード 工業用PC C…

NAME
TITLE
DRAWING No.
機関接続図
CONNECTION DIAGRAM
2RGXBA006805
コプラナリティ
COPLANARITY
TYPE
AIMEXⅡ
74
79
FUJI SECRET
73
77
73
73
58
53
53
53
モジュールA SIDE2
:DC線(DC WIRING)
MODULE A SIDE2
:シールド、通信線(SHIELD、COMMUNICATION WIRING)
:アース線(EARTH WIRING)
:AC、動力用配線(WIRING FOR AC&POWER)
:AC、動力用シールド配線(SHIELD WIRING FOR AC&POWER)
リニアスケール制御基板
2EGXBA0050**
リモートI/O基板
REMOTE I/O BOARD
Y2平型ケーブル
LINEAR SCALE
CONTROL BOARD
交換
CHANGE
Y2 FLAT CABLE
MA
Y2CN8
2EGMBA0558**
MA SIDE2
FAN1,2
CN3
取外しハーネス
2EGMBA0597**
MA R2
CN3
A2PCB12
CN6
MA SCALE
PCB2 CN6
コントロールBOX
MA SIDE2
MEAS.CNT
2EGXGH0011**
I/F ACN18-B
CONTROL BOX
2EGMGH0007**
I/F BCN18-B
CN5
MA SCALE
PCB2 CN5
インターフェース基板
MA SIDE2
FAN3,4
INTERFACE BOARD
MB
Y2CN8
CN3
MA SCALE
PCB2 CN3
CN28
I/F
CN28
A22PCB1
リモートI/O基板
M1PCB1
REMOTE I/O BOARD
Yモータ温度確認1
Y AXIS TEMPERATURE
CHECK 1
R1
Y2軸リニア
スケール2
MA46LSI2
CN3
Y2 AXIS LINEAR
SCALE 2
MB R2
CN3
Yモータ温度確認2
Y AXIS TEMPERATURE
CHECK 2
R2
2PCB12
取外しハーネス
2AGXSA0012**
交換
CHANGE
2AGXSA0024**
MA
COPLA-2
2EGMGH0041**
ACN15
I/F
ACN15
MODULE CPU BOX
モジュールCPU BOX
MA CPU2
PCB7
MA CPU2
SERVO I/O
I/O
SERVO BOARD
サーボ基板
交換
CHANGE
取外しハーネス
2EGMBA0221**
b0X361Gq
b0X361Gq
Downloaded at 2020/05/19 21:05:96 by 395B4578 DL#wIFD31dS
Downloaded at 2020/05/19 21:05:96 by 395B4578 DL#wIFD31dS

NAME
TITLE
DRAWING No.
機関接続図
CONNECTION DIAGRAM
2RGXBA006805
コプラナリティ
COPLANARITY
TYPE
AIMEXⅡ
75
79
FUJI SECRET
76
5
6
77
77
5
6
コントロールBOX
モジュールCPU BOX
CONTROL BOX
MODULE CPU BOX
CPUボード
工業用PC
CPU BOARD
INDUSTRIAL PC
2EGXGH0028**
UART8 RS232C
MB CPU1
UART8
MB SIDE1
RS232C
PCB1
MB CPU1
POWER
MB SIDE1
POWER
2EGXGH0017**
MB SIDE1
MEAS.CNT-CN1
MEAS.CNT
MB SIDE1
MEAS.CNT
MB SIDE1
COPLA
2EGXGH0021**
SENSOR HEAD
モニタ SIDE1:2EGMGH0016**
モニタ SIDE2:2EGMGH0017**
VGA
MB SIDE*
VGA
2EGXGH0018**
MB46PC1
モニタ
MONITOR
VGA
MB SIDE*
VGA
リモートI/O基板BKT
REMOTE I/O BOARD BKT
DC24V
2EGXGH0009**
CN-OP1
RH4440*
CN1
MB S1
CN-OP1
CN-1
SIDE1 センサヘッド
COPLANARITY
PCB2
SIDE1 SENSOR HEAD
MB S1
COPLANARITY
工業用PC付属品(4.5m)
コネクタ基板
CONNECTOR BOARD
モニタ SIDE1:2EGXGH0019**
モニタ SIDE2:2EGXGH0022**
2EGMGH0020**
CN16
MB CNT
CN16
BM2PCB1
モジュールB SIDE1
:DC線(DC WIRING)
MODULE B SIDE1
:シールド、通信線(SHIELD、COMMUNICATION WIRING)
:アース線(EARTH WIRING)
:AC、動力用配線(WIRING FOR AC&POWER)
:AC、動力用シールド配線(SHIELD WIRING FOR AC&POWER)
CB BCN2
2EGMGH0054**
I/F BCN18-C
I/F BCB18-4
モジュールB 2ロボット仕様
MODULE B 2ROBOT Spc.
CB BCN2
CB BCN2-1
CB BCN2-2
RELAY BOARD
リレー基板
b0X361Gq
b0X361Gq
Downloaded at 2020/05/19 21:05:96 by 395B4578 DL#wIFD31dS
Downloaded at 2020/05/19 21:05:96 by 395B4578 DL#wIFD31dS

NAME
TITLE
DRAWING No.
機関接続図
CONNECTION DIAGRAM
2RGXBA006805
コプラナリティ
COPLANARITY
TYPE
AIMEXⅡ
76
79
FUJI SECRET
75
77
56
56
モジュールB SIDE1
:DC線(DC WIRING)
MODULE B SIDE1
:シールド、通信線(SHIELD、COMMUNICATION WIRING)
:アース線(EARTH WIRING)
:AC、動力用配線(WIRING FOR AC&POWER)
:AC、動力用シールド配線(SHIELD WIRING FOR AC&POWER)
LINEAR SCALE
CONTROL BOARD
Y2平型ケーブル
2EGXBA0031**
Y2 FLAT CABLE
交換
CHANGE
MB SIDE1
FAN1,2
取外しハーネス
2EGMBA0596**
CN6
MB SIDE1
MEAS.CNT-CN1
2EGMGH0008**
CN5
MB SCALE
PCB1 CN6
MB SCALE
PCB1 CN5
MB SIDE1
FAN3,4
CN3
MB SCALE
PCB1 CN3
B12PCB1
Yモータ温度確認1
Y AXIS TEMPERATURE
CHECK 1
R1
Y1軸リニア
スケール2
MB46LSI1
Y1 AXIS LINEAR
SCALE 2
Yモータ温度確認2
Y AXIS TEMPERATURE
CHECK 2
R2
取外しハーネス
2AGXSA0013**
交換
CHANGE
2AGXSA0026**
リニアスケール制御基板
MB
COPLA-1
2EGXBA0028**
モジュールCPU BOX
MODULE CPU BOX
MB CPU1
コントロールBOX
CONTROL BOX
M1PCB1
I/F
BCN14
BCN14
SERVO BOARD
サーボ基板
PCB7
I/O
MB CPU1
SERVO I/O
INTERFACE BOARD
インターフェース基板
取外しハーネス
2EGMBA0499**
交換
CHANGE
モジュールB 2ロボット仕様
MODULE B 2ROBOT Spc.
b0X361Gq
b0X361Gq
Downloaded at 2020/05/19 21:05:96 by 395B4578 DL#wIFD31dS
Downloaded at 2020/05/19 21:05:96 by 395B4578 DL#wIFD31dS